Utviklet av Norconsult Digital

HÅNDBOK - FELLES, UTSTYRSKODER

1 Utstyrskoder

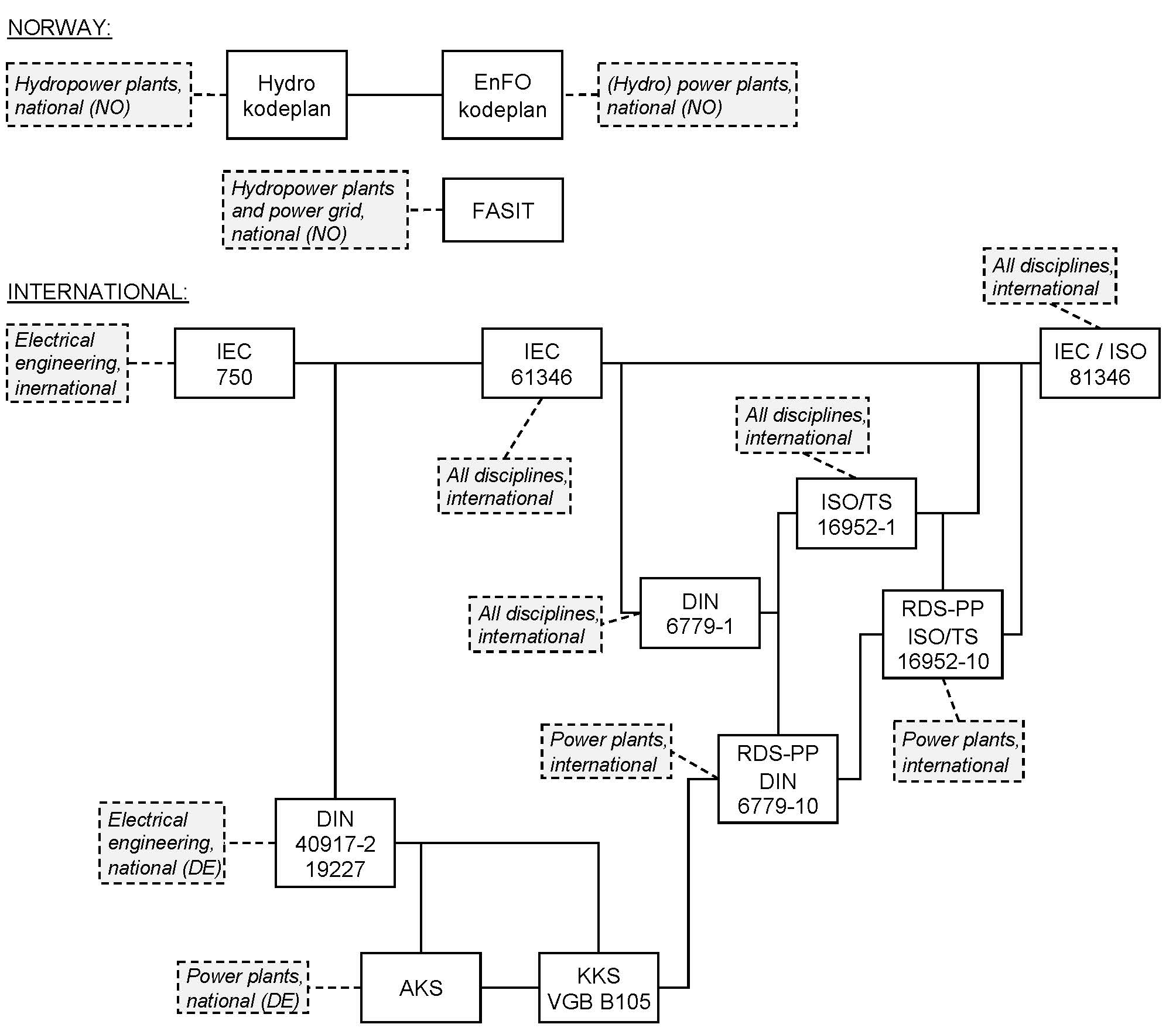
Det eksisterer ulike systemer for identifisering og klassifisering av utstyr i kraftsystemet.

Det mest brukte systemet for produksjonsanlegg i Norge er EBL-kodeplanen. Et internatsjonalt mye brukt system er RDS-PP (Reference Designation System for Power Plants) som er beskrevet i de internasjonale standardene IEC/TS 16952-10:2008, og ISO/TS 19952-1:2006.

En felles standard for anlegg i kraftnettet eksisterer ikke i Norge. FASIT-systemet er imidlertig brukt av alle nettselkaper for registrere og rapportere feil og avbrudd i kraftsystemet. IEC utviklet en internasjonal standard for koding (IEC 61346-serie). Standarden er nylig trukket tilbake og en oppdatert versjon av standarden skal publiseres i den nye ISO 81346-serien.

Figur 1: Ulike systemer for koding av utstyr - reference designation systems

2 EBL-kodeplan

2.1 Historikk

EBL-kodeplanen (også kalt EnFO-kodeplan eller Energi Norges kodeplan) ble først utviklet tidlig på 90-tallet ut fra en tilsvarende plan som Hydro Energi hadde laget. I 2000 og 2001 ble det gjort en betydelig innsats i å videreutvikle og forbedre kodeplanen og den ble utgitt som ny publikasjon.

Kodeplanen er blitt en bransjestandard og har fått utstrakt anvendelse i strukturering av edb-baserte vedlikeholdssystemer, såkalte “FDV-systemer”. Enkelte kraftselskap bruker den også i arkiv- og økonomi-sammenheng for å knytte dokumentasjon, korrespondanse og kostnader til de fysiske objektene. Kodeplanen er også grunnlaget for etablering av driftsstatistikk for vedlikeholdsformål og etablering av en nasjonal database med driftsrelatert informasjon til vedlikeholdsformål. Koder for driftsrelatert informasjon er definert i EFI-rapport TR A4517 fra april 1997.

Det har i flere år eksistert en arbeidsgruppe som med jevne mellomrom reviderer kodeplanen. Den består nå av representanter fra Hydro, Statkraft, NTE, Sira-Kvina og Buskerud Kraftproduksjon. Den reviderte versjon av Kodeplanen ble konvertert fra MS Word til Excel.

Den opprinnelige kodeplanen er utviklet for vannkraftanlegg, men også nettkomponenter er inkludert. I prosjektet “Driftssikkerhet for vindturbiner” (2006-2008) har det blitt utarbeidet et forlag på å utvide kodeplanen slik at den også omfatter alle komponentene i vindkraftanlegg.

2.2 Oppbygging

EBL-kodeplanen er en bokstave- og nummersekvens basert på en funksjonshierarki.

Her kan du laste ned EBL-kodeplanen.

3 RDS-PP

RDS-PP (Reference Designation System for Power Plants) er et system for koding av utstyr i kraftanlegg. Systemet er beskrevet i den internasjonale standarden IEC/TS 16952-10:2008, og de generelle reglene for anvendelse i ISO/TS 19952-1:2006. RDS-PP er basert på de internasjonale standardene IEC 750 og IEC 61346, og et kodesysteme kalt KKS (Kraftwerk KennzeichenSystem) utviklet av VGB i Tyskland i 1970-tallet.

RDS-PP er under revisjon for tiden, og IEC og ISO har blitt enige om å publisere ulike standarder relatert til kodesystemer i en serie med standarder med nummeret 81346.

4 Reference Designation System (RDS)

Reference Designation System (RDS) tar utgangspunkt i en internasjonal standard IEC 81346 Industrial systems, installations and equipment and industrial products — Structuring principles and reference designations. Se også IEC 81346 for mer informasjon.

Under er en oversikt over de viktigste delene for kraftproduksjon:

  • IEC 81346-1 beskriver de grunnleggende prinsippene for bruk av RDS-systemet.

  • IEC 81346-2 inneholder hovedsakelig en samling klassetabeller for systemklasser som er relevante - på tvers av ulike industrier. Dette inkluderer blant annet klassene for komponent­systemer (tre-bokstavsklasser) samt alle klassene knyttet til lokasjonsaspektet (se mer i neste kapittel).

  • ISO 81346-10 er den standarden man ofte refererer til når man snakker om RDS-PS, da den inneholder klasser og prinsipper spesifikke for produksjon, transmisjon og distribusjon av elektrisk kraft.

  • ISO 81346-12, ofte omtalt som RDS-CW, er tilsvarende del 10, men rettet mot bygg og anlegg.

  • ISO 81346-101 fungerer som en veileder for implementering, med fokus på kraftproduksjon, transmisjon og distribusjon.

Andre deler (mange under utvikling) støtter andre bransjer og næringer (f.eks. transportmiddler, industriell produksjon, olje og gass), og fler veiledere er under utvikling.

4.1 Aspekter

En viktig del av RDS er såkalte aspekter. Disse reflekterer at et merkesystem kan ha flere funksjoner. For en operatør som skal finne en komponent er lokasjon viktigst. For å forstå betydningen av et signal i kontrollanlegget vil funksjon kunne være viktigst. I et FDV-system vil produktet være viktigst. Aspektet er beskrevet av et prefix. De tre aspekten er vist i tabell Tabell 1.

Tabell 1: Aspekt og prefiks
Prefix Aspekt Brukes ofte til
- Produkt Innkjøp, sammenstillingstegninger, reservedeler, vedlikeholdsspesifikk informasjon, krav
= Funksjon Signaler, P&ID, prosess-diagrammer og liknende prosesspesifikk informasjon
+ Lokasjon (host of installation) Fysisk plassering av et system på/i et annet, (typisk tilleggsinformasjon)
++ Lokasjon (site of installation) Fysisk plassering av et system i en geografisk sone-inndeling, typisk brukt i kart og plantegninger
% Type Typebetegnelse for systemet

Typisk benytter man produktaspektet når man arbeider med de fysiske egenskapene ved et anlegg og dets komponenter. Dette aspektet egner seg godt til å beskrive konkrete objekter og informasjon knyttet til dem i den fysiske verden. Det er derfor produktaspektet er valgt som klassifiserignssystem i denne håndboken.

Derimot er funksjonsaspektet bedre egnet når man håndterer digital informasjon, som prosesskontroll, signaler og styringslogikk, eller når man ser på overordnede prosesser som for eksempel produksjonsplanlegging, tilgjengelighet, og hydrologiske beregninger.

4.2 Modellering og taging ved bruk av RDS-PS

RDS-PS er skapt for å kunne gi utvetydig og standardiserte refereansebetegnelser (TAG) til et system uanset komplexitet eller ønsket detaljnivå.

For å lage en RDS betegnelse må først anlegget modelleres som en hierarkisk system-modell. Der hovedsystemer som aggregat, vannvei og magasin blir modellert med alle deres sub-systemer.

Figur 2: RDS

RDS tagen er sammenstilling av hvert nivå systemet er en del av:

  • Topnode, betegnelsen på det fulle systemet (gjerne kraftverket)

  • valgfritt: Hvilken RDS-del man bruker, relevant dersom det er uklart om man jobber med kraftsystemet eller bygningen

  • En prefix, som forteller hvilket aspekt man er i

  • Sammenstillingen av RDS nivåene

Eksempel: <Alta.PS>-A1.RA1.HE1.EQC1.BTA1

TopNode Prefix Nivå 1 Nivå 3 Nivå 4 Nivå 5 Nivå 6
<Alta> - A1 RA1 HE1 EQC2 BTA1
Hvilket anlegg Produkt aspekt Aggregat 1 Generator Kjølesystem Kjøler 2 Temp. måling

På denne måten kan ethert system merkes på en unik men helt standardisert måte. Legg merke til at det ikke betyr at alt bør merkes. Det har antagelig liten hensikt å merke hver skrue og bolt i et system da vedlikeholdet av modellen vil bli uakseptabelt.

4.3 Mer informasjon

Det finnes fler kilder for å få tak i mer informasjon:

  • Alle klassene kan finnes i en gratis app (søk 81346)

  • Statkraft har et gratis kurs online kurs (lag bruker, søk “RDS-PS”): Contractors Academy

  • Systems Engineering har noen gode videoer på Youtube og en manual, disse er imidlertid rettet mer mot RDS som et konsept, mer enn mot kraftbransjen

  • Ta kontakt med Standard Norge komiteen SN/K 381, eller NEK kommitee 3 som sammen forvalter standarden i Norge