2 Komponentbeskrivelse
2.1 Konstruksjonsløsninger - tabeller2.2 Lagrenes oppgave og plassering
2.2.1 Lagringens hovedoppgave i generatoren 2.2.2 Lagrenes plassering i vertikalakslede generatorer 2.2.3 Lagrenes plassering i horisontalakslede generatorer2.3 Lager for vertikalakslede generatorer
2.3.1 Bærelager 2.3.2 Styrelager 2.3.3 Overliggende, kombinert bære-/styrelager 2.3.4 Underliggende, kombinert bære-/styrelager 2.3.5 Separat bærelager 2.3.6 Separat styrelager2.4 Lagre i horisontalakslede generatorer
2.4.1 Radiallager 2.4.2 Kombinert aksial-/radiallager 2.4.3 Lager for Rørturbin-aggregater2.8 Kjølesystem
2.8.1 Vertikallager med innvendig kjølig 2.8.2 Vertikallager med utvendig kjøling, selvpumpende lager 2.8.3 Vertikallager med utvendig kjøling og separate pumper 2.8.4 Horisontallager med innvendig kjølig 2.8.5 Horisontallager med utvendig kjøling3 Skadetyper
3.1 Skadetyper - tabeller 3.2 Påkjenninger på lagrene3.3 De mest forekommende skadetypene
3.3.1 Klining / plastisk deformasjon 3.3.2 Krakkelering/sprekkdannelser i lagermetallet 3.3.3 Abrasjon/slipende slitasje 3.3.4 Pitting/elektroerosjon 3.3.5 Svikt i kjølesystemet 3.3.6 Svikt i oljetilførselen 3.3.7 Svikt i trykkoljeavlastningen 3.3.8 Avvik i oljekvaliteten 3.3.9 Avvik i oljenivå 3.3.10 Instrumentfeil 3.3.11 Diverse feil4 Målemetoder
4.1 Kriterier for tilstandsfastlegging 4.3 Sirkulasjons- og mengdemålinger 4.4 Trykkmålinger 4.5 Nivåmåling 4.6 Elektriske målinger 4.7 Vibrasjonsmålinger4.8 Visuell inspeksjon
4.8.1 Visuell inspeksjon av lagerhus/lagerbukk og tilkoplinger til disse 4.8.2 Visuell inspeksjon av oljekjøler- og trykkoljearrangement 4.8.3 Visuell inspeksjon av indre deler i lageret7 Vedlegg
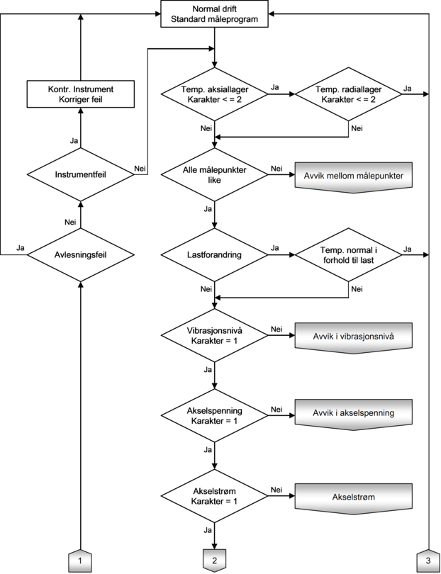
7.1 Flytdiagrammer med tolkningskriterier
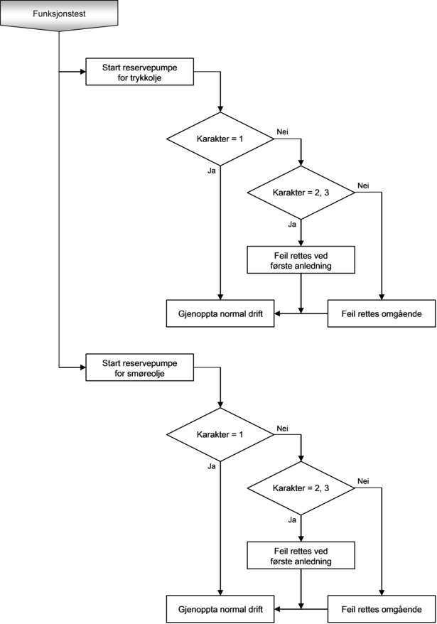
7.1.1 V1.1 Generell filosofi for lagerdiagnose 7.1.2 V1.3 Avvik mellom målepunkter 7.1.3 V1.4 Avvik i vibrasjonsnivå 7.1.4 V1.5 Avvik i akselspenning 7.1.5 V1.6 Akselstrøm 7.1.6 V1.7 Avvik i oljenivå 7.1.7 V1.8 Avvik i oljetemperatur 7.1.8 V1.9 Avvik i oljesirkulasjon 7.1.9 V1.10 Avvik i kjølevannssirkulasjon 7.1.10 V1.11 FunksjonstestHÅNDBOK - LAGER

1 Innledning
Tilstandskontroll av vannkraftverk - Lager er delt inn i følgende kapitler:
Kapitlet gir en kort beskrivelse av den aktuelle enhetens oppbygging og virkemåte. Betraktninger og retningslinjer gitt i denne håndboken gjelder i første rekke for lagre med hvitmetallbelagte skåler, segmenter eller glideringer. De vil også være til god nytte for eldre lagertyper med segmenter av perlittgods. Kule-/rullelagre omfattes ikke av denne håndboken. Heller ikke lagre der man i stedet for hvitmetall benytter PTFE (“Teflon”) eller andre polymermaterialer er omfattet. Så vidt vites har slike ingen utbredelse i Norge.
De skadetypene som er mest aktuelle for lager er:
- klining / plastisk deformasjon
- krakkelering/sprekkdannelser
- abrasjon/slipende slitasje
- pitting/elektroerosjon
- svikt i kjølesystemet
- svikt i oljetilførselen
- svikt i trykkoljeavlastningen
- avvik i oljekvaliteten
- avvik i oljenivå
- instrumentfeil
En generell forklaring til innholdet i tabellene som beskriver de enkelte skadetypene (f.eks. Utsagnskraft) er gitt i kapitlet Skadetyper i Innledning.
De målemetodene som er mest aktuelle for lager er:
- temperaturmålinger
- visuell inspeksjon
- sirkulasjons- og mengdemålinger
- trykkmålinger
- nivåmåling
- elektriske målinger
- vibrasjonsmålinger
- instrumentkontroll
- funksjonstester
- mekaniske kontroller
- oljeprøver
- trykk i luftkammer og lagerhus
En generell forklaring til innholdet i tabellene som beskriver de enkelte målemetodene (f.eks. Kriterier for karaktersetting) er gitt i kapitlet Målemetoder i Innledning.
Kapitlet inneholder et veiledende måleprogram for den aktuelle enheten.
En generell forklaring til måleprogram er gitt i kapitlet Måleprogram i Innledning.
Kapittel 7.1 inneholder flytdiagrammer som skal være en hjelp til å stille diagnose for tilstanden til den aktuelle enheten ved at et sett med regler (tolkningskriterier) anvendes på måleresultatene. Diagnosen leder fram til de tiltak som bør iverksettes ved avvikende verdier.
Et generelt flytdiagram for vedlikeholdsprosessen er gitt i Flytdiagrammer med tolkningskriterier i Innledning.
Kapittel 7.2 inneholder skjemaer for registrering av de enkelte målingene.
Det er utstrakt bruk av linker i tilstandskontrollhåndbøkene. Disse vil normalt være blå og understreket i den elektroniske versjonen. I en eventuell sort/hvit papirutskrift vil de kun fremstå som understreket. Det presiseres derfor at samtlige understrekninger i en papirversjon representerer linker til andre kapitler i samme dokument, eller til andre dokumenter.
I kapitlene om Målemetoder kan overskrifter inneholde linker til dokumentet Målemetoder, mens tabelloverskrifter kan inneholde linker til det aktuelle tilstandskontrollskjemaet. Dokumenter som ofte er linket opp er Innledning, Skademekanismer og Målemetoder.
2 Komponentbeskrivelse
2.1 Konstruksjonsløsninger - tabeller
| Prinsipp | Trykkoljeavlastning |
|---|---|
| 1.1 Selvutjevnende med fjærseng (ASEA, GE) | 2.1 Med |
| 1.2 Vippeklosslager (NEBB) | 2.2 Uten |
| 1.3 Fastklosslager (NI) | |
| 1.4 Radiallager med thrust (horisontalakslet, SS) |
| Konstruksjon |
|---|
| 1.1 Faste segmenter på ring |
| 1.2 Hel ring |
| 1.3 Individuelt justerbare segmenter |
| 1.4 Radiallager (horisontalakslet, DS) |
2.2 Lagrenes oppgave og plassering
Dette kapitlet inneholder en kort beskrivelse av lagrenes hovedoppgave og plassering i generatoren. Videre er det gitt en beskrivelse av de vanligste lagertyper, og en oversikt over det overvåkningsutstyr som normalt er installert i lagrene.
2.2.1 Lagringens hovedoppgave i generatoren
Lagrenes oppgave i generatoren er å bære vekten av de roterende deler, sikre korrekt posisjon av roterende deler i forhold til de stasjonære deler, samt å sikre rolig stabilt løp, blant annet ved å oppta de krefter som kan oppstå på grunn av magnetisk og mekanisk ubalanse.
2.2.2 Lagrenes plassering i vertikalakslede generatorer
I en vertikalakslet generator opptas vekten av generatorens og turbinens roterende deler samt turbinens hydrauliske last av et aksiallager (bærelager). Sentrering av de roterende deler og opptagelse av eventuell magnetisk eller mekanisk ubalanse ivaretas av to eller flere radiallagre (styrelagre). Som regel er bærelageret sammenbygd med et av styrelagrene i et kombinert bære-/styrelager. Avhengig av generatorens ytelse, turtall og turbintype kan plasseringen av de enkelte lagre varieresterkt. Figur 1 til Figur 6 illustrerer de vanligste byggeformene.
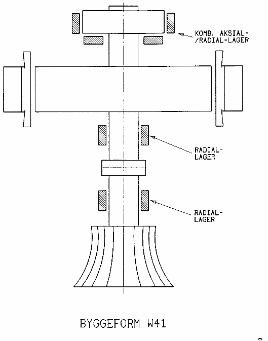
Byggform IM 8425 (W 41) kjennetegnes ved et kombinert bære-/styrelager over rotoren, et styrelager under rotoren og et styrelager over turbinens løpehjul. Arrangementet benyttes normalt for hurtigløpere med Pelton- eller Francisturbiner og i en viss utstrekning for Kaplanaggregater med middels turtall. Dette er den vanligste lagerkonfigurasjonen i norske kraftstasjoner. Et eksempel på en slikgenerator er vist i Figur 2.
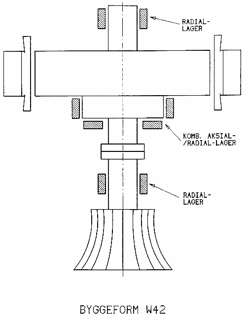
Byggeform IM 8225 (W 42) kjennetegnes ved et styrelager over rotoren, et kombinert bære-/styrelager under rotoren og et styrelager over turbinens løpehjul. Arrangementet benyttes normalt for langsomtløpere med Francis- eller Kaplanturbiner av middels størrelse hvor rotordiameteren er så stor at et overliggende armkryss ville bli uforholdsmessig stort og kostbart.
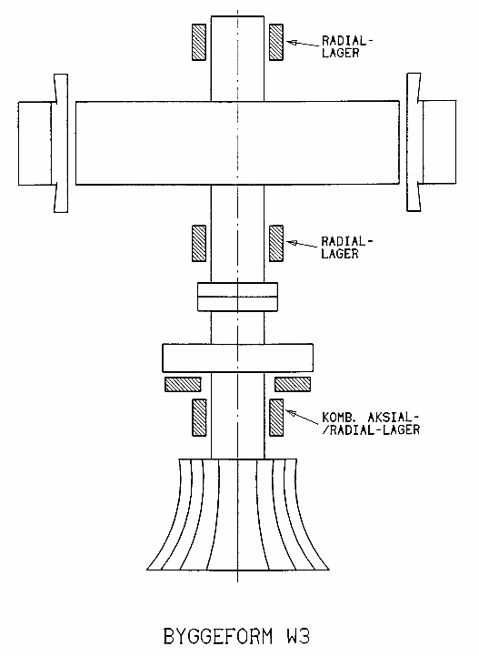
Byggeform IM 8025 (W 3) kjennetegnes ved et styrelager over rotoren, et styrelager under rotoren og et kombinert bære-/styrelager over turbinens løpehjul. Arrangementet benyttes normalt for større Kaplanturbiner hvor turbinlokket i alle tilfeller må dimensjoneres meget kraftig pga kreftene fra vannet.
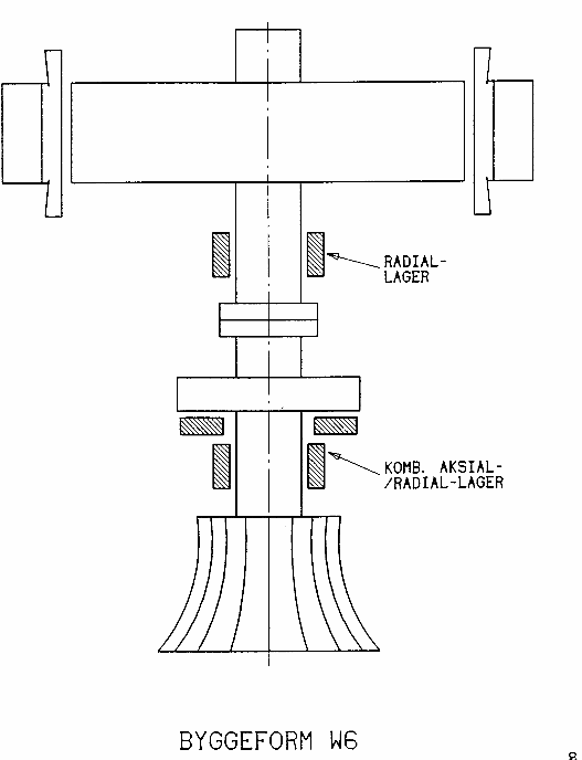
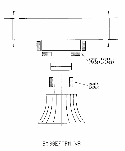
Byggeform IM 8205 (W 8) og IM 8140 (W 6) er de såkalte paraplygeneratorer, hvor man pga generatorens korte jernlengde i kombinasjon med lavt turtall får en relativt kort, stiv akselstreng, og dermed kan styrelageret over generatoren utelates. Lageranordning forøvrig er som for byggeform IM 8225 eller IM 8025. Et eksempel på enslik generator er vist i Figur 7.
2.2.3 Lagrenes plassering i horisontalakslede generatorer
I en horisontalakslet generator opptas vekten av generatorens og turbinens roterende deler av to eller flere radiallagre. Disse besørger samtidig sentrering av de roterende deler, og tar opp eventuell magnetisk eller mekanisk ubalanse.
Turbinens hydrauliske last tas opp av et aksiallager (thrustlager). Dette er som regel sammenbygd med et av radiallagrene i et kombinert aksial-/radiallager. Da man i horisontalakslede aggregater ikke har noen vekt av roterende deler som motvirker aksiallasten i noen retning, må disse normalt bygges som tosidige aksiallagre.
To byggeformer kan sies å være dominerende når det gjelder horisontale aggregater.
Byggeform IM 7515 (D 6) kjennetegnes ved et radiallager på hver side av generatorens rotor og et kombinert aksial-/radiallager ved turbinens løpehjul.
Arrangementet benyttes normalt for middels og storeFrancisaggregater. En typisk generator av denne typen er vist i Figur 10
Byggeform IM 7325 (D 12) kjennetegnes ved et radiallager på den ene siden av generatorens rotor og et kombinert aksial-/radiallager på den andre. Turbinens løpehjul er her boltet direkte på generatorflensen.
Arrangementet benyttes normalt for mindre Pelton- ogFrancisaggregater. Et eksempel på en slik generator er vist i Figur 11
2.3 Lager for vertikalakslede generatorer
Til tross for relativt store konstruktive forskjeller i utførelsen av de enkelte detaljer hos de forskjellige lagerleverandører, er de glidelagre som benyttes i vannkraftgeneratorer normalt utført som selvsmørende, hydrodynamiske lagre. Dvs at lasten overføres fra de roterende til de stasjonære deler over en kileformet oljefilm som holder glideflatene fullstendig atskilt slik at ingen metallisk kontakt eksisterer. Dermed unngås lagerslitasje, og friksjonen og lagertapene er redusert til den rene væskefriksjonen i den bærende oljefilmen.
2.3.1 Bærelager
Den største konstruktive forskjellen i bærelagre ligger i valget av segmenttype og segmentunderstøttelsen. Det skilles her mellom vippekloss- og fastklosslager. Prinsippet for et vippeklosslagerog for et fastklosslager er vist i Figur 12.
I begge lagre bygges oljefilmen opp ved at en glidering (1), som er fast forbundet med akselen, roterer over segmenter (2) opplagret på en segmentring (4) i et stasjonært lagerhus. Pga adhesjonskreftene mellom oljen og metallet i glideringen vil den relative bevegelsen mellom glidering og segment trekke olje (5) inn mellom de to flatene og bygge opp en bærende oljefilm.
I et vippeklosslager dannes den kileformet oppløpsflaten for oljen ved at segmentet vipper om opplagringspunktet, mens i et fastklosslager er den riktige oppløpslinjen for oljen oppnådd ved bearbeiding av segmentet. Av den grunn vil et fastklosslager bygge opp den bærende oljefilmen ved et lavere turtall enn et vippeklosslager, men vil samtidig ha en lavere bæreevne enn et vippeklosslager med sammelagerflate. Et alternativ til vippeprinsippet i Figur 12 er å la segmentene ligge på en “fjærseng” av torsjonsfjærer eller tallerkenfjærer (ASEA, GE og Michell).
Såfremt lageret ikke er utstyrt med trykkoljeavlastning, vil det ved start herske ren metallisk kontakt med høy friksjonskoeffisient. Etter hvert som turtallet øker går lageret over i en driftstilstand av blandet friksjon, dvs at oljefilmen bygger seg opp mens en viss metallisk kontakt fremdeles er tilstede. Friksjonskoeffisienten synker raskt ned til et minimum, for deretter igjen å øke noe etter hvert som oljefilmen øker ut over det absolutt nødvendige for ren væskefriksjon.
Oljefilmtykkelsen er da i størrelsesorden 30 - 80 μm. Oljefilmen økermed turtallet, og avtar med lasten. I Figur 13 er det omtalte forhold vist skjematisk. Linjen a-b representerer metallisk friksjon, linjen b-c representerer området med blandet friksjon, og c-d representerer området med ren væskefriksjon. Punkt “c” representerer minimum friksjon, og punkt “k” representerer det normale driftspunktet for lageret.
Driftspunktet for lageret velges normalt et stykke opp i området for ren væskefriksjon. Friksjons- og tapsmessig ville det ideelle vært punkt “c”, men selv den minste reduksjon i turtall eller oljeviskositet ville flytte driftspunktet ned til linjen b-c. Lageret ville da gå kontinuerlig i området med blandet friksjon. Tap og temperatur ville øke voldsomt, og havari ville inntreffe etter meget kort tid.
For å ha tilstrekkelig sikkerhetsmargin under hensyntagen til variasjoner i overflateruhet, oljeviskositet, belastningsvariasjoner etc velges derfor driftspunktet “k” et stykke opp på linjen “c-d”. En forandring i en av driftsparametrene vil da flytte driftspunktet noe opp eller ned på linjen “c-d” uten at lageret kommer i nærheten av en kritisk driftstilstand.
Det som er beskrevet her refererer til lagre der den ene av lagerflatene er utført i hvitmetall “Babbit”. På 1990-tallet oppsto det en viss interesse for bruk av PTFE (“Teflon”) eller beslektede polymermaterialer som alternativ til hvitmetall. En av fordelene skulle være at dersom oljefilmen brytes eller blir for tynn, vil plasten ikke “rives” eller “klines” slik hvitmetallet vil. Man har således en viss “nødsmøring” med dette lavfriksjonsmaterialet. I tråd med dette ble det også hevdet at system for trykkoljeavlastning derfor var unødvendig.
Man skal være klar over at PTFE i ren tilstand har dårlig slitasjemotstand, selv om friksjonskoeffisienten er meget lav. “Teflon lagre” har en viss utbredelse i Russland, øst-europeiske og asiatiske land, og det kan tenkes at man etter hvert ser mer av det i resten av verden. Så vidt vites, er det ikke installert slike lagre i norske vannkraftaggregater. En av leverandørene av bærelagersegmenter (Michell) hevder at man kan tillate flatetrykk opp til 10 MPa for PTFE eller PTFE/grafitt belagte segmenter. Det er 3 ganger høyere enn det som normalt anvendes for hvitmetall!
En annen trend av nyere dato er å vurdere bruk av vannsmurte styrelager (da for turbinlageret) for å unngå risiko for oljeforurensning. Da er det aktuelt å bruke en form for elastomer i stedet for babbitt.
2.3.2 Styrelager
Styrelagre for vertikalakslede generatorer kan deles i to hovedtyper, skållager og segmentlager. De grunnleggende betraktninger når det gjelder oppbygging av oljefilmen, valg av driftspunkt etc, er som allerede beskrevet for bærelager.
Et skållager omslutter akselen fullstendig, og den nødvendige lagerklaringen oppnås ved at skålen bearbeides til en diameter som er 0,3 - 0,5 mm større enn akselen. Oljetilførselen sikres ved skråstilte smørespor i lagerflaten.
En videreutvikling av skållageret er representert ved en lagertype med faste segmenter. Prinsippet for dette lageret er som tidligere beskrevet for bærelagre av fastklosstypen, dvs at lagerklaringen og oljeinnløpet fremkommer ved bearbeiding.
Segmentlageret er vist i Figur 18. Lagerklaringen innstilles ved montasje, og oljeinnløpet fremkommer ved at segmentet vipper om opplagerpunktet. Dette er samme prinsipp som tidligere beskrevet for bærelagre av vippeklosstypen.
2.3.3 Overliggende, kombinert bære-/styrelager
Normalt er en av lagringene i et aggregat bygd som et kombinert bære-/styrelager. I de fleste vertikale generatorer i norske anlegg er dette lageret plassert over rotoren, og blir som regel bare omtalt som “bærelageret”.
Bæredelen i slike lagre er alltid utført som segmentlagre, mens styredelen i eldre lager av denne typen var utført som skållager. Fra ca 1960 ble rene segmentlagre det vanlige. Avhengig av leverandør og leveringstidspunkt er det til dels store variasjoner i lagerutførelsene. I det etterfølgende er det gitt en kort beskrivelse av de vanligste utførelsene som forekommer i norske kraftstasjoner.
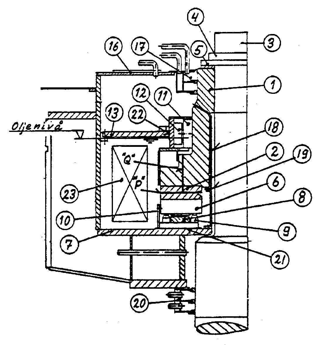
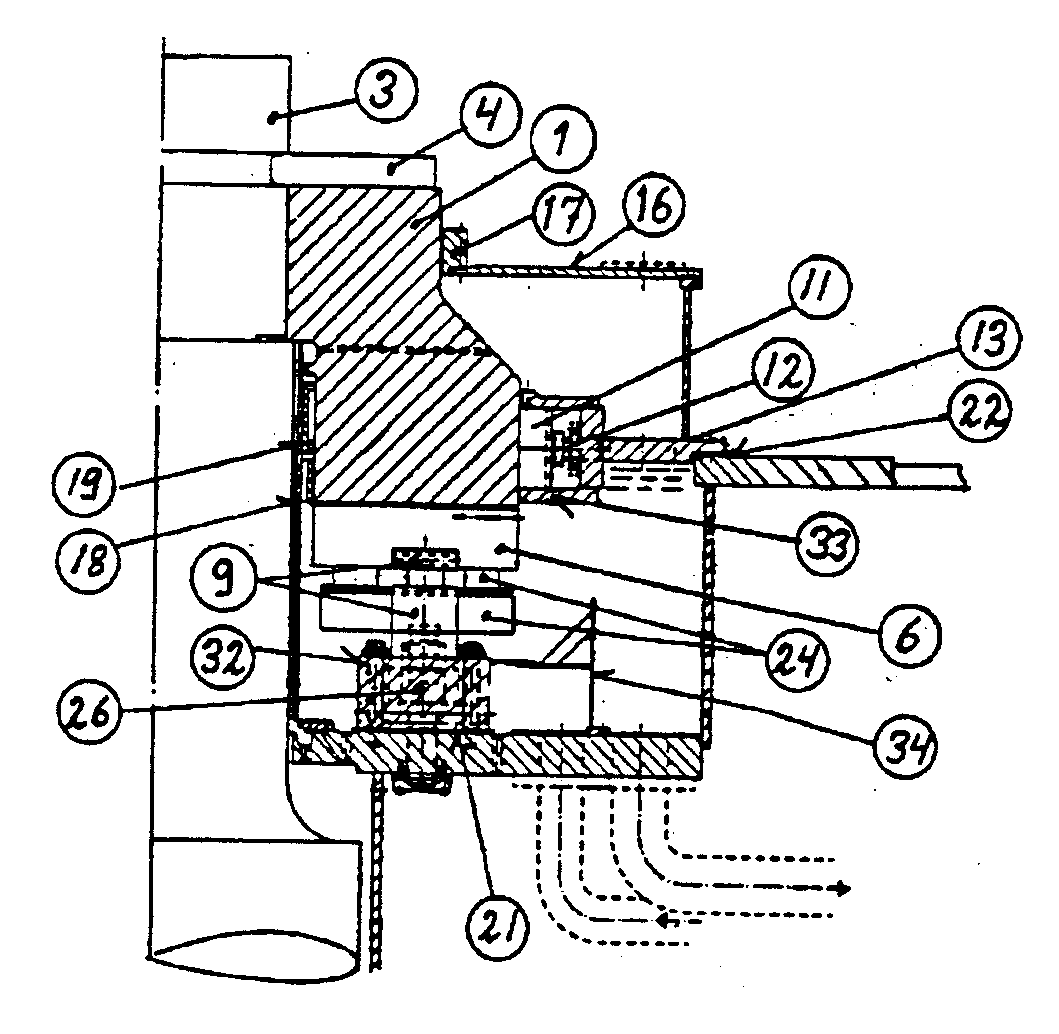
Figur 19 viser et kombinert bære-/styrelager slik det vanligvis bygges i dag. I prinsipp er de fleste kombinerte lagre bygd på denne måten. Et bærelagerhode (1) med påskrudd glidering (2) sitter med lett krymp på akselen (3). Aksiallasten overføres fra aksel til bærelagerhodet over en todelt bærering (4) som holdes på plass av låseringen (5).
Bærelagerets segmenter (6) overfører lasten til armkrysset (7) via den fjærende segmentopplagringen (8). Denne opplagringen gjør at man får en viss selvutjevnende effekt mellom segmentene. Dvs at mindre skjevheter, for eksempel på grunn av setninger i fundamentet, automatisk blir utlignet i lageret. Alle segmentene er belagt med lagermetall. Segmentene styres aksielt og radielt av styreboltene (9). For at segmentene (6) ikke skal følge med glideringen (2) ved en eventuell løfting av rotor er de sperret vertikalt med avrivningen (10).
Styrelagerets segmenter (11) overfører kreftene til armkrysset via den justerbare segmentopplagringen (12) og lagerplaten (13). Lagerklaringen innstilles og justeres ved hjelp av shims. Alle segmentene er belagt med lagermetall, og er fullstendig neddykket i lagerets smøreolje. For å tillate løfting av rotor er den indre delen av mottrykksringen (14) utformet som en fjærbelastet tetningsring (15). Denne tetningsringen har forøvrig ingen fysisk kontakt med roterende deler under drift, og er således ikke utsatt for slitasje.
Lagerhuset lukkes oventil med lagerdekselet (16) og luftkammeret (17), mot akselen med oljeskjermen (18) og en radialspalttetning (19). Under lageret er montert en oljeslynge (27) for å fange opp eventuell olje som måtte gå over oljeskjermen (18) ved rusing. Under krysset er montert et luftkammer (20).
For å hindre lagerstrømmer er lageret isolert. Bærelageret er isolert ved (21), og styrelageret ved (22). Videre er tetningsringene i luftkamrene (17, 20) isolert. Forøvrig må alle tilkoplede rørledninger, instrumenter etc være elektrisk isolert. Dette behandles nærmere i de senere kapitlene om trykkoljeavlastning, instrumenter etc.
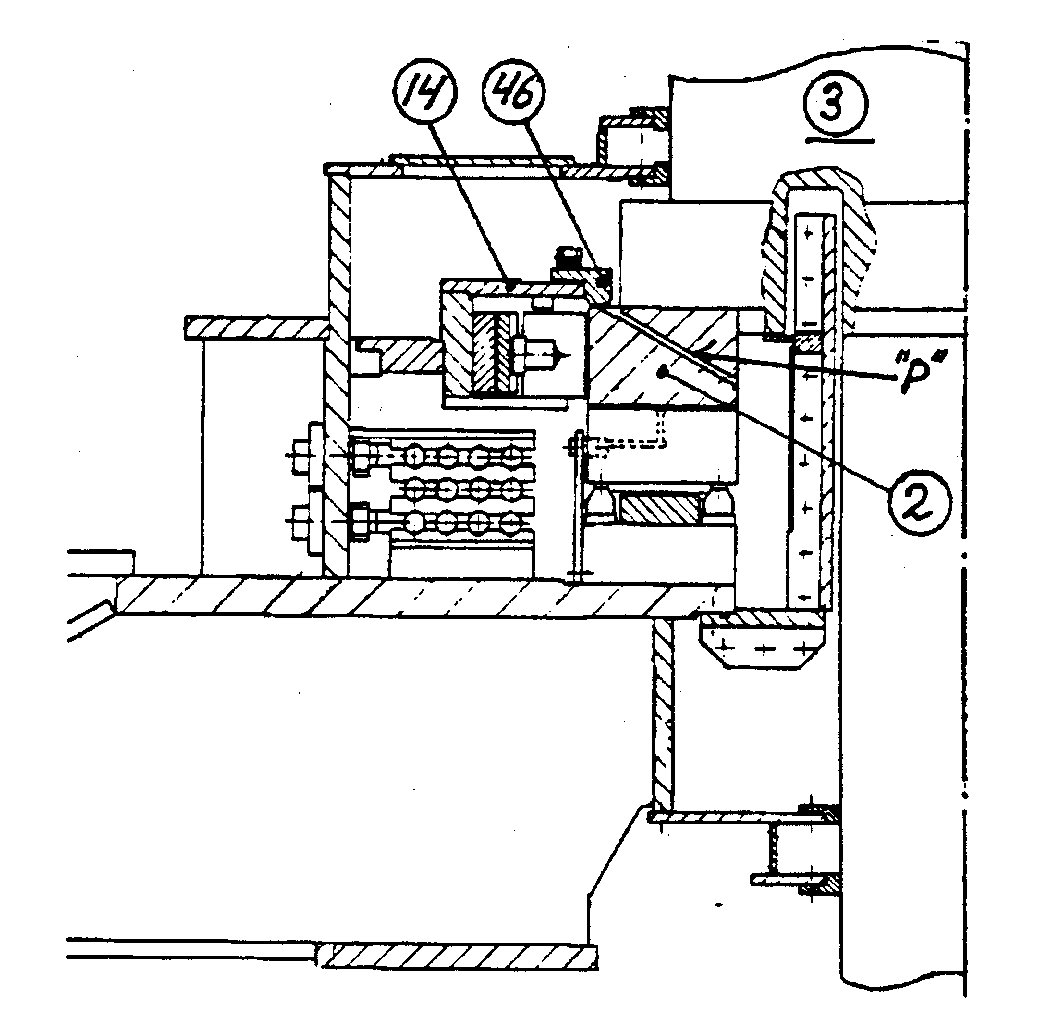
Lagerets smøreolje kjøles av den innebygde kjølespiralen (23). Oljesirkulasjonen i denne lagertypen er i utgangspunktet basert på løperingens rotasjon. I større lagre, hvor tapene er høye og kjølespiralen får et stort fysisk volum, forsterkes oljesirkulasjonen ved at glideringen (2) forsynes med radielle pumpehull “P”. Et sliktlager er vist i Figur 20.
Lageret i Figur 21 skiller seg forøvrig fra det tidligere beskrevne ved en annen segmentopplagring. Hvert enkelt segment er opplagret på en separat, justerbar spindel. Ved oppretting blir lasten på det enkelte segment nøyaktig målt, og spindlene innstilles slik at hvert enkelt segment får nøyaktig samme belastning. Da spindelskruene er utformet som kompresjonsrør har man i tillegg beholdt en viss selvjusterende effekt. Dette systemet er spesielt utviklet for å oppnå en jevn lastfordeling i lagre med store lagerlaster, hvor eventuelle avvik i segmentbelastningen fort kan få alvorlige konsekvenser.
Segmentet (6) er i denne lagertypen boltet fast til en tallerken (24) som hviler i spindelen (26). Aksielt og radielt styres segmentet direkte i spindelen, mens avrivningen (25) er utformet som en isolert stift med inngrep i oljeskjermen (18).
Spindelen (26) er vist i Figur 21. Spindelbæreren (101) er boltet fast i krysset, og segmenttallerkenen (24) hviler på spindelskruen (102).
Ved oppretting fjernes kappen (103), og det monteres et måleur (104) i bunnen av spindelskruen med målespissen på uret mot målestaven (105) som er festet innvendig i spindelskruen.
Måleurene nullstilles med ubelastet lager, og når dette så belastes med rotorvekten kan belastningen på det enkelte segment avleses. Det man reelt sett måler er sammentrykningen av spindelskruens kompresjonsdel “K” i 100-dels mm. Eventuelle avvik mellom segmentene korrigeres ved å stille spindelskruen opp eller ned. Etter ferdig innstilling sikres spindelen (102) med sikringsmutteren (106), måleuret fjernes, og kappen (103) settes på plass.
Med den metoden som er beskrevet her kan lagerbelastningen og innstillingen av det enkelte segment kun kontrolleres i stillstand. For kontinuerlig overvåkning og/eller kontroll i drift kan måleuret erstattes med induktive følere. Øvrig instrumentering monteres i apparatanlegget.
Figur 22 viser en noe eldre utførelse av det tidligere beskrevne lageret med fjærende segmentopplagringen. Det er benyttet samme posisjonsangivelse som i det foregående, og kun forskjeller vil bli beskrevet.
Den vesentligste forskjellen er at styrelageret er plassert på halsen av bærelagerhodet. Styrelageret blir dermed mindre med et noe lavere tap, men får samtidig redusert bæreevne i forhold til dagens utførelse. Samtidig blir det komplette lageret noe høyere, med lengre aksel og større akselavstand. Tapsreduksjonen på grunn av det mindre styrelageret blir forøvrig spist opp av den økningen i rotasjonstapene man får på grunn av det høyere oljenivået i denne lagerutførelsen.
Oljesirkulasjonen i dette lageret skyldes til dels rotasjon, til dels besørges den av pumpehullene “P” i glideringen (2). Avhengig av last og turtall er et varierende antall pumpehull åpne. Oljetilførselen til styrelageret besørges av pumpehullene “Q” som er boret vertikalt ned i pumpehullene “P”.
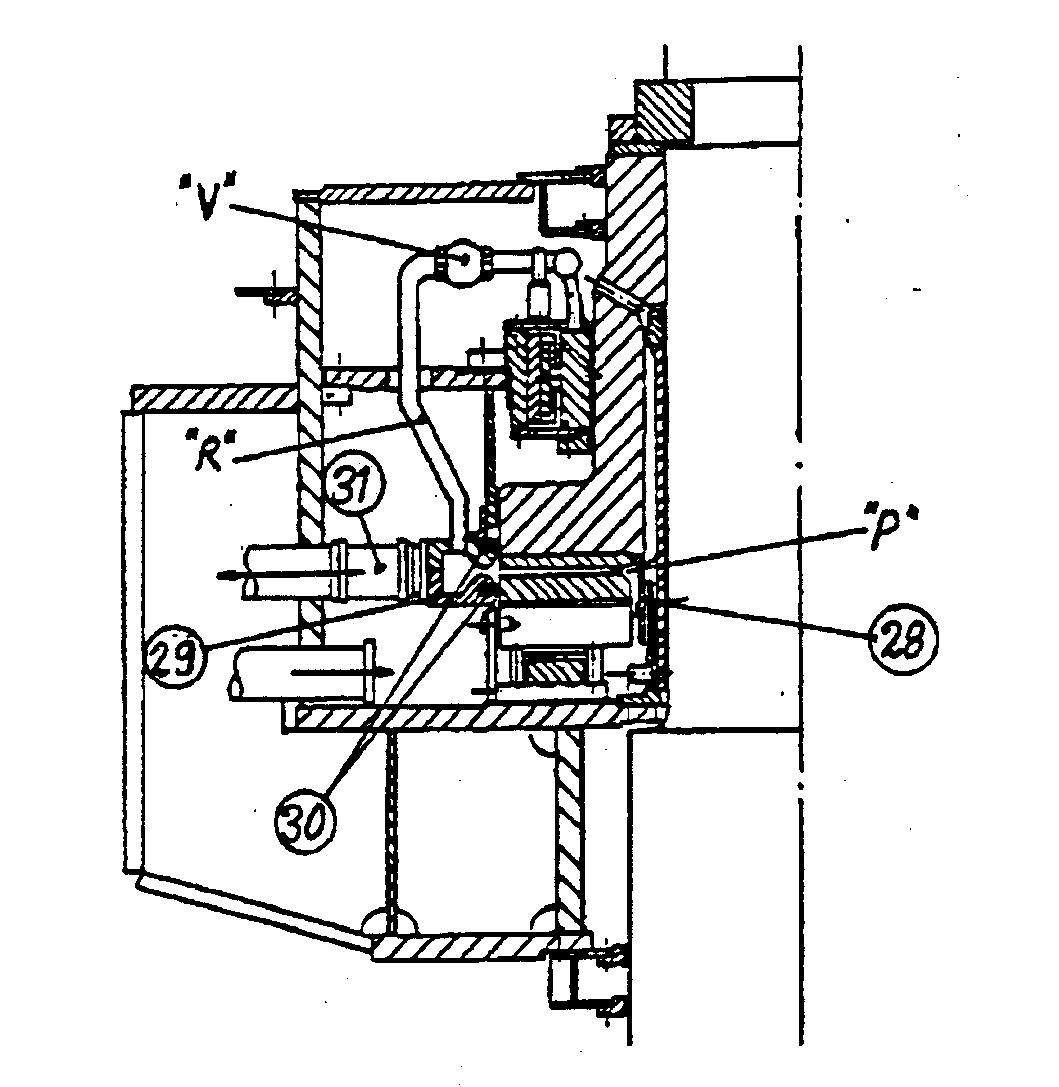
Figur 22 viser et lager med radialspalttetning (19). Dette tetningssystemet er ikke i bruk på de noe eldre utgavene av denne lagertypen. Disse var utstyrt med en innvendig skjerm (28) påbærelagerhodet (1). Denne skjermen er vist i Figur 23, som viser lageret i selvpumpende utførelse for utvendige kjølere.
Lagertypen ble forøvrig bygd med utvendige kjølere i to varianter; en selvpumpende utførelse og en utførelse med separate, motordrevne pumper. Et lager av selvpumpende type er vist i Figur 23.
Den vesentligste forskjellen fra det tidligere beskrevne lageret med innebygd kjøler ligger i samlekammeret (29) og skjermen (28). Skjermen skulle forhindre at luft ble trukket inn i pumpehullene “P” og pumpet videre ut i kjølesystemet. I samlekammeret blir oljen fra pumpehullene “P” samlet opp og pumpet ut til kjølerne og tilbake til lagerhuset. Styrelageret tilføres olje gjennom rørledningen “R” og reguleringsventilen “V”. Samlekammeret er utstyrt med fjærbelastede tetningsringer (30). For å hindre lagerstrømmer er forbindelsen mellom samlekammeret og det utvendige rørsystemet isolert ved (31).
Dette systemet er uavhengig av eksterne pumper, tilførsel av elektrisk kraft fra andre kilder etc, men pumpetrykket og oljemengden er avhengig av lagerdiameter, turtall, oljens viskositet, tilstanden på tetningene (21) etc. Av den grunn benyttes til dels utførelsen med separate, motordrevne pumper. Dette systemet, samt det utvendige systemet med kjølere etc, er behandlet i Kapittel 1.7 Kapittel 2.8.
En noe annen selvpumpende lagertype er vist i Figur 24. Den vesentligste forskjellen fra det foran beskrevne selvpumpende lageret er at styrelageret er plassert utvendig på bærehodet. Som allerede nevnt får man dermed et styrelager med større bæreevne samtidig som man får et mer kompakt lager. Dette gir en kortere aksel og mindre lageravstand i aggregatet. Dette er forhold som er spesielt viktige i store og/eller hurtigløpende generatorer, og det var hovedsaklig i slike at denne utførelsen ble benyttet.
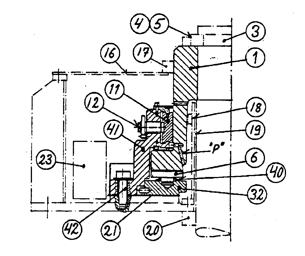
Figur 25 viser et lager som skiller seg fra de hittil beskrevne på en del punkter. Bærelagerhodet (1) er utført i smidd stål uten påskrudd glidering, dvs at glideflaten er bearbeidet direkte på bærehodet. Aksiallasten overføres fra aksel til bærelagerhodet over spennbakkene (4).
Bærelagerets segmenter (6) er belagt med lagermetall. Via 3 distanser/disker er de opplagret på fjærplaten (24), som igjen ligger på justerbare spindler (26) i lagerets bærering (32). Segmentene holdes på plass av stopperen (9). Ved oppretting blir lasten på det enkelte segment målt ved hjelp av strekklapper, og spindlene innstilles slik at hvert enkelt segment får nøyaktig samme belastning. Spindlene (26) i denne lagertypen er utformet som rene stillskruer, men lagerets selvjusterende effekt er ivaretatt med fjærplaten (24).
Styrelagerets segmenter (11) overfører kreftene til armkrysset via den justerbare segmentopplagringen (12) og lagerplaten (13). Segmentopplagringen (12) er utført som en stillskrue, og lagerklaringen innstilles og justeres ved montasje. Alle segmentene er belagt med lagermetall. Oljesirkulasjonen gjennom styrelageret besørges av en viskositetspumpe i styrelagerets bærering (33).
Lagerhuset lukkes oventil med lagerdekselet (16) og tetningsboksen (17), og mot akselen med oljeskjermen (18) og spalttetningen (19). For å hindre lagerstrømmer er bærelageret isolert ved (21), mens styrelageret og tetningsboksen er isolert ved (22). Lageret vist i Figur 25 var bygd for utvendig oljekjøler med separate pumper. Lagertypen er også bygd med innvendig kjøler. Denne er da plassert i lagerhuset der hvor oljeskjermen (34) er plassert. Oljesirkulasjonen gjennom kjøleren besørges da av bærehodets rotasjon.
Et lager med en annen understøttelse av bæresegmentene er vist i Figur 26. Det er i prinsipp et vippeklosslager, men segmentene vipper ikke om et definert mekanisk punkt. Hvert segment (6) ligger på et sett fjærer (35), og antallet, plasseringen og stivheten av fjærene bestemmer segmentets skråstilling. Vanligvis blir det benyttet skruefjærer, men det er også bygd lagre hvor hver av fjærene er utført som en fjærpakke av tallerkenfjærer. Opplagringen kalles ofte “fjærseng” eller elastisk fjæropplagring.
Denne lagertypen blir normalt bygd som selvpumpende lager med utvendig kjøler.
Pumpeeffekten er også i dette lageret basert på radielle pumpehull “P”. I samlekammeret (29) blir oljen fra pumpehullene “P” samlet opp og pumpet ut til kjølerne og tilbake til lagerhuset. Kammeret er utstyrt med fjærbelastede tetningsringer (30). Skjermen (28) og tetningen (36) forhindrer at luft trekkes inn i pumpehullene “P” og pumpes videre ut i kjølesystemet.
Styrelageret (11) er utført som et vanlig segmentlager, og tilføres olje direkte fra samlekammeret (29). Lagerklaringen innstilles i denne lagertypen ved hjelp av en konisk kile med stillskrue (37).
Lagertypen skiller seg forøvrig fra de tidligere beskrevne ved å være montert i et separat lagerhus, som igjen monteres i bærekrysset. Isolasjonen mot lagerstrømmer plasseres her mellom lagerhuset og bærekrysset ved (38) og ved støtteskruene (39). Lageret som er vist i Figur 25 er forøvrig også levert i separat lagerhus av tilsvarende utførelse til enkelte anlegg.
Et lager som stadig oftere blir benyttet i mindre generatorer, medlagerlaster opp til ca 90 tonn, er vist i Figur 27. I motsetning til alle de tidligere beskrevne typene, som er generatorleverandørenes egne konstruksjoner, blir denne lagertypen kjøpt som en ferdig enhet fra en underleverandør, og montert inn i generatorens kryss eller lagerhus.
Bærelagerhodet (1) overfører aksiallasten fra akselen via den todelte bæreringen (4) som holdes på plass av låseringen (5). Bærelagerets segmenter (6), som er belagt med lagermetall, hviler på en enkelt tallerkenfjær (40) mot bæreringen (32). Denne holdes på plass av lagerklokken (41), hvor også styrelagersegmentene (11) er montert. Lagerklaringen justeres ved montasje ved hjelp av stillskruen (12). Alle segmentene er belagt med lagermetall, og oljesirkulasjonen gjennom styrelageret besørges av pumpehullene “P”.
Lagerhuset lukkes oventil med lagerdekselet (16) og tetningsboksen (17), mot akselen med oljeskjermen (18), tetningen (19) og tetningsboksen (20) under lageret. For å hindre lagerstrømmer er lageret isolert ved (21) og ved festeboltene (42).
Lageret er normalt utstyrt med kjølespiralen (23) innebygd i lagerhuset, men kan også utføres for utvendige kjølere. Oljesirkulasjonen er da ved hjelp av separate pumper.
Alle de hittil beskrevne lagertypene har vært forskjellige utførelser avvippeklosslagre. Figur 27 viser et kombinert lager av fastklosstypen. Et bærelagerhode (1) med en påskrudd glidering (2) sitter med lett krymp på akselen (3). Aksiallasten overføres fra aksel til bærelagerhodet over spennbakkene (4). I denne lagertypen er det glideringen (2) som er belagt med lagermetall.
Bærelagerets segmenter (6) overfører lasten til armkrysset (7) via segmentringen (8) og trykkfordelingsringen (32). I de fleste lagrene av denne typen kan den totale lagerlasten avleses på et manometer tilkoplet trykkputen (42) mellom trykkfordelingsringen (32) og armkrysset (7). Styrelageret, som er utført med faste segmenter (11), overfører kreftene til armkrysset via lagerplaten (13). Segmentene er belagt med lagermetall.
Lagerhuset lukkes oventil med lagerdekselet (16) og tetningsboksen (17), mot akselen med oljeskjermen (18) og tetningen (19). For å hindre lagerstrømmer er bærelageret isolert ved (21) og styrelageret ved (22).
Lagertypen blir normalt bygd som selvpumpende lager med utvendig kjøler. Pumpeeffekten er basert på de radielle pumpehullene “P”. I samlekammeret (29) blir oljen fra pumpehullene “P” samlet opp og pumpet ut til kjølerne og tilbake til lagerhuset. Kammeret er utstyrt med tetningsringen (30) mot bærehodet. Skjermen (28) og tetningen (36) forhindrer at luft trekkes inn i pumpehullene “P” og pumpes videre ut i kjølesystemet. Styrelageret (11) tilføres olje direkte fra samlekammeret (29) gjennom boringene (Q).
2.3.4 Underliggende, kombinert bære-/styrelager
I det foregående er det kun omtalt bærelagre som er plassert over rotoren. Dette er den vanligste plasseringen i norske anlegg, men også her i landet har vi en del anlegg med stor vannmengde og liten fallhøyde. En del av disse er utbygd med rørturbiner, og en del er utbygd med store langsomtløpende Kaplanturbiner. I disse generatorene er det kombinerte lageret til dels plassert under rotoren, til dels på en konsoll plassert på turbinlokket.
Uansett leverandør vil disse lagrene i det vesentlige være bygd som de hittil beskrevne overliggende typer, men lagerplasseringen og generatorkonstruksjonen forøvrig kan betinge visse forskjeller. På grunn av tilgjengeligheten benyttes det i stor grad utvendige kjølere, og om innvendige kjølere benyttes er disse som regel utført som innstikkjølere.
Den kanskje mest iøynefallende forskjellen er ofte at bærelagerhodet er utformet som en utsmidd del av den nedre akseltappen, eller er utformet som en blokk boltet til undersiden av rotoren.
Et krav som relativt ofte stilles ved generatorer av denne typen er at bærelagersegmentene skal kunne inspiseres og/eller skiftes uten at rotor eller andre større komponenter må demonteres. Dels løses dette ved kombinasjonen utvendige kjølere og luker i kryssveggen, dels ved at kryssets senterparti med segmenter og segmentopplagring kan senkes ned langs akselen. Et lager med denne løsningen er vist i Figur 29.
Segmentene (6) med segmentopplagringen (43) hviler på konsollen (44). Ved demontering fjernes låseklakkene (45), og konsoll med segmenter etc senkes ned under armkrysset. Dette lageret er forøvrig av typen med fjærplate og spindel som beskrevet i tilknytning til Figur 25.
Som regel vil rotorvekten være tilstrekkelig til å ta seg av det løft som kan oppstå ved lastavslag på Kaplanturbiner. Om dette ikke er tilfelle, må lageret utstyres med en bakthrust på oversiden av bærehodet som kan oppta forskjellen mellom rotorvekten og bakthrusten. Et sliktlager er vist i Figur 30.
Dette lageret er utstyrt med fjærende ring, og er av samme typen sombeskrevet i tilknytning til Figur 22. For å oppta bakthrusten er styrelagerets mottrykksring (14) forsterket, og på denne er montert en bakhthrust (46) som får anlegg mot oversiden av løperingen (2) når løft måtte opptre. I normal drift er det klaring mellom bakthrusten (46) og løperingen (2), som forøvrig er boltet til en utsmidd flens på akselen. For å sikre tilstrekkelig smøring av glideflatene i bakthrusten, spesielt i det løftet oppstår og thrustflaten belastes, er pumpehullene “P” boret opp til bakthrusten.
2.3.5 Separat bærelager
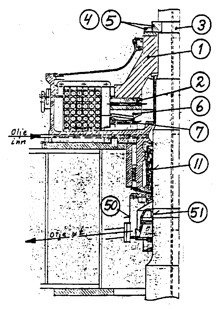
I noen tilfeller er bærelageret utført som et separat lager. Normalt blir disse lagrene fra de forskjellige leverandørene da bygd som de kombinerte lagrene fra samme leverandør, men styrelageret er fjernet. De beskrivelser og figurer som allerede er gitt vil derfor dekke disse lagrene i tilstrekkelig grad, med et viktig unntak. Lageret som er visti Figur 31 var en vanlig type som ble levert fra ca 1920 til ca 1950. Dette lagerkonseptet er i realiteten et separat bærelager bygd inn i kryssbeholderen, og et separat styrelager plassert på undersiden av denne. På denne måten fyller to separate lagre samme funksjon som de senere kombinerte lagrene gjør.
Aksialdelen er i og for seg ganske lik tilsvarende deler i moderne lagre. Bærehodet (1) med løperingen (2) holdes på plass på akselen (3) med bæreringen (4) og låseringen (5). Segmentene (6) ligger i armkrysset på segmentopplagringen (7), og lageroljen kjøles av kjølespiralen (23).
Styrelageret (11) er utført som et to-delt skållager, og skiller seg spesielt fra senere typer ved å ha stor lengde i forhold til diameteren. Lageret er utstyrt med stasjonær oljesump (50) og roterende oljebeholder (51).
Oljenivået i styrelageret ligger under lagerskålen, og lageret er avhengig av ekstern oljetilførsel. Fra en høytliggende oljetank renner oljen inn på toppen av skålen, passerer ned gjennom lageret, tas ut fra oljesumpen under dette, og pumpes tilbake til oljetanken. Pumpene kan være aksel eller motordrevne, eller en kombinasjon.
2.3.6 Separat styrelager
For vertikalakslede generatorer kalles disse normalt for “styrelager”. Som tidligere nevnt kan styrelagre for vertikalakslede generatorer deles i to hovedtyper, skållagre og segmentlagre. Som regel benytter de forskjellige leverandørene samme styrelagertype i de separate som i de kombinerte lagrene, men avvik forekommer.
Opprinnelig ble styrelagre alltid utført som skållager, men fra ca 1960 ble rene segmentlagre det vanlige. Avhengig av leverandør og leveringstidspunkt kan det være til dels store variasjoner i lagerutførelsene. I det etterfølgende er gitt en kort beskrivelse av de vanligste utførelsene som forekommer i norske kraftstasjoner. Figur 32 viser et styrelager slik det vanligvis bygges i dag. Det er utført som segmentlager og segmentene (11) overfører kreftene til armkrysset via den justerbare segmentopplagringen (12) og lagerplaten (13). Lagerklaringen innstilles og justeres ved hjelp av shims (53). Segmentene er belagt med lagermetall, og arbeider mot et utsmidd skjørt (3) på akselen. Oljenivået er normalt 1/3 opp på segmentet. Oljen kjøles av kjølespiralen (23), og oljesirkulasjonen besørges av viskositetspumpen (54).
Lagerhuset lukkes oventil med lagerdekselet (16) og luftkammeret (17). Oljereservoaret utgjøres dels av armkrysset, dels av oljebeholderen (55), som også utgjør tetningen mot akselen. Mot akselskjørtet (3) er det forøvrig plassert en radialspalttetning (19). Under oljebeholderen er montert et luftkammer (20). Eldre utgaver av denne lagertypen hadde ikke radialspalttetning, og oljesirkulasjonen ble besørget av pumpehull nederst på akselskjørtet.
De vesentligste forskjellene i styrelagre av segmenttypen fra de forskjellige leverandørene ligger i segmentopplagringen og i hvordan oljesirkulasjonen besørges. I det etterfølgende er vist 4 forskjellige segmentlagre, og kun punkter hvor de skiller seg vesentlig fra det foregående vil bli beskrevet.
I prinsipp kan et styrelager av en hvilken som helst type bygges både som overliggende og som underliggende lager.
allerede beskrevne lager i overliggende utførelse. Som alle
overliggende lagre er dette isolert mot lagerstrømmer, med
isolasjon plassert ved (60) og (61).
Lageret skiller seg forøvrig fra det underliggende ved å være
utført med separat påkrympet akselskjørt (3). Dette er vanlig ved
overliggende styrelagre, og gjør at lagerdimensjon og
akseldiameter i rotor kan velges uavhengig av hverandre.
lagerklaringen innstilles med stillskruen (12). Stillskruen er
tilgjengelig fra utsiden av lagerhuset, og forsynt med en skala
som viser lagerklaringen.
Oljesirkulasjonen besørges av pumpehull i den påskrudde
pumperingen (62).
innstilles ved hjelp av en konisk kile med stillskrue (37). Denne lagertypen utføres normalt med eksterne oljekjølere. Ved hjelp av viskositetspumpen (54) pumpes oljen opp gjennom segmentene (11) til rommet over lagerplaten (13), og renner deretter gjennom kjølerne (63) tilbake til oljebadet.
Lagertypen skiller seg forøvrig fra de fleste andre ved å være utstyrt med separat påkrympet akselskjørt (3) også ved underliggende lagre.
styrelager som benyttes i mindre generatorer. Lagerklaringen innstilles med stillskruen (12), og oljesirkulasjonen besørges av viskositetspumpen (54). Lageret skiller seg fra øvrige hovedsakelig ved at segmenter, viskositetspumpe osv. er montert i en lagerklokke (64). Denne boltes fast i lagerplaten (65), som på grunn av de små kreftene også fungerer som “armkryss”. Lageret utføres normalt med innvendig kjølespiral.
Et styrelager med faste segmenter, også kalt fastklosslager, er vist i Figur 37. De faste segmentene (11) er belagt med lagermetall og kreftene overføres fra disse til armkrysset via lagerplaten (13). Oljeinnløp og lagerklaring er fremkommet ved bearbeiding, og kan således ikke justeres etter at lageret er montert.
Lageret løper direkte mot akselen, og er derfor utstyrt med roterende oljebeholder (51), også kalt oljeslyngen. Ved stillstand samles all oljen i bunnen av beholderen, mens den slynges ut og delvis opp i siden av denne når generatoren er i drift.
Det stillestående røret (66), oljeskrapen, fungerer som oljepickup, og på grunn av oljens rotasjon presses denne gjennom røret og opp i rommet over lagersegmentene. Derfra renner oljen ned gjennom lageret og tilbake i oljebeholderen (51). Skulle den oppumpede oljemengde være større enn det som passerer ned gjennom lageret (11), renner overskuddsoljen direkte tilbake i oljebeholderen (51) via et overflomsrør. Lagerhuset lukkes oventil med lagerdekselet (16) og tetningsboksen (17). Den roterende oljebeholderen er forsynt med tetningen (18) mot de stillestående delene.
Typisk for dette lageret er at før start har man som regel ikke noen indikasjon på oljenivået. Den kommer først etter at rotasjonen er kommet godt i gang og tilstrekkelig olje er pumpet opp fra oljeslyngen (51) og opp i rommet over lageret.
Da den relativt store roterende oljebeholderen (51) gir god kjøleeffekt kan lagrene av denne typen, spesielt i langsomtløpende generatorer, til dels klare seg uten ytterligere kjøling. Når ekstra kjøling er nødvendig, legges det inn en kjølespiral (23) i oljerommet over lageret som vist, eller en utvendig kjøler koples direkte til røret fra oljeskrapen (66).
Som nevnt ble de fleste styrelagre frem til ca 1960 utført som skållagre. Disse lagrene omslutter akselen fullstendig, og den nødvendige lagerklaringen oppnås ved at skålen bearbeides til en diameter som er 0,3 - 0,5 mm større enn akselen. Oljetilførselen sikres ved skråstilte smørespor i lagerflaten.
Kjølingen i disse lagrene var som oftest ved hjelp av innstøpte kjølerør (23). Disse ble lagt inn i skålen før lagermetallet ble støpt inn. De lå dermed i direkte kontakt med lagermetallet, og kjølingen ble meget effektiv. Lagertypen er forøvrig også bygd med kjølespiral i oljebadet på samme måte som segmentlagrene. Av montasjehensyn ble skålen utført todelt.
Figur 38 viser et slikt lager. Lagerskålen (11), som løper mot akselskjørtet (3), overfører kreftene til armkrysset via lagerplaten (13). Oljereservoaret utgjøres dels av armkrysset, dels av oljebeholderen (55), som også utgjør tetningen mot akselen. Lagerhuset lukkes oventil med lagerdekselet (16) og luftkammeret (17). Under oljebeholderen er montert et luftkammer (20).
En noe annen, og eldre, type skållager er vist i Figur 39. Lageret (11) skiller seg spesielt fra senere typer ved å ha stor lengde i forhold til diameteren, og det er utstyrt med stasjonær oljesump (50) og roterende oljebeholder (51). Oljenivået ligger under lagerskålen, og lageret er derfor avhengig av ekstern oljetilførsel. Fra en høytliggende oljetank renner oljen inn på toppen av skålen, passerer ned gjennom lageret, tas ut fra oljesumpen under dette, og pumpes tilbake til oljetanken. Pumpene kunne være aksel- eller motordrevne, eller en kombinasjon.
2.4 Lagre i horisontalakslede generatorer
I en horisontalakslet generator opptas som nevnt vekten av generatorens og turbinens roterende deler av to eller flere radiallagre, mens turbinens hydrauliske last tas opp av et aksiallager. Da man ikke har noen vekt av roterende deler som motvirker aksiallasten i noen retning, må disse normalt bygges som tosidige aksiallagre. Som regel er dette sammenbygd med et av radiallagrene i et kombinert aksial-/radiallager. Lagrene er som regel utført som bukklagre, kun i meget små vannkraftgeneratorer benyttes skjoldlagre.
De horisontallagre som benyttes i vannkraftanlegg er alltid utført som hydrodynamiske lagre, og de grunnleggende betraktninger når det gjelder oppbygging av oljefilmen, valg av driftspunkt etc er som tidligere beskrevet for de vertikale lagrene. Figur 40 smørespalten og Figur 41 viser trykkforholdene i denne for et vanlig sylindrisk horisontallager. Smøreoljen tilføres på toppen av lageret, følger akslingen ned til deleskjøten, hvor den entrer den bærende smørespalten via utskrapte oljelommer. I smørespalten presses oljen aksielt ut av lagerskålen, og renner deretter ned i lagerbukken.
På grunn av tetningsproblemene som ville oppstå er aldri lagerflaten i et horisontallager neddykket i oljebadet. Dette gjør at smøreoljen må tilføres lageret mekanisk, og dette skjer ved hjelp av smøreringer, separate pumper eller en kombinasjon av disse. Smøreoljen kjøles ved hjelp av kjølerør innstøpt i underskålen, kjøleelementer i oljereservoaret eller utvendige kjølere.
For å hindre lagerstrømmer er det ene lageret isolert. Det er alltid det lageret som sitter på motsatt side av generatoren i forhold til turbinen som isoleres.
For mer spesielle bruksområder er det utviklet horisontallagre med to, tre og fire oljeinnløp på omkretsen, og ved spesielt store belastninger benyttes horisontale segmentlagre. Disse lagertypene er, så langt man vet, ikke i bruk i norske vannkraftgeneratorer, og blir derfor ikke behandlet i det etterfølgende.
2.4.1 Radiallager
Prinsippet for et radiallager med smøreringer er vist i Figur 42, og i Figur 43 er vist et utført lager av denne typen. Akselen (3) roterer i lageret, som består av underskålen (71) og overskålen (72). Lageret er montert i en lagerbukk (7) som samtidig er oljereservoar. Smøreringen (73) ligger direkte på akselen (3) og roterer med denne, men med et langt lavere turtall. Den nedre delen av smøreringen (73) er delvis dykket i oljebadet og trekker olje med opp til toppen av akselen. Her blir oljen dels presset av i kontaktflaten mellom aksel og smørering, dels blir den skrapet av ringen med oljeskrapen (74). Oljen følger så akselen ned til underskålen og entrer den bærende flaten via oljelommen (75). Oljen fordeles både radielt og aksielt i lagerflaten, smører og kjøler denne, og renner tilbake til oljebadet fra begge ender av lageret.
Antallet smøreringer kan variere, både avhengig av leverandør oglagerstørrelse. Lageret i Figur 43 er utstyrt med to smøreringer, og i overskålen (72) er det lagermetall bare i endepartiene. I partiet mellom smøreringene er overskålen (72) bearbeidet slik at det oppstår et relativt stort rom (76) mellom akselen og overskålen. Dette rommet tjener som oljekanal fra toppen av lageret og ned til oljelommen (75), samtidig som lagertapet reduseres. Oljekanalen (77) og boringen (78) tjener som tilførselskanal for smøreolje når lageret utstyres med utvendige kjølere og spyloljesmøring.
Som tetning mot akselen (79) benyttes impregnerte filttetninger, v-ringer eller labyrint-tetninger. Bruken av filttetninger og v-ringer er begrenset av glidehastigheten i kontaktflaten mot akselen, og er derfor noe begrenset på vannkraftgeneratorer. Det vanligste her er labyrinttetninger i forskjellige utførelser.
Tidligere var horisontallagre enten selvkjølte eller utstyrt med kjølerør direkte innstøpt i underskålen. Lagerskålene var da utført i grått støpejern, noe som ga relativt dårlig heft mellom skål og lagermetall. Etter hvert som den spesifikke belastningen av lagrene stadig økte, ble det nødvendig å gå over til lagerskåler av stål. Dette medførte at utsparingene for kjølerørene, som tidligere fremkom i støpingen av lagerskålene, nå måtte maskineres. Da dette falt uforholdsmessig dyrt, gikk man stort sett over til spyloljesmøring med utvendige kjølere og pumper. I og med innføringen av separate pumper mistet man den autonomitet smøreringene hadde, og det ble nødvendig med en reserve. Avhengig av om kunden ønsket en reserve som tillot full drift, eller bare et system som muliggjorde stopp uten lagerhavari, benyttes det reservepumper eller bare smøreringer som reserve. Et lager med smøreringer som reserve er vist i Figur 44. Smøreoljen tilføres lageret i tilførselsrøret (80), passerer lageret som tidligere beskrevet, og renner tilbake til oljepumpen via utløpsrøret (81). I utløpsrøret (81) er plassert en terskel (82) som sørger for tilstrekkelig oljenivå i forhold til smøreringen (73). Ved svikt i oljesirkulasjonen i det ytre systemet koples aggregatet ut, og smøreringen gir tilstrekkelig oljetilførsel til lageret til at aggregatet kan gå til stopp uten at lagerflaten skades. Den utvendige oljekretsen med pumper, filtre, kjølere etc behandles nærmere i Kapittel 2.9.
Lageret i Figur 44 skiller seg spesielt fra lageret i Figur 43 ved at lagerskålens innfesting i lagerbukken er utformet som en kuleflate. Dette letter opprettingen noe, men man må være klar over at skåla også i dette lageret klemmes fast når lagerdekselet (83) trekkes til. Kuleflaten gir altså ingen selvopprettingseffekt under drift.
2.4.2 Kombinert aksial-/radiallager
Som nevnt må aksiallagre i horisontalgeneratorer som regel bygges som tosidige lagre. Prinsipielt gjøres dette på en av de to måter som ervisthenholdsvis i Figur 45 og Figur 46. I Figur 45 er thrustflatene på akselen utformet som enkam, og i lageret er de to thrustflatene plassert mellom to relativtkorte radiallagre. I Figur 46 er thrustflatene utført som to skuldre, og i lageret er thrustflatene plassert på hver ende av et normalt radiallager. Dette er den vanligste utførelsen, da hele lageret kan bygges mer kompakt samtidig som lagerskåler, lagerbukker etc kan benyttes praktisk talt uforandret både for aksial-/radial lagrene og for de rene radiallagrene. At lageret i denne utførelsen blir mer kompakt skyldes at bæreevnen i det oppdelte radiallageret blir mindre enn i det hele. Total lagerlengde i sistnevnte kan derfor gjøres kortere. Dette medfører også at lagertapet ved denne løsningen blir lavere.
Avhengig av størrelsen på aksialkreftene utføres aksiallageret som en thrustflate med smørespor eller som et segmentlager, vist henholdsvisi Figur 47 og Figur 48. Utførelsen med smørespor er kun egnet for relativt små krefter, og bruken av denne lagerutførelsen er derfor begrenset til mindre Peltonaggregater.
I aggregater med større aksialkrefter, for eksempel Francisturbiner, benyttes lagre hvor aksiallasten opptas av segmenter. Prinsippet er visti Figur 48, og et utført lager er vist i Figur 49.
Lagre av denne typen er alltid utrustet med separate pumper og spyloljesmøring, da smøreringer alene ikke gir tilstrekkelig med olje. Lageret er av samme type som det allerede beskrevne radiallageret i Figur 44. De eneste forskjeller er segmentene (84) på enden av lagerskålene og at smøreringen er fjernet.
Smøreoljen tilføres lageret i tilførselsrøret (80) og fordeles via tilførselskanalen (77) og boringen (78) til oljelommene (75) på begge sider av lageret. Oljen fordeles herfra ut til aksiallagerets segmenter (84) og til radiallageret (71, 72). Fra lagerflatene renner oljen ned i lagerbukken (7) og tilbake til oljepumpene via utløpsrøret (81). Ved eventuell svikt i hovedpumpen koples reservepumpen inn. Den utvendige oljekretsen med pumper, filtre, kjølere etc behandles nærmere i Kapittel 2.9.
Ved Peltonaggregater får man ofte en relativt stor siderettet komponent på grunn av strålens plassering. Når den resulterende kraften i lageret av denne grunn får for stort avvik fra vertikalen, og dermed fra bunnen av underskålen, kompenseres dette ved å vri skålen i lagerbukken. Bortsett fra skråstillingen er lagrene forøvrig utført som de allerede beskrevne.
2.4.3 Lager for Rørturbin-aggregater
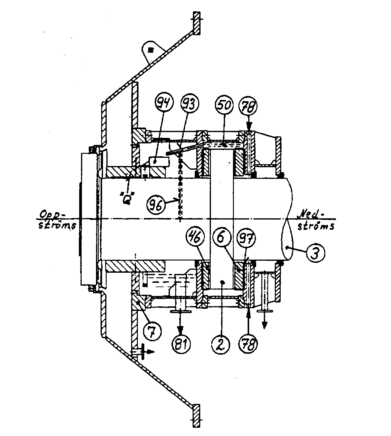
Ved horisontale røraggregater, som drives av store Kaplanturbiner, er både vekter og aksielle krefter betydelig større enn i andre horisontale aggregater. Bortsett fra størrelsen skiller radiallagrene i disse aggregatene seg lite fra radiallagrene i andre horisontalakslede generatorer, mens aksiallageret normalt bygges som et tosidig kamlager. De to lagrene bygges inn i et felles lagerhus, og gjør dermed tjeneste som et kombinert aksial-/radiallager. Denne lagerenheten kan være plassert enten oppstrøms eller nedstrøms i forhold til rotor. Figur 50 viser en oppstrøms lagerenhet av en type som er installert i flere norske røraggregater.
Aksiallageret er av fastklosstypen. Et bærelagerhode (1) med en påskrudd, hvitmetallbelagt glidering (2) sitter med krymp på akselen (3). Aksiallasten overføres fra aksel til bærelagerhodet over den tredelte bæreringen (4) som holdes på plass av låseringen (5). Aksiallagerets segmenter (6) overfører lasten til lagerhuset (7) via segmentringen (8) og bæreringen (32). Bakthrusten opptas av den hvitmetallbelagte thrustringen (46) som er oppdelt i segmentflater med radielle smørespor. Bakthrusten overføres fra thrustringen (46) til lagerhuset (7) via thrustplaten (14).
Hele aksiallagerenheten er montert i et indre oljehus (50) med tetninger (85) mot lagerhuset (7) og tetningen (86) mot bærehodet (1). Oppstrøms er montert en tetningsboks (87) med tetningen (88). Tetningsboksen (87) er drenert til lagerhuset (7).
Radiallageret er et normalt skållager bestående av underskålen (71) og overskålen (72), og er opplagret i lagerhuset (7). Nedstrøms er montert tetningsboksen (89) med tetningen (90). Tetningsboksen (89) utgjør samtidig lagerhus og oljesump for radiallageret. Tetningsboksen (89) er drenert til lagerhuset (7) slik at oljenivået er tilstrekkelig høyt i forhold til smøreringen (73).
Lagerenheten er utstyrt med utvendige kjølere, og oljesirkulasjonen besørges av separate pumper. Smøreoljen tilføres aksiallageret gjennom tilførselsrøret (80) og boringen (78), passerer glideflaten og segmentene (6) ut i det indre oljehuset (50), og fyller dette fullstendig. Thrustringen (46) tilføres olje via den koniske spalten mellom glideringen (2) og bærehodet (1), og boringene “P” i dette. Når det indre oljehuset (50) er fullt, går oljen ut gjennom røret (91) til reservetanken (92) øverst i lagerhuset. Når reservetanken (92) er full, dreneres denne via et overløpsrør ned i sumpen. Herfra går oljen tilbake til oljepumpene via utløpsrøret (81). Smøreoljen til radiallageret tilføres via grenrøret (93) til falltanken (94) og boringen “Q”. For nødsmøring i tilfelle total pumpesvikt er radiallageret utstyrt med smøreringen (73), mens aksiallageret tilføres oljen i reservetanken (92) via boringene “N”.
For å hindre lagerstrømmer er aksiallageret isolert ved (21) mellom segmentringen (8) og bæreringen (32). Bakthrusten er isolert ved (95) mellom lagerhuset (7) og thrustplaten (14). Radiallageret er isolert ved (22) mellom lagerhuset (7) og lagerskålene (71, 72). Tetninger, trykkoljetilkoplinger etc er isolert som normalt for alle lagre. En nedstrøms lagerenhet er vist i Figur 51. Løperingen (2) er i dette lageret utført som en utsmidd krage på akselen (3). Lageret er av fastklosstypen med hvitmetallbelagte segmenter (6) og spesialproduserte gummielementer (97) mellom segmentene (6) og bæreringen (32). Det samme er benyttet mellom segmentene for bakthrusten (46) og lagerhuset (7). Radiallageret er et normalt skållager opplagret i lagerhuset (7).
Lagerenheten er utstyrt med utvendige kjølere, og oljesirkulasjonen besørges av separate pumper. Smøreoljen tilføres aksiallageret gjennom tilførselsboringene (78), passerer glideflaten og segmentene (6) ut i det indre oljehuset (50), og fyller dette fullstendig. Når det indre oljehuset (50) er fullt, går oljen dels til radiallageret via grenrøret (93) og dels tilbake i sumpen via overløpsrøret (96). Herfra går oljen tilbake til oljepumpene via utløpsrøret (81). Tetningsboksene i hver ende av lagerhuset er drenert direkte til pumpenes returledning.
Da lagerenheten er plassert nedenfor rotoren er det ikke nødvendig med isolasjon verken av lagerskåler, segmenter, tetninger, trykkoljetilkoplinger etc. Dette betyr en forenkling i lagerkonstruksjonen, og en vesentlig reduksjon av antall feilkilder i lageret under drift.
2.5 Lagerisolasjon
På grunn av eventuell statordeling og små usymmetrier i statorblikkpakken, induseres det en spenning (akselspenningen) som forsøker å drive en strøm (lagerstrømmen) gjennom en strømkrets bestående av akselen, lageret og fundamentet. Den elektriske motstanden i denne kretsen er meget liten, og det kan derfor fort oppstå meget høyestrømmer. Figur 52 viser denne kretsen skjematisk.
Om man tillater en slik lagerstrøm å sirkulere, vil denne meget raskt skade lagerflaten og bryte ned oljefilmen, med lagerhavari som resultat. For å unngå dette er alltid et av lagrene isolert. Det er alltid det lageret som ligger på motsatt side av rotoren i forhold til turbinen som isoleres. Dette gjøres ved å anbringe en elektrisk isolasjon mellom lageret og fundamentet, eller i det indre av lageret. Dette er nødvendig selv om det i et hydro-dynamisk lager ikke er metallisk kontakt i lagerflaten, da oljefilmen er så tynn, og selv ren olje inneholder så mye ledende partikler, at den er å betrakte som ledende. I tillegg til selve lageret må også lagertetninger, tilkoplede rørledninger, kapillarrør for fjerntermometre etc være isolert.
I de foregående beskrivelsene av de forskjellige lagertypene er det angitt hvor de forskjellige lagrene normalt er isolert. Som regel er isolasjonen i et vertikallager plassert mellom lageret og lagerhuset, mens horisontale lagre som regel isoleres mellom lagerbukken og fundamentet. Avvik fra dette forekommer dog relativt ofte, og for detaljer angående materialer, eksakt utforming og plassering av isolasjonen henvises det til leverandørens tegninger for det aktuelle lager.
I stillstand kan man kontrollere lagerisolasjonen med megger, og det er av stor viktighet at man har en regelmessig, om mulig kontinuerlig, overvåkning og kontroll av isolasjonen. For å overvåke lagerisolasjonen under drift er det derfor installert et høyohmig voltmeter med vender for kontroll av spenningene over lagerisolasjonen, oljefilmen etc, og større aggregater har gjerne installert et akselstrømsvern. Lagerspenningskontrollen og akselstrømsvernet behandles nærmere i sec:vannkraft_generator_lager_komponentbeskrivelse_overvåkningsutstyr.
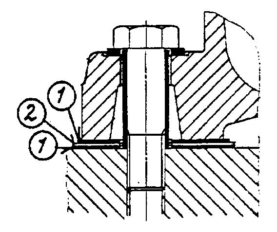
Prinsipielt skilles det mellom enkel og dobbel lagerisolasjon. Det vanligste har vært enkel isolasjon, men i de senere årene er dobbel isolasjon blitt stadig vanligere.
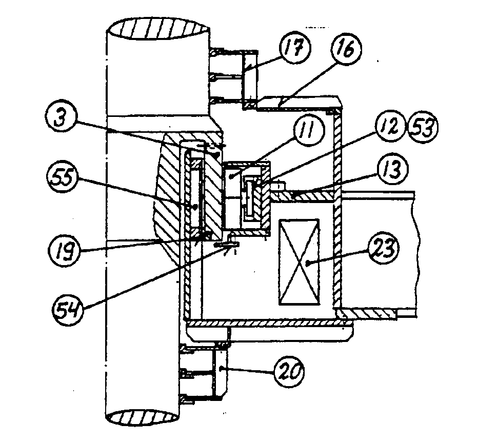
Figur 53 viser en detalj fra et lager med enkelisolasjon, og Figur 54 viser en detalj av samme lager med dobbel isolasjon. Ved dobbel isolasjon legges en måleplate (2) av messing mellom to lag isolasjon (1). På denne måten skaffer man seg et kunstig referansepotensial, og dermed kan man kontrollere lagerisolasjonen også ved stillstand uten å måtte demontere deler av lageret.
En annen utførelse er vist i Figur 55. Den skiller seg fra alle øvrige utførelser ved at isolasjonen (1) ligger mellom en innkrympet hylse (3) og selve bærelagerhodet (4). Ved denne løsningen forenkler man isolasjonen vesentlig, i det lageret kun må isoleres på dette ene stedet. Spesielt ved at behovet for isolasjon av lagertetninger, tilkoplede rørledninger, kapillarrør etc faller bort, er steder hvor isolasjonsfeil kan oppstå sterkt redusert.
Ved akselstrømmer mindre enn 1 A er det normalt ikke nødvendig med akselstrømsvern, men måling av lagerspenning er tilstrekkelig.
2.6 Tetnings- og avluftingssystem
Tetningene i et lager skal i utgangspunktet oppfylle to hovedfunksjoner; forhindre at skitt og fremmedlegemer trenger inn i lageret, og samtidig sørge for at olje og oljetåke ikke trenger ut av lageret. Avhengig av lagertype, leverandør etc varierer disse systemene fra enkle filttetninger til kompliserte systemer med vifter, reguleringsventiler, oljekondensatorer, filtre etc.
Impregnerte filttetninger, leppetetninger, V-ringer og tilsvarende løsninger fungerte opprinnelig tilfredsstillende, men etter hvert som både akseldiametre og turtall økte, ble periferihastigheten så stor at man fikk varmgang og ekstrem slitasje i disse tetningstypene. Som et resultat av dette ble berøringsløse knivtetninger og labyrinttetninger det vanlige.
Samtidig med at generatorenes ytelse, dimensjoner og turtall økte, økte også kravet til at generatorene skulle bygges stadig mer kompakt. Dette økte i sin tur problemet med luftstrømmer over tetningene og trykkforskjeller mellom lagerhuset og omgivelsene. For å motvirke dette ble det dels innført relativt lange labyrinttetninger med motgående gjenger, og dels ble det benyttet luftkamre med labyrinttetninger og sperreluft.
I de senere årene er leppetetninger igjen blitt meget aktuelle i stedet for labyrinttetninger. Dette skyldes at med moderne komposittmaterialer er friksjonsproblematikken langt på vei løst, og da leppetetningen forsegler lageret rimelig godt mot luftsug fra f.eks. roterende deler, blir behovet for sperreluftsystemer langt på vei eliminert. Dette gjør at systemene igjen kan gjøres enklere og billigere.
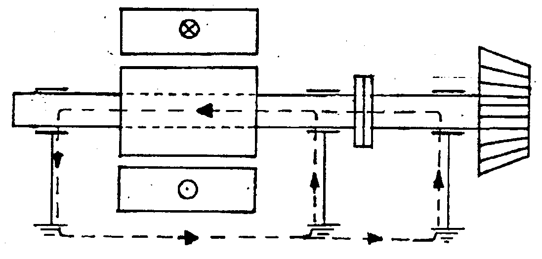
Da sperreluftsystemer er meget vanlig hos flere leverandører, er et slikt system for et kombinert bære-/styrelager vist skjematisk i Figur 56, og for et separat styrelager i Figur 57. Utførelse og detaljer vil variere mellom de forskjellige leverandører og fra generator til generator, men prinsippet vil være det samme.
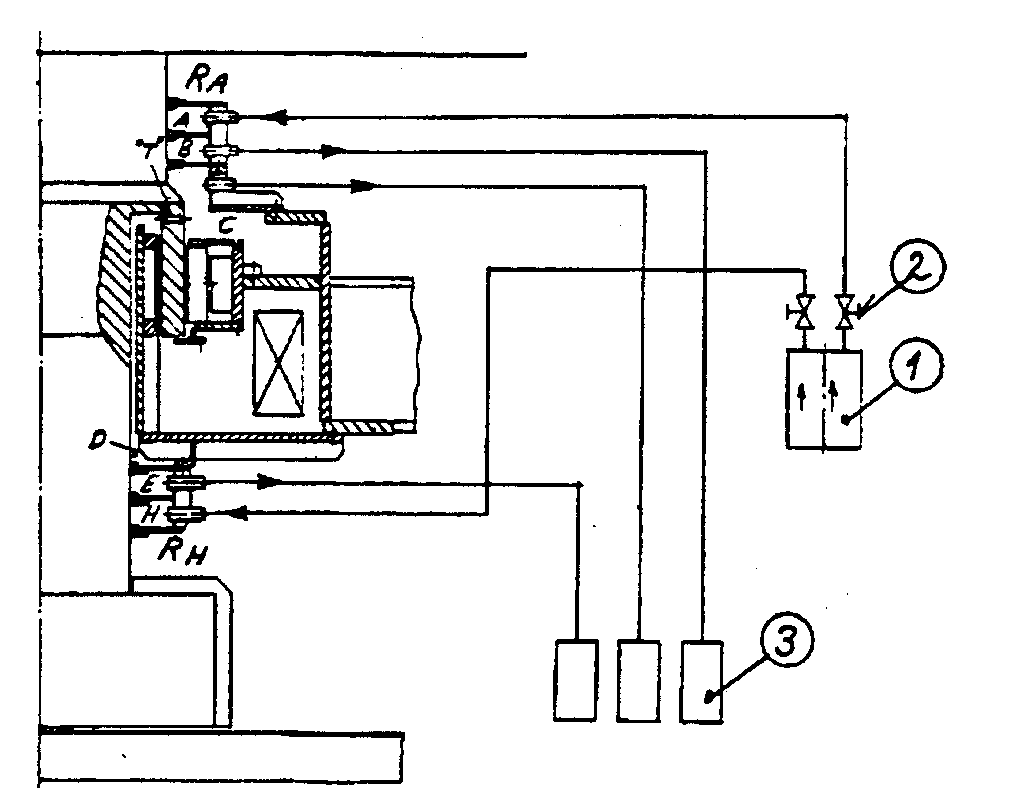
Luft tilføres de ytre luftkamre (A, H) fra separate vifter (1), eller direkte fra baksiden av generatorens luftføringer. Lufttilførselen reguleres med ventilene (2), og de indre luftkamrene (B, E) og lagerhuset (C) avluftes til friluft over oljekondensatorer (3). Systemet er dessverre sårbart for trykkforandringer i omgivelsene. Ved innregulering er det derfor viktig at luker og dører i dørker, gruver etc er stengt. For mye luft til de nedre kamrene (H) vil forøvrig resultere i overtrykk i lagerhuset (C). Dette skyldes at det er forbindelse mellom lagerhuset og det undre kammeret via trykkutjevningshullet “T”. Antallet og dimensjonen på disse hullene varierer, men generelt kan sies at antall og dimensjon av disse hullene kan være noe for stort i eldre generatorer. Kan avhjelpes ved hjelp av oljedampavsug.
Generelt sett oppnås det beste resultatet når reguleringen er slik at trykket i lagerhuset er 0 mmVS med et trykk i de ytre kamrene på ca 5 - 10 mmVS. Trykket i lagerhuset bør forøvrig aldri overstige ca 3 mmVS. Høyere trykk her medfører som regel en relativt stor luftgjennomstrømning i lagerhuset som tar med mye oljetåke ut gjennom oljekondensatorene. Som referansepunkt for målingene benyttes området rett utenfor de respektive luftkamrene. Disse referansepunktene ermerket RA og RH i Figur 56 og Figur 57. Lagerhusene refereres alltid til punkt RA.
2.7 Trykkoljeavlastning
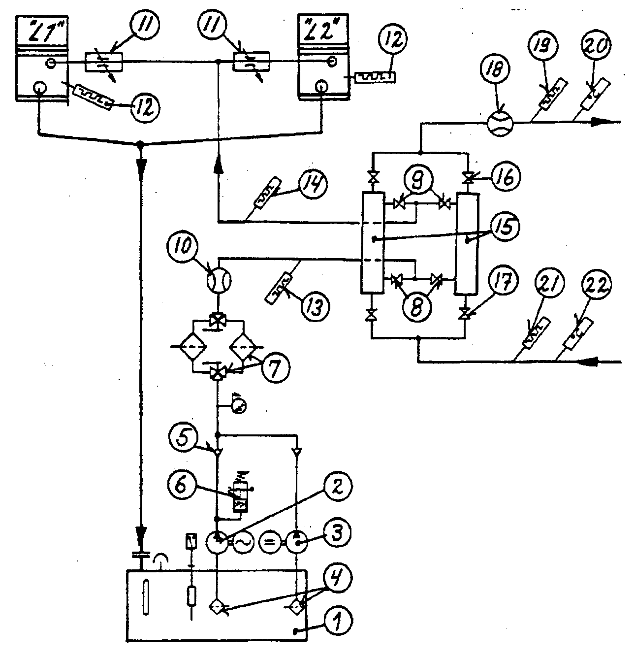
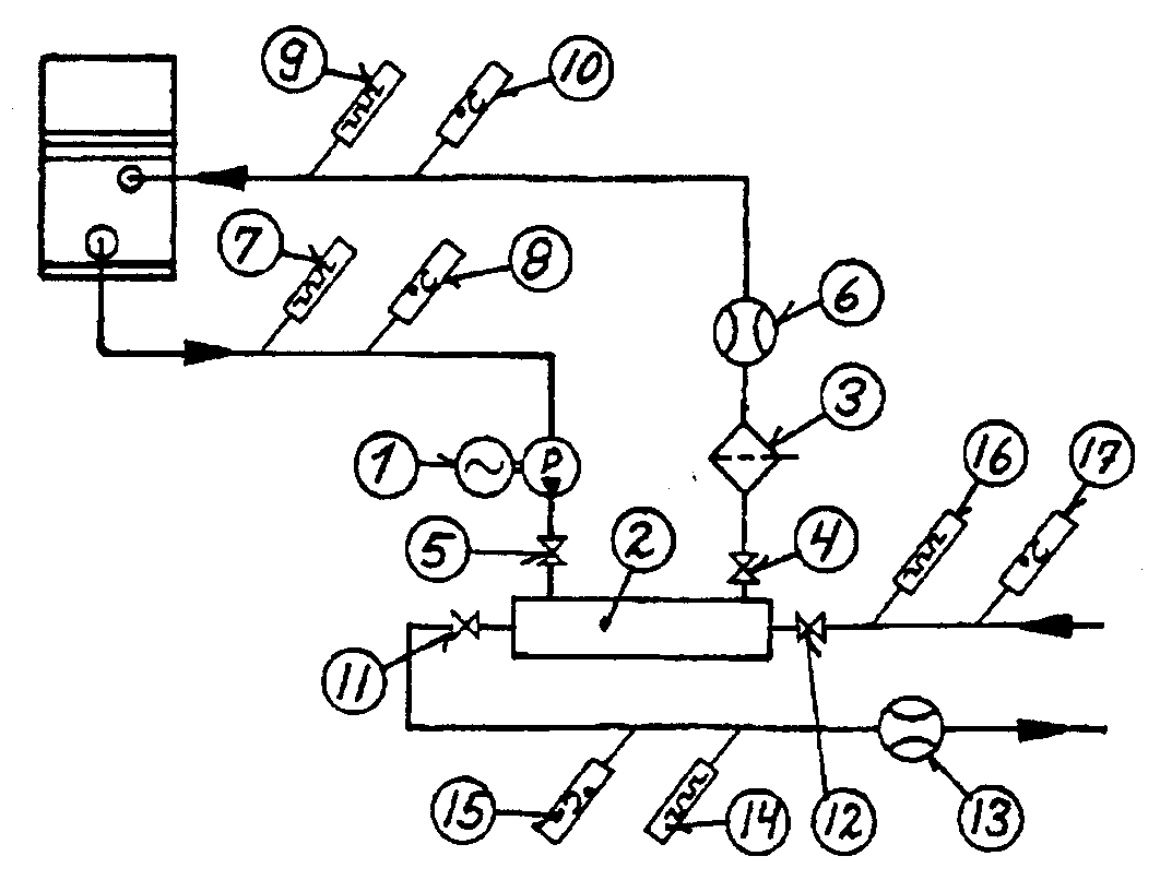
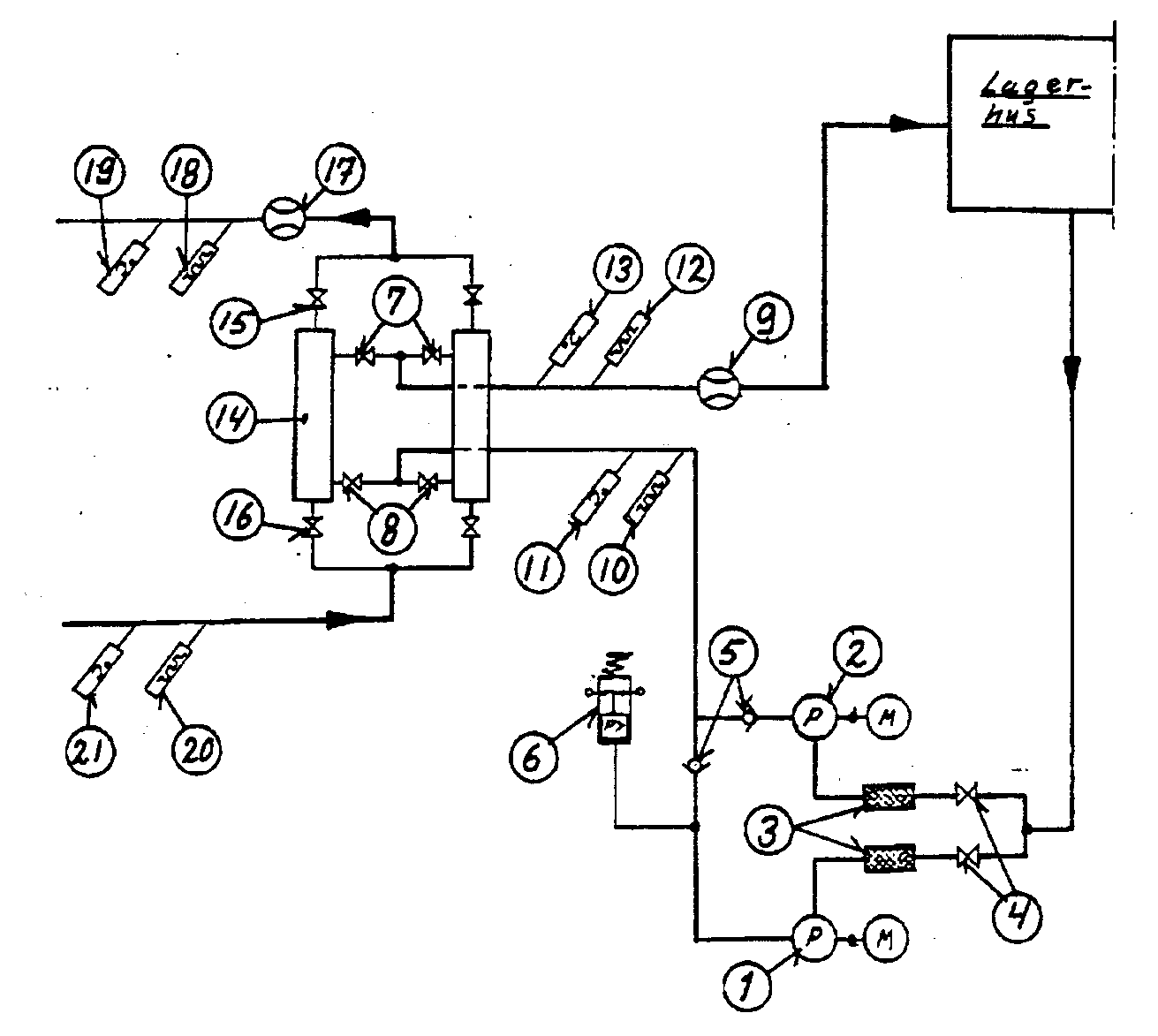
Start- og stopp-perioden, spesielt turtall mellom 0 og ca 60 omdreininger, er den mest kritiske for lagrene. Da er ikke smørefilmen fullt utviklet, og det er nettopp i denne fasen de fleste lagerhavarier pga skjæring finner sted. For å unngå den metalliske kontakt og høye friksjon ved start og stopp av aggregatet blir i dag de fleste vertikale bærelagre, og større horisontale styrelagre, utstyrt med trykkoljeavlastning. Dermed starter og stopper aggregatet på full oljefilm og uten slitasje i lagerflatene. Prinsippskjema for utrustningen er vist i Figur 58.
|
|
Ved start og stopp blir lageret automatisk avlastet. Avlastningstrykket blir skaffet til veie av den motordrevne hovedpumpen (1) og tilført lagerflaten gjennom utborede kanaler i segmentet/lagerskålen. I selve lagerflaten er det anordnet en lomme eller ringformet rille hvorfra oljen fordeles utover lagerflaten.
Avlastningstrykket kan avleses på kontaktmanometeret (8), som samtidig gir signal om tilstrekkelig trykk til generatorens overvåkningssystem. Ved eventuell svikt i hovedpumpen (1) startes automatisk reservepumpen (2) via pressostaten (11). Blenderen (12) foran segmentene gjør at oljetilførselen til segmentet begrenses slik at om et eller et par segmenter avlastes før de øvrige, er fremdeles trykk og oljemengde tilstrekkelig til å avlaste de resterende segmentene. Tilbakeslagsventilene (5) foran segmentene forhindrer drenering, og dermed sammenbrudd, av oljefilmen når generatoren er i normal drift.
Olje til pumpene tas fra oljebadet i lageret. Systemet er utstyrt med filtre (3) på sugesiden og (6) på trykksiden, samt sikkerhetsventil (9) på trykksiden. Stengeventilene (4, 7, 13) muliggjør utskifting av filterinnsatser eller andre komponenter uten at systemet må tømmes fullstendig for olje.
2.8 Kjølesystem
For lagre er det alltid vanskelig å sette et eksakt skille mellom hva som er et kjølesystem og hva som er et smøreoljesystem. I denne håndboken er det valgt å definere systemer som kun består av kjølere, pumper og filtre som kjølesystemer. Systemer hvor oljetanker, falltanker eller lignende inngår som en del av oljekretsen er definert som et Kapittel 2.9.
For å holde lagertemperaturen innenfor de fastsatte grenser må lagertapene i de fleste tilfeller fjernes ved at lageret eller smøreoljen kjøles. I eldre skållagre skjedde dette ved kjølerør innstøpt direkte i lagerskålen, men de fleste lagre kjøles ved hjelp av olje/vann varmevekslere, normalt kalt kjølere. Det skilles her mellom lagre med innvendig og lagre med utvendig kjøling. Ved innvendig kjøling er en kjølespiral plassert direkte i lagerets oljesump, dvs normalt i lagerhuset, mens det ved utvendig kjøling benyttes separate kjøleelementer plassert i en utvendig kjølekrets. Utvendig kjøling krever en pumpeinnretning for oljesirkulasjon gjennom kjøleren. Pumpeinnretningen kan være innebygd i lageret, selvpumpende lager, eller det benyttes separate motordrevne pumper.
Når det velges innvendig eller utvendig kjølesystem er det en rekke faktorer som er veid mot hverandre. Blant de viktigste faktorene kan nevnes systemets autonomitet, dets kompleksitet og muligheten for dublering av kjølerkapasiteten.
En faktor som har kommet noe i bakgrunnen med innføring av trykkoljeavlastning er kjølesystemets innvirkning på lagerets overgangsturtall. Med et gitt lager med en gitt belastning, og en derav gitt oljekvalitet, er det kun ved å påvirke viskositeten ved hjelp av temperaturen at overgangsturtallet kan reduseres.
I lagre uten trykkoljeavlastning er det derfor viktig med et kjølesystem som beholder mest mulig av sin kjøleeffekt helt til stopp. Dermed reduseres oljetemperaturen, viskositeten øker og dermed også evnen til å opprettholde oljefilmen ved lave turtall. På denne måten reduserer man både lagerslitasjen og havaririsikoen. Om dette forholdet prioriteres står i realiteten valget mellom et system med innvendig kjøler eller et utvendig kjølesystem med separate pumper. At selvpumpende lagre er mindre gunstige under disse forholdene skyldes at pumpeeffekten, og dermed kjøleeffekten, i slike lagre er sterkt turtallsavhengige.
I tillegg oppnår man at oljefilmen bygges opp langt raskere om det skulle være aktuelt å starte aggregatet igjen like etter at det er stoppet. Start av et varmt lager med tynn olje er noe av det farligste man kan gjøre, og her vil en reduksjon av oljetemperaturen redusere slitasjen, og ikke minst havaririsikoen betydelig. Disse forholdene, sammen med at systemet både er enkelt og har stor autonomitet, forklarer langt på vei hvorfor innvendig kjøling har fått så stor utbredelse.
I det etterfølgende er det gitt en kort prinsipiell beskrivelse av de vanligst forekommende kjølesystemene. Det er også listet opp de viktigste fordelene og ulempene ved de enkelte systemene. Detaljerte beskrivelser av kjølespiraler, kjøleelementer, pumper etc er ikke tatt med. Her må man konsultere tegninger og beskrivelser fra de enkelte leverandører.
2.8.1 Vertikallager med innvendig kjølig
Prinsippskjema for et lager med innvendig kjøling er vist i Figur 59. Figuren viser et bærelager, men kjølesystemet vil være det samme for et styrelager.
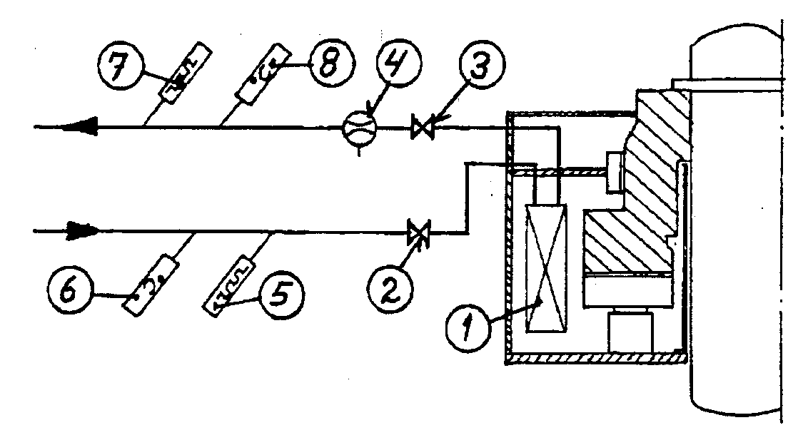
Innvendig i lagerhuset er plassert en kjølespiral (1) direkte i oljebadet. Den nødvendige oljesirkulasjonen besørges av de roterende deler, dvs bærelagerhode/løpering, eventuelt med pumpehull i løperingen. Nødvendig kjølevannsmengde innstilles med reguleringsventilen (3), og overvåkes med sirkulasjonsmelderen (4) og motstandselementene (5, 7).
Fordelene med systemet er at det er relativt enkelt, det har god autonomitet og driftssikkerhet, samtidig som det gir god kjøling under utløp. Ulemper er at kjølespiralen er vanskelig tilgjengelig i tilfelle feil skulle oppstå, og den er relativt vanskelig å rengjøre.
|
|
Som nevnt er kjølesystemet det samme for et styrelager med innvendig kjøling. Den vesentligste forskjellen er at oljesirkulasjonen i disse besørges av pumpehull i akselskjørtet, eventuelt av en viskositetspumpe.
Eldre styrelagre var normalt utført som skållagre, og disse var ofte utstyrt med kjølerør direkte innstøpt i lagerskålen. Systemet har god autonomitet, det er enkelt og driftssikkert og gir god kjøling under utløp. Vannmengden må reguleres relativt nøyaktig, og man må være påpasselig med avstengning ved stopp for å unngå krymp mellom skål og aksel.
2.8.2 Vertikallager med utvendig kjøling, selvpumpende lager
Prinsippskjema for et selvpumpende bærelager med utvendige kjølere ervist i Figur 60.
Oljesirkulasjonen i dette systemet besørges av pumpehullene (1) i bærelagerhodet/-glideringen. Oljen samles opp i samlekammeret (2), pumpes gjennom den utvendige oljekjøleren (10), og tilbake til lagerhuset. I enkelte tilfeller er bare en kjøler i bruk av gangen, slik at man har full kjøleeffekt i reserve. Oljemengden kan om nødvendig reguleres med reguleringsventilen (3), og oljestrømmen overvåkes med sirkulasjonsmelderen (5). Oljens temperatur kontrolleres med motstandselementer (6, 9). Nødvendig kjølevannsmengde innstilles med reguleringsventilen (11), og overvåkes med sirkulasjonsmelderen (13) og motstandselementene (14, 16).
|
|
Det her beskrevne oljesirkulasjonssystemet er autonomt, men har stor kompleksitet, og oljesirkulasjonen er både turtalls og temperaturavhengig. Dette gir sterkt avtagende kjøling under utløp. Oljesirkulasjonen blir sterkt nedsatt ved kald olje, noe som kan skape visse problemer ved start av kald generator. Her kan man oppleve å få signal om, eventuelt utkopling på grunn av, for lav oljesirkulasjon. Oljesirkulasjonen kommer i gang som normalt når bare lager- og oljetemperaturen har økt noe, og er således uten betydning for lagerets driftssikkerhet. Problemet løses enkelt ved å tidsforsinke stoppsignalet eller ved å termostatstyre kjølerne. En fordel med utvendig kjøling er at kjølerne gjerne er dublert. Da de som regel er plassert utenfor generatorgruven, kan både rengjøring og eventuell utskifting av en kjøler foretas med aggregatet i drift.
En variant av selvpumpende lagre som kom sent på 90-tallet var å utføre styrelagersegmentene som “pumpesegmenter”, og føre oljen ut til de eksterne kjølerne fra disse. Det representerte en viss forenkling iforhold til systemet vist i Figur 60.
2.8.3 Vertikallager med utvendig kjøling og separate pumper
Prinsippskjema for et lager med utvendige kjølere og separate pumper ervist i Figur 61.
Oljesirkulasjon besørges av eksterne pumper med full reserve (1, 2). Varm olje tas ut fra lagerhuset, pumpes gjennom den utvendige oljekjøleren (14), og tilbake til lagerhuset. Normalt er bare en kjøler i bruk av gangen, slik at man har full kjøleeffekt i reserve. Oljemengden innstilles med reguleringsventilen (7), og oljestrømmen overvåkes med sirkulasjonsmelderen (9). Skulle hovedpumpen (1) svikte startes reservepumpen (2) via pressostaten (6). Oljens temperatur kontrolleres med motstandselementer (10, 12). Nødvendig kjølevannsmengde innstilles med reguleringsventilen (15), og overvåkes med sirkulasjonsmelderen (17) og motstandselementene (18, 20).
Systemet er lite autonomt og har relativt stor kompleksitet, men til forskjell fra den selvpumpende varianten har dette systemet ingen turtalls og temperaturavhengighet, og det har utmerket kjøling under utløp. Samtidig har man fordelene ved at kjølerne er dublert. Normalt er disse plassert utenfor generatorgruven, og både rengjøring og en eventuell utskifting av en kjøler kan derfor foretas med aggregatet i drift. Lagrene går forøvrig dykket i oljebadet, og vil derfor normalt tåle utkopling og stopp uten skade selv om begge sirkulasjonspumpene skulle svikte.
I en del tilfeller drives begge pumpene av vekselstrømsmotorer. I disse anleggene kan det forekomme at begge pumpene er utstyrt med pressostat, og at pumpene kjøres vekselvis som hoved-, henholdsvis reservepumpe. På den måten får man fordelt slitasjen jevnere på de to pumpene.
|
|
2.8.4 Horisontallager med innvendig kjølig
Eldre horisontallagre var ofte utstyrt med kjølerør direkte innstøpt i underskålen, mens nyere lagre er utstyrt med en kjølespiral plassert i bunnen av lagerbukken.
Uansett type er det utvendige systemet for disse lagrene identiske, og prinsippskjema for et horisontallager med innvendig kjøling er vist i Figur 61. Den nødvendige oljesirkulasjonen besørges av de roterende deler, dvs aksel/smørering. Nødvendig kjølevannsmengde innstilles med reguleringsventilen (3), og overvåkes med sirkulasjonsmelderen (4) og motstandselementene (5, 7).
Fordelene med systemet er at det er relativt enkelt, det har god autonomitet og driftssikkerhet, samtidig som det gir god kjøling under utløp. Ulemper er at kjølespiralen er vanskelig tilgjengelig i tilfelle feil skulle oppstå, og den er relativt vanskelig å rengjøre.
Vannmengden i lagre med innstøpte kjølerør må forøvrig reguleres relativt nøyaktig, da for lav temperatur kan medføre en del kondens i denne lagertypen. Med disse lagrene må man også være påpasselig med avstengning av kjølevannet ved stopp for å unngå krymp mellom skål og aksel.
|
|
2.8.5 Horisontallager med utvendig kjøling
Prinsippskjema for et horisontallager med utvendig kjøling i sinenkleste form er vist i Figur 63. Det er ingen reserve verken for kjøleren eller den eksterne pumpen. For nødsmøring i tilfelle svikt i det eksterne systemet er lageret utstyrt med smøreringer.
Normalt besørges oljesirkulasjon av pumpen (1). Varm olje tas ut fra lagerbukken, pumpes gjennom den utvendige oljekjøleren (2), filteret (3) og tilbake til lageret. Oljemengden innstilles med reguleringsventilen (4), og oljestrømmen overvåkes med sirkulasjonsmelderen (6). Smøreoljens temperatur kontrolleres med motstandselementer (7, 9). Nødvendig kjølevannsmengde innstilles med reguleringsventilen (11), og overvåkes med sirkulasjonsmelderen (13) og motstandselementene (14, 16). Skulle pumpen svikte, koples aggregatet ut, og smøreringen gir lageret tilstrekkelig oljetilførsel til at aggregatet kan gå til stopp uten at lagerflaten skades.
|
|
I et vannkraftanlegg er det som regel ønskelig med full reserve for pumper og kjølere slik at normal drift kan opprettholdes selv om en av disse komponentene skulle svikte.
Et system med full dublering vil være likt det som allerede er beskreveti tilknytning til Figur 61, og noen ytterligere omtale gis derfor ikke her.
En annen mulighet, og for horisontalakslede generatorer en meget vanlig løsning, er å installere et komplett system for Kapittel 2.9.1.
2.9 Smøreoljesystem
Som allerede nevnt er det i denne håndboken valgt å definere systemer hvor oljetanker, falltanker eller lignende inngår i oljekretsen som smøreoljesystemer, mens de systemer som kun består av kjølere, pumper og filtre er definert som kjølesystemer.
2.9.1 Spyloljesmøring
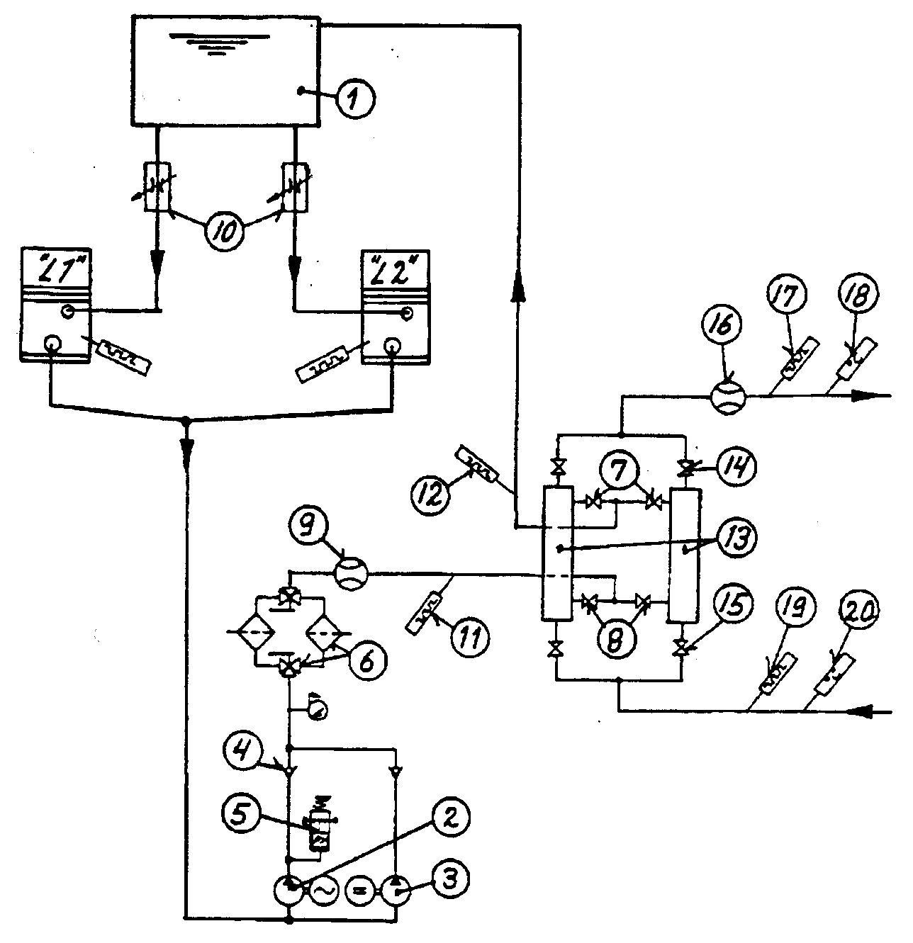
For horisontalakslede generatorer benyttes ofte et komplett system for spyloljesmøring av lagrene. To eller flere lagre mates med olje fra felles pumper og felles kjølere. I forhold til et system med egen pumpe og kjøler for hvert enkelt lager oppnår man en vesentlig reduksjon i antall komponenter og den totale kompleksitet. Som alle systemer basert på separate pumper er det lite autonomt men gir utmerket kjøling under utløp. Prinsippskjema for et spyloljesystem er vist i Figur 64. Ved stillstand dreneres all oljen til oljetanken (1). På, eller direkte tilknyttet denne, sitter hovedpumpen (2) og reservepumpen (3). Under drift pumpes smøreoljen fra oljetanken (1) gjennom filtret (7) og oljekjøleren (15) til lagrene “L1” og “L2”. Riktig fordeling av oljemengden til hvert av lagrene sikres ved blendene (11). Dimensjoneringen av disse er beregnet på forhånd og korrigeres om nødvendig ved idriftsettelsen. Fra lagrene renner den varme smøreoljen tilbake til oljetanken via returledningen. Den totale oljemengden kan om nødvendig reguleres med ventilene (9) og overvåkes med sirkulasjonsmelderen (10). Skulle hovedpumpen (2) svikte, startes reservepumpen (3) via pressostaten (6). Temperaturen på den varme oljen overvåkes med motstandselementene (12) i lagerbukkene og med (13) foran kjøleren. Kald olje overvåkes med motstandselementet (14) bak kjøleren. Nødvendig kjølevannsmengde innstilles med reguleringsventilen (16), og overvåkes med sirkulasjonsmelderen (18) og motstandselementene (19, 21).
For start av reservepumpen er det i eldre anlegg ofte benyttet etkontaktmanometer, ikke pressostat (6) som i Figur 64. Likeledes kan det være benyttet reguleringsventiler i stedet for blendene (11).
I enkelte tilfeller er det valgt en løsning hvor hovedpumpen drives direkte fra generatorakselen, mens reservepumpen er drevet av en elektromotor. For å sikre at hele systemet er fylt med olje, og at lagrene har full oljetilførsel fra første omdreining, inngår ofte reservepumpen i startprosedyren. Når aggregatet har nådd driftsturtall, og hovedpumpen gir full oljemengde, blir så reservepumpen igjen stoppet.Forøvrig er systemet som vist i Figur 64.
|
|
2.9.2 Smøreoljesystem med falltank
I en del tilfeller er det benyttet løsninger hvor lagrene tilføres smøreoljen fra en oljetank som ligger høyere enn lagrene. Denne tanken betegnes falltank. Hensikten med arrangementet er først å fremst å sikre en viss gangreserve for lagrene om det utvendige pumpesystemet skulle svikte fullstendig. Normalt er denne tanken dimensjonert slik at det kan foretas en normalstopp av aggregatet etter at pumpesystemet har sviktet.
Prinsippskjema for et smøreoljesystem med falltank er vist i Figur 65. Ved stillstand befinner all smøreoljen seg i lagrene “L1” og “L2”. Under drift pumpes oljen fra lagerhuset opp i falltanken (1) via filtret (6) og kjøleren (13). Fra falltanken (1) renner så oljen ned i lagrene, og oljemengden til det enkelte lager er innstilt med blendene eller reguleringsventilene (10). Den totale oljemengden kan om nødvendig reguleres med ventilene (7) og overvåkes med sirkulasjonsmelderen (9). Skulle hovedpumpen (2) svikte, startes reservepumpen (3) via pressostaten eller kontaktmanometeret (5). Temperaturen på den varme oljen overvåkes med motstandselementer i lagerhusene og med motstandselementet (11) foran kjøleren. Kald olje overvåkes med motstandselementet (12) etter oljekjøleren. Nødvendig kjølevannsmengde innstilles med reguleringsventilen (14), og overvåkes med sirkulasjonsmelderen (16) og motstandselementene (17, 19).
Om lagerhusene skulle være relativt små kan disse systemene i tillegg være utstyrt med en oljetank, også kalt samletank. Denne tjener da som oljesump ved stillstand, og systemet blir da som beskrevet forspyloljesystemet i Figur 64 med tillegg av en falltank.
Figur 39 beskriver et skållager fra en eldre vertikalakslet generator. Disse hadde felles falltank for øvre og nedre styrelager. Ved stillstand er all oljen samlet i nedre styrelagers oljesump. Under drift blir oljen pumpet opp i falltanken som allerede beskrevet, og renner så ned i øvre, henholdsvis nedre styrelager i separate rørledninger. Oljen fra øvre styrelagers sump renner videre ned i nedre styrelagers sump, og den totale oljemengden blir så pumpet tilbake til falltanken. På disse aggregatene ble forøvrig ofte benyttet en tannhjulsdrevet hovedpumpe plassert i nedre styrelagers oljesump. Reservepumpen er drevet av en elektromotor, og denne blir også benyttet for å fylle falltanken før aggregatet startes.
|
|
2.10 Overvåkningsutstyr
Lagrene er vitale komponenter i et vannkraftaggregat. Det er derfor innført en relativt omfattende instrumentering, dels for å kunne overvåke driften og dels for å unngå, eventuelt begrense, skadene ved et havari. Det må imidlertid bemerkes at et lagerhavari ofte utvikles så hurtig at en normal automatisk overvåking ikke kan hindre det før det er for sent.
I tillegg til den rene overvåkningsfunksjonen er signalene fra flere av lagrenes målepunkter tilknyttet aggregatets start/stopp funksjoner. Hvor omfattende instrumenteringen er, hvilke signaler som medfører stopp og hvilke som medfører startblokkering vil kunne variere noe fra anlegg til anlegg. I det etterfølgende er det tatt utgangspunkt i den instrumentering som kan finnes, og det vil derfor i det enkelte anlegg kunne være avvik fra dette på et eller flere punkter.
Som driftsovervåkning av lagre kan følgende være installert:
| Overvåkning av: | Overvåkningssted: |
|---|---|
| Temperatur: | Lagersegmenter, Lagerskåler, Varm og
kald smøreolje, Varmt og kaldt kjølevann. |
| Sirkulasjon: | Smøreolje, Kjølevann. |
| Væskemengde: | Smøreolje, Kjølevann. |
| Nivå: | Smøreolje i lagerhus/oljetank. |
| Trykk: | Avlastningstrykk bærelager. Driftstrykk smøreolje, differensialtrykk oljefilter. Driftstrykk kjølevann. Differensialtrykk kjølevann. |
| Lagerspenning: | Spenning over lagerisolasjon. |
| Akselstrøm: | Sirkulerende strøm i aksel/lagersystem. |
| Vibrasjonsnivå: | Armkryss, Lagerbukker. |
| Lagerbelastning: | Trykkpute, Pivot eller Spindel for bærelager. |
Av disse målingene er det enkelte som er langt viktigere enn andre, spesielt gjelder dette;
Temperatur i lagersegmenter og lagerskåler. En hver kritisk feil eller forandring, både i selve lageret og i andre deler av systemet, gir seg som regel utslag i øket lagertemperatur.
Lagerspenning/akselstrøm. Feil på lagerisolasjonen medfører akselstrømmer som på kort tid ødelegger lagerflatene, og nesten uten unntak medfører brå og hurtige lagerhavarier.
Vibrasjonsnivå. Oljefilmen kan brytes ned på grunn av dynamiske overbelastninger, og lagermetall, lagerinnfesting, opplagerflater etc kan påføres skader ved lengre tids kjøring med for høye vibrasjonsnivåer.
Brukt i tilstandskontroll vil en nøyaktig trendovervåkning, basert på dataene fra dette overvåkningsutstyret, gi en god indikasjon på om lageret fungerer tilfredsstillende, eller om en skadeutvikling er på gang. Avleste og målte verdier bør føres på et standardisert skjema, slik at alle relevante opplysninger kommer med ved hver kontroll.
Analyse av målte verdier vil i hovedsak bestå i å sammenligne de aktuelle måleverdiene med tilsvarende verdier fra tidligere identiske driftstilstander, og på bakgrunn av dette avgjøre om det er inntruffet kritiske endringer.
2.10.1 Oversikt over lagrenes overvåkningsutstyr
Som nevnt vil instrumentering og signalbehandling variere fra anlegg til anlegg. I det etterfølgende er det satt opp en generell oversikt over den instrumentering som kan finnes i lagrene og deres tilhørende systemer. Videre er det gitt en oversikt over signaler og hvilke av disse som medfører stopp eller startblokkering. Oversikten er av generell art, og det vil derfor forekomme avvik fra denne, på et eller flere punkter, i det enkelte anlegg.
| Overvåkningsutstyr | Kontroll av | Måleverdi | Signal ved | Stopp ved | Startblokk |
|---|---|---|---|---|---|
| BÆRELAGER-SEGMENT | |||||
| Motstandselement | Temp. | ºC | Høy temp. | Overtemp. | |
| Signaltermometer | Temp. | ºC | Høy temp. | Overtemp. | |
| STYRELAGER-SEGMENT/SKÅL | |||||
| Motstandselement | Temp. | ºC | Høy temp. | Overtemp. | |
| Signaltermometer | Temp. | ºC | Høy temp. | Overtemp. | |
| OLJEBAD | |||||
| Motst.element/varm | Temp. | ºC | Høy temp. | Overtemp. | |
| Signalterm./varm | Temp. | ºC | Høy temp. | Overtemp. | |
| Motst.element/kald | Temp. | ºC | Høy temp. | Overtemp. | |
| Signalterm./kald | Temp. | ºC | Høy temp. | Overtemp. | |
| Oljestandsmelder | Nivå | mm | Max./Min. | Max./Min. | |
| OLJEKRETS: (Kun ved utvendige oljekjølere) | |||||
| Motst.element/varm | Temp. | ºC | Høy temp. | Overtemp. | |
| Signalterm./varm | Temp. | ºC | Høy temp. | Overtemp. | |
| Motst.element/kald | Temp. | ºC | Høy temp. | Overtemp. | |
| Signalterm./kald | Temp. | ºC | Høy temp. | Overtemp. | |
| Oljesirk.-melder | Mengde | l/min | Norm./Min. | Min. | |
| Manometer | Trykk | bar | Norm./Min. | ||
| Pressostat | Trykk | bar | Norm./Min. | ||
| FALLTANK | |||||
| Oljestandsmelder | Nivå | Mm | Max./Min. | Max./Min. | |
| KJØLEVANN | |||||
| Motst.element/varm | Temp. | ºC | Høy temp. | Overtemp. | |
| Signalterm./varm | Temp. | ºC | Høy temp. | Overtemp. | |
| Motst.element/kald | Temp. | ºC | Høy temp. | Overtemp. | |
| Signalterm./kald | Temp. | ºC | Høy temp. | Overtemp. | |
| Vannsirk.-melder | Mengde | l/min | Norm/Min. | Min. | |
| TRYKKOLJE-AVLASTNING | |||||
| Pressostat | Trykk | bar | Norm./Min. | ||
| Manometer | Trykk | bar | Norm./Min. | ||
| LAGERSPENNINGS-KONTROLL | |||||
| Voltmeter | Spenning | Volt | |||
| AKSELSTRØMSVERN | |||||
| Måletrafo/vern | Strøm | Ampere | I > 1A | I > 1A | |
| VIBRASJONSVERN | |||||
| Giver/Vern | Abs. hast | mm/s | v > 1,2 mm/s | v > 3,0 mm/s | |
| Instrument | Rel. nivå | % |
2.10.2 Temperaturkontroll
Temperaturen i lagrene og tilknyttede systemer overvåkes ved hjelp av motstandselementer og signaltermometre. I tillegg kan det være montert enkelte stavtermometre. Disse fungerer stort sett som referanseinstrumenter, men da de ikke kan tilknyttes det automatiske overvåkningen er nytten av disse i den daglige driften noe begrenset.
I noen anlegg benyttes motstandselementene kun for avlesning av temperaturen mens alarm og stoppfunksjonen er tilkoplet signaltermometrene. I andre anlegg er også disse funksjonene tilkoplet motstandselementene. I fjernstyrte og databaserte systemer er alle hovedfunksjoner normalt tilknyttet motstandselementene, mens fjerntermometrenes signalkontakter tjener som reserve i tilfelle disse systemene skulle svikte.
Motstandselementene er stort sett av PT 100 typen, men dette var i utgangspunktet avhengig av apparatleverandøren, og 250 Ω’s elementer var også relativt vanlig.
Signaltermometrene, ofte kalt fjerntermometre, ble tidligere utført som kompenserte kvikksølvtermometre, men blir i dag som regel utført som gasstermometre. Instrumenthusene plasseres samlet med kapillarrør mellom disse og følerne. Kompenseringsanordningen skal sørge for at temperaturforskjellen mellom målepunktet og viserhuset ikke resulterer i feilmåling.
Erfaringen viser at kun fullstendig kompenserte instrumenter kompenserer rimelig godt for temperatursvingninger både i instrumenthuset og langs kapillarrøret. Delvis kompenserte instrumenter påvirkes av temperaturen langs kapillarrøret og kan derfor ikke betraktes som nøyaktige måleinstrumenter.
Når fjerntermometre benyttes i isolerte lagre må instrumenthusene monteres elektrisk isolert fra instrumentkasser, tavler etc. Likeledes må kapillarrørene forlegges elektrisk isolert fra kryss, kabelbroer etc. Ved alt arbeid er det viktig at ikke kapillarrørene eller deres isolering skades. Skades denne isoleringen kortsluttes lagerisoleringen direkte mot segmentene. I beste fall resulterer dette i unødvendige utkoplinger og feilsøking, i verste fall kan det ha et lagerhavari som resultat.
2.10.3 Sirkulasjon og væskemengde
Sirkulasjonsmeldere, strømningsvakter, finnes i oljekretsen på lagre med utvendig kjøling og i kjølevannskretsen til alle lagre. Fabrikat og type varierer, men felles for alle er at de er utstyrt med signalgiver for normal/minimum væskemengde. De fleste typene kan også utstyres for avlesning av strømningsmengden.
I den sirkulasjonsmelderen som er mest i bruk, Eletta, måles væskemengden ved hjelp av trykkdifferansen over en innebygd blende, og signalnivået kan innstilles innenfor et visst område.
Instrumentskalaen er gradert fra 4 til 8, og væskemengden kan finnes ved å multiplisere avlest skalaverdi med en målekonstant påført instrumentskiven. Ved normal væskemengde bør skalaverdien ligge på 6 - 7 delestreker for å få tilstrekkelig nøyaktighet på signalnivået. Erfaring viser at mikrobryterne blir ustabile ved en skalaverdi på ca 4,5 delestrek. Er skalaverdien for lav ved normal drift, bør derfor måleblenden skiftes.
Måleblenden er forøvrig relativt utsatt for tilstopping pga partikler i væsken. Spesielt på kjølevannssiden kan dette medføre funksjonsfeil. Hvis start avbrytes pga manglende kjølevann, men lykkes ved andre/tredje startforsøk, er årsaken sannsynligvis at måleblenden er tilgrodd eller blokkert av partikler. Det samme er ofte tilfelle om signal “kjølevann på” blir hengende etter stopp.
2.10.4 Avlastningstrykk
Avlastningstrykket overvåkes med et kontaktmanometer og en pressostat. Kontaktmanometeret har en max.- og en min.- kontakt, og benyttes for å overvåke avlastningstrykket.
Pressostaten har en min.- kontakt, og brukes til start av reservepumpen. Denne får en tidsforsinket startpuls samtidig med hovedpumpen. Om ikke trykket har steget tilstrekkelig til å løse pressostatens min. kontakt ved utløp av tidsreleet, startes reservepumpen.
2.10.5 Oljenivå
For kontroll av oljenivået i lagrene benyttes peilepinner, oljestandsvisere og oljenivåmeldere. Av disse er de to første rent visuelle, mens nivåmelderne er tilkoplet aggregatets overvåkningssystem. Fabrikat og type varierer, men normalt er melderne utstyrt med to signalkontakter, “høyt” henholdsvis “lavt” oljenivå.
Høyt nivå (Max.) kan bety lekkasje i kjølesystemet som resulterer i vann i oljen, eller så stor slitasje på tetninger, spesielt i selvpumpende lagre, at det suges luft inn i smøreoljesystemet. Begge deler er skadelig for lageret og aggregatet bør alltid stoppes om dette skulle inntreffe.
Lavt nivå (Min.) gir som regel utkopling og stopp av aggregatet. Årsaken er som regel en større oljelekkasje, og denne bør finnes og utbedres før driften gjenopptas.
I enkelte smøreoljesystemer med falltank er det installert en nivåvakt også i denne. Nivåvakten har da to brytere som begge fungerer på fallende nivå. Den ene benyttes til start av reservepumpen ved fallende oljenivå, og den andre gir utkopling og stopp på lavt nivå.
Oljetanker, også kalt samletanker, kan være utstyrt med nivåvakter. Funksjonen her er som beskrevet for lageret, med en max. og en min. kontakt.
2.10.6 Lagerspenningskontroll
I tilknytning til isolerte lagre er det viktig at man har en mulighet for regelmessig, om mulig kontinuerlig, kontroll av lagerisolasjonen. Dette kan gjøres ved å overvåke aggregatets akselspenning, eventuelt ved å overvåke om det flyter en akselstrøm.
For å kontrollere akselspenningen er det i de fleste vertikalakslede generatorer installert et høyohmig voltmeter med vender i generatorens tavlefelt. I generatoren er det plassert en målebørste mot akselen over øvre lager, og ofte en jordingsbørste mot akselen ved nedre lager.
Følgende aktuelle målinger/stillinger på venderen kan finnes:
| - Av | Ingen måling | |
| - Aksel | - Jord | Måler spenningen over oljefilm + isolasjon. (aggregatets akselspenning = lagerspenningen). |
| - Bærelagersegment | - Jord | Måler spenningen over bærelagerisolasjonen. |
| - Styrelagersegment | - Jord | Måler spenningen over styrelagerisolasjonen. |
| - Segment | - Aksel | Måler spenningen over oljefilmen. |
I generatorer hvor lagerisolasjonen er plassert i bærelagerhodet blir de aktuelle målingene:
| - Aksel | - Jord | Måler spenningen over oljefilm + isolasjon. (aggregatets akselspenning = lagerspenningen). |
| - Bærelagerhode | - Aksel | Måler spenningen over bærelagerisolasjonen. |
| - Bærelagerhode | - Jord | Måler spenningen over oljefilmen. |
Noen eksakt verdi for akselspenningen kan ikke oppgis her da det er store forskjeller mellom de enkelte generatorer, og den vil også varier med generatorens belastning. Det er derfor viktig at kontrollen hver gang utføres ved samme generatorbelastning. Normalt skal akselspenningen og spenningen over isolasjonen være av samme størrelsesorden, og spenningen over oljefilmen skal være mye mindre enn akselspenningen.
Hvis lagerspenningen synker, spenningen over oljefilmen skulle bli lik akselspenningen, og spenningen over isolasjonen forsvinner, er det feil på lagerisolasjonen, og aggregatet må stanses da drift med defekt lagerisolasjon alltid vil medføre lagerhavari.
Horisontalakslede generatorer har tradisjonelt vært bygd uten noen form for overvåkning av lagerisolasjonen. På disse kan lagerisolasjonen kontrolleres ved hjelp av et høyohmig voltmeter, Ri > 5 kΩ. Med dette måles først spenningen mellom aksel og jord. Med akselen kortsluttet til lagerbukken måles deretter spenningen mellom bukken og jord.
Isolasjonen er intakt om de to spenningen er av samme størrelsesorden.
2.10.7 Akselstrømsvern
Den sikreste overvåkningen av lagerisolasjonen, og den eneste sikre og automatiske beskyttelsen av lagrene, får man ved å installere et akselstrømsvern. Nyere aggregater har gjerne installert et slikt vern tilknyttet aggregatets automatiske stoppfunksjon. Denne utrustningen består av en akselstrømstransformator montert rundt akselen mellom rotor og nedre lager, og et vern/relesats i tavlefeltet. Vernet kan innstilles for signal/utløsning ved en akselstrøm på 0,5 - 1,5 A med en tidsforsinkelse på 1 - 10 sekunder mellom signal og utkopling. Normalt innstilles vernet for en akselstrøm på 1 A med en tidsforsinkelse på 1 sekund
For isolerte lagre er forøvrig det utvendige renholdet meget viktig. Spesielt utsatt er isoleringen av tetningsringer etc over øvre lager, hvor det ofte kan legge seg en blanding av børstestøv og olje. Slurves det med rengjøringen her kan dette resultere i kortslutning av isolasjonen, med unødvendige utkoplinger og feilsøking som resultat.
2.10.8 Vibrasjonsvern
To hovedtyper av utrustning er i bruk. Vern basert på hastighetsgivere/akselerometere og vern basert på berøringsfrie avstandsgivere. Den første typen er best egnet på små hurtigløpende generatorer med kule- eller rullelagre. Den sistnevnte typen er den som normalt installeres på generatorer med glidelagre. Dette utstyret er beskrevet i Akselvibrasjoner, og blir derfor ikke nærmere behandlet her.
Når hastighetsgivere benyttes som vibrasjonsvern består utrustningen av signalgivere plassert på generatorens armkryss/lagerbukker, samt et vern med relesats og et instrument plassert i tavlefeltet. Følerne er elektrodynamiske elementer som måler absolutt hastighet. Vernet kan innstilles for signal/utløsning ved et gitt vibrasjonsnivå, som regel 0 - 10 mm/s, og med en tidsforsinkelse på 1 - 10 sekunder mellom signal og utkopling. Det aktuelle vibrasjonsnivået kan til en hver tid avleses på viserinstrumentet, som er gradert i %.
Hvilket vibrasjonsnivå vernet innstilles på vil variere noe, blant annet avhengig av generatorens nominelle turtall. Som et generelt utgangspunkt kan et vibrasjonsnivå på 4,5 mm/s benyttes. Tidsforsinkelsen settes normalt til 1 sekund.
2.10.9 Lagerbelastning
En del lagre er slik utført at det er mulig å kontrollere lagerbelastningen. I noen er det bare mulig å kontrollere totalbelastningen, i andre kan belastningen på det enkelte segment kontrolleres. Likeledes varierer det om kontroll kun kan foretas ved stillstand, eller om lagerlasten også kan overvåkes under drift.
Noen fullstendig beskrivelse av de forskjellige systemene kan ikke gis her, men til orientering kan følgende kortfattete beskrivelser gis:
| Trykkpute | Total lagerlast avleses ved hjelp av et manometer tilkoplet en oljetrykkspute i trykkfordelingsringen. Trykket i puten vil være proporsjonalt med lagerlasten, og et gitt trykk tilsvarer derfor en gitt lagerbelastning. Avlesning kan foretas både i stillstand og under drift. Et lager med trykkpute er beskrevet i Figur 28. |
| Strekklapper | Kan benyttes i alle lagre utført med spindel som segmentopplagring. Belastningen på hvert enkelt segment kan da kontrolleres. Benyttes for innstilling av den enkelte spindel ved oppretting. Lagre som er utstyrtmed strekklapper i spindelener beskrevet i Figur 25 og Figur 29. Kompresjonsspindelen er beskrevet i Figur 20 og Figur 21 kan også utføres med strekklapper. |
| Måleur | Benyttes som standardløsning i lagre med kompresjonsspindel. Kontrollen kan kun utføres ved stillstand, og benyttes normalt forinnstilling av spindlene ved oppretting. Beskrivelse er gitt i Figur 21. |
| Induktive avstandsgivere | Benyttes i stedet for måleur i lagre med kompresjonsspindel når det er ønskelig med kontroll av lagerbelastningen under drift. |
2.11 Diverse forhold og utstyr
2.11.1 Bremsetid
Selv om bremsesystemet i og for seg ikke har noe med lagrene å gjøre, er bremsetiden av vesentlig betydning. Spesielt gjelder dette lagre uten trykkoljeavlastning. En forlengelse av bremsetiden betyr forlenget drift med turtall under lagerets overgangsturtall, noe som medfører økning i lagerslitasjen og økt havaririsiko.
2.11.2 Kryping
For alle lagre er det meget viktig at generatoren ikke kryper ved stillstand, for eksempel på grunn av lekkasje i ledeapparat eller kuleventil. Kryping vil alltid foregå med så lav hastighet at lagerflatene vil ha ren metallisk kontakt, og derav meget høy risiko for rivninger og påfølgende lagerhavari.
Lagre med trykkoljeavlastning vil ikke skades ved kryping så lenge trykkoljeavlastningen er i drift. Det bør dog ikke glemmes at ikke alle lagre i generatoren nødvendigvis er utstyrt med trykkoljeavlastning.
I vertikalakslede generatorer er styrelagrene som oftest mer eller mindre avhengig av rotasjon for å bygge opp oljefilmen. Selv om styrelagrene i disse situasjonene vil være relativt lavt belastet kan de påføres skade om kryping forekommer over lengre tid.
I horisontalakslede generatorer forekommer det relativt ofte at bare radiallagrene er utstyrt med trykkoljeavlastning, mens thrustflater og/eller aksiallager tilføres olje pga rotasjon eller ved spyloljesmøringen. I disse lagrene kan derfor thrustflater/aksiallager påføres skade ved kryping selv om trykkoljeavlastningen er i drift.
2.11.3 Løfting før start
Før trykkoljeavlastning ble vanlig, ble rotoren i vertikalakslede generatorer ofte løftet før start for å slippe olje inn mellom glideflatene i bærelageret. Denne operasjonen ble som regel utført manuelt, og kriteriene for når det skulle løftes kunne variere sterkt.
De vanligste kriteriene for løfting var:
- Det ble alltid løftet før start.
- Det ble kun løftet etter lengre tids stillstand.
- Det ble kun løftet ved start av varmt lager (der varmt lager som regel er definert som lagertemperatur ≥ 40 °C).
- Det ble aldri løftet.
Ved automatisering og fjernstyring av driften vil det ofte være spørsmål om hva man skal gjøre i fremtiden.
Tre alternativer vil normalt foreligge:
- Lageret bygges om til trykkoljeavlastning.
- Løfteprosessen automatiseres.
- Eksisterende kriterier for løfting forandres. Normalt betyr dette at man fortsetter driften uten å løfte.
Slitasje- og sikkerhetsmessig er en ombygging til trykkolje klart å foretrekke, i det man da får et lager som både startes og stoppes på full oljefilm.
I en del lagre er det ikke plass til rørledninger, tilkoplinger til segmentene etc. I slike tilfeller er en automatisering av løfteprosessen, automatløft, et brukbart alternativ.
I enkelte tilfeller kan man kutte ut eksisterende løfterutiner. Som regel gjelder dette relativt små eller lavt belastede lagre som sjelden stoppes og startes.
Før løfterutinene eventuelt forandres bør man alltid konferere med leverandøren på forhånd. Dette for å sikre seg at det erfaringsmessig er forsvarlig å kutte ut løfting før start for den aktuelle lagertypen ved de gitte drifts- og belastningsforhold.
3 Skadetyper
Generelt kan sies at de færreste lagerskader har sin årsak i feil som oppstår direkte i selve lageret. Så lenge et hydrodynamisk lager har en tilstrekkelig tilførsel av ren olje med korrekt temperatur vil det fungere uten problemer i årevis. Derimot finnes det en rekke feil i sekundært utstyr og aggregatet forøvrig som vil gi seg utslag i lagerfeil, hovedsaklig i form av skader på lagermetallet. Symptomet vil som regel være en økning i lagertemperaturen.
3.1 Skadetyper - tabeller
| Skadetyper | Aktuelt for følgende konstruksjonsløsninger | Påvirket av intermitterende drift | Mest utsatt fabrikat, årgang, osv. |
|---|---|---|---|
| S1 Feil oppretting / setninger | Alle | Lite | - |
| S2 Dårlig kjøling | Alle | Ikke | - |
| S3 Dårlig oljekvalitet | Alle | Ikke | - |
| S4 Pitting (elektroerosjon) pga lagerstrøm | SS lagring (dvs. nesten alle) | Ikke | - |
| S5 Hvittmetallet slipper | Alle | Noe | - |
| S6 Sviktende segmentunderlag | 1.1, 1.2 | Lite | - |
| Skadetyper | Aktuelt for følgende konstruksjonsløsninger | Påvirket av intermitterende drift | Mest utsatt fabrikat, årgang, osv. |
|---|---|---|---|
| S1 Skjevtrekk pga rotorjord | Alle | Noe (ref. tabell 4.4.2, S1) | - |
| S2 Vibrasjoner | Alle | Ikke | - |
| S3 Deformerte dubber i bakkant av lagersegment | 1.3 | Ikke | - |
| S4 Feil oppretting / setninger | Alle | Ikke | - |
| S5 Dårlig kjøling | Alle | Ikke | - |
| S6 Dårlig oljekvalitet | Alle | Ikke | - |
| S7 Hvittmetallet slipper | Alle | Noe | - |
3.2 Påkjenninger på lagrene
Hydrodynamiske lagre slites i prinsipp bare ved start og stopp, og da bare dersom trykkoljeavlastning ikke benyttes. Det er derfor bare i begrenset grad antall driftstimer som bestemmer lagerets levetid, mens antallet start-/stoppsykluser kan være av vesentlig betydning.
Under drift utsettes lagrene for mekaniske og termiske påkjenninger.
De mekaniske belastningene skyldes stort sett vekten av de roterende deler og turbinens hydrauliske tilleggslast. Roterende lagerdeler, som f.eks. bærelagerhodet, utsettes i tillegg for sentrifugalkrefter. De termiske påkjenningene skyldes den temperatur de enkelte lagerdelene får på grunn av varmeutviklingen i oljefilmen.
Under normal drift ved merketurtall er påkjenningene på lagrene konstant, og det er relativt rikelige marginer mot at skader eller slitasje skal oppstå. Lagerskader oppstår først når unormale driftstilstander inntrer.
Som eksempler på slike tilstander kan nevnes vibrasjoner, ubalanse, skjevbelastninger, svikt i kjøle- eller smøreoljesystemet o.l. Drift over lengre tid ved turtall som avviker sterkt fra det normale vil også kunne resultere i lagerskader.
Ved drift over merketurtall blir oljefilmen tykkere og oljesirkulasjon bedre slik at man da har en innebygd margin mot eventuelle transiente påkjenninger i forbindelse med lastavslag. Men om generatoren blir gående f.eks. ved ruseturtall over lengre tid, vil temperaturen bli for høy etter som kjølesystemet normalt ikke vil være dimensjonert for dette.
Under kontinuerlig drift ved lavt turtall er marginene så små at uhell lett kan inntreffe. Ved kryping arbeider lageret direkte med metallisk friksjon, med ekstrem slitasje og meget høy havaririsiko som resultat.
Start- og stoppfasen vil alltid være den mest kritiske for lageret. Spesielt kritisk er start med varm olje/varmt lager. På grunn av den tynne oljen vil overgangsturtallet bli ekstremt høyt, med derav følgende høy friksjon, stor slitasje og havaririsiko.
Andre tilstander som utsetter lagrene for unormale påkjenninger er når det blir setninger i fundamentet slik at opprettingen blir skjev med lokal overbelastning til følge.
Feil innfasing, kortslutning i halvt polhjul etc kan utsette lagrene for påkjenninger som medfører skader i lagermetallet eller segmentunderstøttelsen.
Overbelastning av lagre i vannkraftgeneratorer vil normalt ha sin årsak i turbinbetingede feil. Når det gjelder årsakene til dette henvises generelt til Vannvei og turbinhåndbøkene.
Man bør forøvrig være oppmerksom på at drift med alt for høy temperatur nedsetter lagermetallets utmattingsfasthet, slik at klining / plastisk deformasjon kan oppstå selv ved de belastninger lageret normalt ville tåle. Et annet resultat av for høy temperatur kan være at de termiske deformasjonene går ut over de fastsatte grenser, noe som igjen kan være den utløsende faktor ved et havari.
3.3 De mest forekommende skadetypene
I dette kapitlet blir de mest forekommende skadetypene omtalt. Det vises til et eget kapittel om Skadetyper for en nærmere forklaring til innholdet i de etterfølgende tabellene. Målemetodene/inspeksjonene som blir nevnt i disse tabellene vil bli nærmere omtalt i neste kapittel.
I det følgende er gitt en oversikt over de typer av feil, skader og slitasjefenomener som normalt vil kunne forekomme i lagrene. Det må presiseres at også andre feil og skadetyper enn disse kan oppstå, men dette utvalget representerer de vanligste.
3.3.1 Klining / plastisk deformasjon
| Kategori | Beskrivelse |
|---|---|
| Årsaker | - Skjevlast - Statisk overlast (turbinbetinget) - For høy driftstemperatur - Feil i lagermetallet - Svikt i oljetilførselen - Svikt i trykkoljeavlastningen - Vibrasjoner |
| Mulige konsekvenser | - Tapsøkning - Redusert bæreevne - Overtemperatur - Sammenbrudd av oljefilmen - Lagerhavari |
| Prøvemetode for påvisning [Utsagnskraft] | - Temperaturkontroll [C] - Visuell inspeksjon [A] - Oljeprøve [B] - Vibrasjonskontroll [C] - Vibrasjonsanalyse [B] |
| Påvisning | - Plutselige
temperaturøkninger - Kraftige temperaturøkninger - Tydelige skader i lagerflaten - Lagermetall i smøreoljen |
Lengre tids drift med overtemperatur kan gi klining / plastisk deformasjon ved normal lagerbelastning pga redusert utmatningsfasthet i lagermetallet.
Klining / plastisk deformasjon på grunn av svikt i oljetilførselen gjelder styrelagre og horisontale aksiallagre. Bærelagre i vertikalakslede generatorer er normalt ikke utsatt for dette da de som oftest er fullstendig dykket.
Klining / plastisk deformasjon kan opptre lagvis f.eks. ved gjentatte starter med høy last uten trykkoljeavlastning.
| Kategori | Beskrivelse |
|---|---|
| Årsaker | - Setninger i fundament - Opprettingsfeil - Kjøring av Peltonturbin med en eller flere stråler ute av funksjon kan gi skjevlast i styrelagre |
| Mulige konsekvenser | - Overtemperatur - Klining / plastisk deformasjon - Lagerhavari |
| Prøvemetode for påvisning [Utsagnskraft] | - Temperaturkontroll [B] - Visuell inspeksjon [B] - Kontroll av oppretting [A] - Kontroll av turbinstråler [A] - Vibrasjonsanalyse [A] |
| Påvisning | - Skader i lagerflaten - Avvik i akselstrengens vatring - Turbinstråle ute av funksjon - Vibrasjonsbildet |
Skjevlast vil gi seg utslag i overtemperatur og skader på en side/sektor av lageret.
| Kategori | Beskrivelse |
|---|---|
| Årsaker | - Øket tilleggslast fra turbin pga
slitasje eller feil innstilte spalter i Francisturbin - Drift med tømmeventil for turbintromme i åpen stilling, resulterende i sjakttrykk i turbinspalten - Feilkombinering på Kaplanturbin |
| Mulige konsekvenser | - Overtemperatur - Klining / plastisk deformasjon - Lagerhavari |
| Prøvemetode for påvisning [Utsagnskraft] | - Temperaturkontroll [B] - Visuell inspeksjon [B] - Kontroll av lagerlast [A] - Kontroll av nedbøyning bærelagerkryss [A] - Kontroll av ventiler [A] - Kontroll av turbinspalter [A] |
| Påvisning | - Skader i lagerflaten - For høy lagerlast - For stor nedbøyning - Turbinstråle ute av funksjon - Avvik i ventiler - Avvik i turbinspalter - Vibrasjonsbildet |
Når det gjelder turbinbetingede feil henvises generelt de enkelte turbinhåndbøkene samt Vannvei.
| Kategori | Beskrivelse |
|---|---|
| Årsaker | - Tabell 20 - Tabell 24 - Avvik i oljekvalitet - For liten lagerklaring - Skjevlast - Statisk overlast - Feil i lagermetallet |
| Mulige konsekvenser | - Overtemperatur - Termiske deformasjoner - Klining / plastisk deformasjon - Lagerhavari |
| Prøvemetode for påvisning [Utsagnskraft] | - Temperaturkontroll [A] - Oljeprøve [B] - Visuell inspeksjon [B] |
| Påvisning | - Forkullete avsetninger på
lagerdeler - Skader i lagerflaten - Oksydert olje - Olje med feil viskositet - Målt lagerklaring for liten |
Da de fleste skader og feiltilstander som kan oppstå i tilknytning til lagre vil medføre en økning i lagertemperaturen, er denne tabellen begrenset til feiltilstander hvor temperaturøkningen er en direkte følge av den angitte årsak.
Man bør forøvrig være oppmerksom på at drift med alt for høy temperatur nedsetter lagermetallets utmattingsfasthet, slik at klining / plastisk deformasjon kan oppstå selv ved de belastninger lageret normalt ville tåle. Et annet resultat av for høy temperatur kan være at de termiske deformasjonene går ut over de fastsatte grenser, noe som igjen kan være den utløsende faktor ved et havari.
I ekstreme tilfeller kan det utskilles et tectyllignende belegg på alle deler. Tilstanden akselereres av slitasjepartikler av Cu/Ms i oljen.
For liten lagerklaring vil normalt ikke oppstå under drift. Dette er som regel en feil som oppstår i forbindelse med demontasje/montasje av lageret, eventuelt ved innsetting av nye segmenter eller lagerskåler. I styrelagre kan for liten lagerklaring unntaksvis oppstå som et resultat av at lagermetallet løsner fra segmentet/lagerskålen.
Økninger i kjølelufttemperaturen kan gi økninger i lagertemperaturen på grunn av forandring i varmeavgivelsen fra lagerhus/kryss.
Avvik i avlesning mellom motstandselementer og fjerntermometrene kan skyldes forandringer i lufttemperatur som påvirker kapillarrøret.
| Kategori | Beskrivelse |
|---|---|
| Årsaker | - Porer i lagermetallet - Bindefeil mellom metall og segment/skål - Hydrogenbobler i lagermetallet |
| Mulige konsekvenser | - Overtemperatur - Sammenbrudd i oljefilm - Klining / plastisk deformasjon - Lagerhavari |
| Prøvemetode for påvisning [Utsagnskraft] | - Temperaturkontroll [C] - Visuell inspeksjon [B] - Ultralydprøving [A] |
| Påvisning | - Temperaturøkninger - Skader i lagerflaten - Tydelige sprekker mellom metall og segment langs kantene - Større eller mindre blankslitte partier i lagerflaten - Positivt utslag på ultralydprøving |
Porer i lagermetallet og bindefeil mellom lagermetall og segment/skål vil i noen grad alltid forekomme. Alle leverandører har sine kriterier for størrelsen av enkeltfeil, hvor i segmentet feilen finnes, totalt antall/størrelse av feil etc. Disse kriteriene vil variere noe fra leverandør til leverandør, de vil være avhengig av lagertype, hvor hardt belastet lageret er etc. Normalt vil leverandørenes kriterier for godkjennelse av et segment/skål være strengere enn det som er nødvendig for sikker drift av vedkommende lagertype.
Hydrogenbobler kan i enkelte tilfeller oppstå mellom metall og lagersement. Dette vil gi seg utslag i blankslitte punkter i lagerflaten. Punktene kan i ekstreme tilfeller bli så store at de kan karakteriseres som partier, men vil da som oftest ha resultert i havari som pga rivninger/nedsmeltinger kamuflerer den egentlige årsak.
Har man mistanke om alvorlige bindefeil eller hydrogenbobler, kan også en kontroll av reservesegmentene være aktuelt. Hvis disse er produsert samtidig, og med de samme materialer og prosess, kan det være grunn til å tro at tilsvarende avvik finnes både på reservesegmentene og på de deler som er i drift.
3.3.2 Krakkelering/sprekkdannelser i lagermetallet
| Kategori | Beskrivelse |
|---|---|
| Årsaker | -
[Vibrasjoner](#tbl:vannkraft_generator_lager_skadetyper_vibrasjoner) - Skjevlast - Dynamisk overlast |
| Mulige konsekvenser | - Sammenbrudd av oljefilmen - Redusert bæreevne - Overtemperatur - Tapsøkning - Lagerhavari |
| Prøvemetode for påvisning [Utsagnskraft] | - Temperaturkontroll [C] - Visuell inspeksjon [A] - Oljeprøve [C] |
| Påvisning | - Plutselige
temperaturøkninger - Kraftige temperaturøkninger - Tydelige skader i lagerflaten - Lagermetall i smøreoljen |
Vibrasjoner og dynamisk overlast kan gi påkjenninger som overskrider lagermetallets utmattingsfasthet ved driftstemperatur.
Lagertyper som har lagermetallet på glideringen vil få pulserende påkjenninger i lagermetallet ved ujevn lastfordeling mellom segmentene. Disse lagertypene vil derfor være mer utsatt for krakkelering ved skjevlast enn lagre med lagermetallet på segmentene.
Lagertyper som har lagermetallet på segmentene vil få pulserende påkjenninger i lagermetallet ved drift med skjevt bærehode/løpering. Fenomenet gir seg utslag i aksielle vibrasjoner ved normalt turtall og som tydelige “vispende” akselkast rett før stopp. Skjevt bærehode avsløres ved pendlingskontroll.
Lengre tids drift med overtemperatur kan gi klining / plastisk deformasjon ved normal lagerbelastning pga redusert utmatningsfasthet i lagermetallet.
| Kategori | Beskrivelse |
|---|---|
| Årsaker | - Elektriske eller magnetiske
feil - Mekanisk ubalanse - Løs lagerinnfesting - Løse støttebolter for kryss - For stor lagerklaring - Ustabil oljefilm / svikt i oljetilførsel |
| Mulige konsekvenser | - Overtemperatur - Sammenbrudd av oljefilmen - Krakkelering/sprekkdannelser - Klining / plastisk deformasjon |
| Prøvemetode for påvisning [Utsagnskraft] | - Vibrasjonskontroll [A] - Vibrasjonsanalyse [A] - Elektrisk kontroll stator [B] - Elektrisk kontroll rotor [B] |
| Påvisning | - Vibrasjonsbildet - Elektriske feil stator - Elektriske feil rotor |
I tillegg til det som er anført her henvises det til Akselvibrasjoner, som gir en samlet behandling av problematikken for hele aggregatet under ett.
Når det gjelder elektriske og magnetiske feil, ubalanse etc henvises til Stator og Rotor.
| Kategori | Beskrivelse |
|---|---|
| Årsaker | - Vibrasjoner - Skader ved ekstreme påkjenninger som feil innfasing, kortslutninger etc |
| Mulige konsekvenser | - Vibrasjoner - Overtemperatur - Klining / plastisk deformasjon - Lagerhavari |
| Prøvemetode for påvisning [Utsagnskraft] | - Vibrasjonskontroll [B] - Vibrasjonsanalyse [A] - Visuell/mekanisk inspeksjon [A] |
| Påvisning | - Løse bolter etc - Skader i opplagringsdetaljer |
| Kategori | Beskrivelse |
|---|---|
| Årsaker | - Slitasje i
lagerflate/segmentopplagringen - Skader ved ekstreme påkjenninger som feil innfasing, kortslutninger etc |
| Mulige konsekvenser | - Ustabilt løp - Overtemperatur - Klining / plastisk deformasjon - Lagerhavari |
| Prøvemetode for påvisning [Utsagnskraft] | - Vibrasjonskontroll [B] - Vibrasjonsanalyse [A] - Oljeprøve [C] - Visuell/mekanisk inspeksjon [A] |
| Påvisning | - Vibrasjonsbildet - Slitasjeprodukter i smøreoljen - Skader på opplagringsdetaljer - Tydelig slitasje i lagerflaten - Avvik i målt lagerklaring |
3.3.3 Abrasjon/slipende slitasje
| Kategori | Beskrivelse |
|---|---|
| Årsaker | - Partikler/urenheter i oljen på
grunn av: * Slitasjeprodukter fra tetninger, smøreringer, smøreringsføringer etc * Partikler/forurensninger i rørledninger, lagerhus etc * Forurenset olje |
| Mulige konsekvenser | - Økede lagerklaringer / ustabilt
løp - Redusert bæreevne - Overtemperatur - Tapsøkning - Sammenbrudd av oljefilmen - Lagerhavari |
| Prøvemetode for påvisning [Utsagnskraft] | - Temperaturkontroll [C] - Visuell inspeksjon [A] - Kontroll av lagerklaring [B] - Oljeprøve [B] |
| Påvisning | - Riper og riller i metallet - Innbakte/innpressede partikler i metallet - Groper i metallet - Metallpartikler i smøreoljen - Slitasje i lagerflaten - Avvik i målt lagerklaring |
3.3.4 Pitting/elektroerosjon
| Kategori | Beskrivelse |
|---|---|
| Årsaker | - Lagerstrøm på grunn av: * Gjennomslag/brudd i lagerisolasjonen * Kortslutning av lagerisolasjonen |
| Mulige konsekvenser | - Ødeleggelse av lagerflater,
tetningsflater etc på grunn av strømgjennomgang - Sammenbrudd av oljefilmen - Overtemperatur - Lagerhavari |
| Prøvemetode for påvisning [Utsagnskraft] | - Lagerstrømsvern [A] - Kontroll av akselspenning og lagerspenning [B] - Kontroll av isolasjonsmotstand/megging [A] - Visuell inspeksjon [A] |
| Påvisning | - Lagerstrømsvern løser ut - Lavere eller manglende akselspenning - Akselspenning og lagerspenning har samme verdi - Lav eller manglende isolasjonsmotstand - Lagerflaten blir sølvlignende mattgrå med meget små kratre pga smelteprosessen ved gnistoverslagene |
Skadene vil normalt opptre i området med tynnest smørefilm.
Gnistmerker med fargeringer kan forekomme på baksiden av segmentet ved opplagerpunktet.
Ved havari vil nedsmelting/klining av lagermetallet til dels kunne kamuflere årsaken.
| Kategori | Beskrivelse |
|---|---|
| Årsaker | - Aldring av
isolasjonsmaterialet - Metallpartikler eller lignende i oljeslam som kortslutter isolasjonen - Isolering av labyrintringer kortsluttet av børstestøv etc - Brudd/ skade på isolering i gjennomføringer og klamring av kapillarrør for fjerntermometre, rørledninger etc - Brudd/skade på isolering i tilkopling av rørledninger for trykkolje eller oljesirkulasjon - Skadet, kortsluttet isolering av instrumenthus etc |
| Mulige konsekvenser | - Pitting/elektroerosjon på grunn av lagerstrøm |
| Prøvemetode for påvisning [Utsagnskraft] | - Megging av lagerisolasjon
[A] - Visuell inspeksjon [A] |
| Påvisning | - Lav eller manglende isolasjonsmotstand - Skadet isolasjon |
Apparatforbindelser og tilkoplinger til apparatanlegg bør sjekkes for “utilsiktet jording” via jordingsforbindelser på tilkoplede apparater og utstyr.
Ved lagerhavari med andre årsaker kan i enkelte tilfeller akselstrømsvernet løse ut før utkopling pga overtemperatur. Dette fordi smeltet/avrevet lagermetall kortslutter isolasjonen.
3.3.5 Svikt i kjølesystemet
| Kategori | Beskrivelse |
|---|---|
| Årsaker | - Manglende kjølevann - Redusert kjølevannsmengde - Groing av kjøler |
| Mulige konsekvenser | - Startblokkering - Redusert kjøleeffekt - For høy lagertemperatur - Utkopling av aggregat - Havaririsiko |
| Prøvemetode for påvisning [Utsagnskraft] | - Temperaturkontroll [B] - Kjølevannsmengde [B] |
| Påvisning | - Manglende eller sterkt redusert
kjølevannsmengde - Avvik i temperaturstigning kaldt/varmt kjølevann |
Sesongavhengige forandringer i temperaturen på tilført kjølevann er ikke tatt med her. Dette vil variere fra anlegg til anlegg, og vil være et kjent fenomen på de anlegg det gjelder.
| Kategori | Beskrivelse |
|---|---|
| Årsaker | - Svikt i automatiske
stengeventiler - Svikt i automatiske reguleringsventiler - Instrumentfeil - Lekkasje i kjøler - Lekkasje i rørledninger - Tilstopping av eventuelle kjølevannsfiltre |
| Mulige konsekvenser | - Svikt i kjølesystem - Startblokkering - Utkopling - Vann i oljen |
| Prøvemetode for påvisning [Utsagnskraft] | - Vannsirkulasjonsmelder [B] - Høy oljestand [B] - Oljeprøve [B] - Visuell inspeksjon [A] |
| Påvisning | - Feil på ventiler - Feil på sirkulasjonsmelder - Vann i oljen - Synlige lekkasjer - Tette filtre |
| Kategori | Beskrivelse |
|---|---|
| Årsaker | - Svikt i automatiske
reguleringsventiler - Instrumentfeil - Lekkasje i kjøler - Lekkasje i rørledninger - Tilstopping av eventuelle kjølevannsfiltre |
| Mulige konsekvenser | - Svikt i kjølesystem - Startblokkering - Utkopling - Vann i oljen |
| Prøvemetode for påvisning [Utsagnskraft] | - Vannsirkulasjonsmelder [B] - Høy oljestand [B] - Oljeprøve [B] - Visuell inspeksjon [A] |
| Påvisning | - Feil på ventiler - Feil på sirkulasjonsmelder - Vann i oljen - Synlige lekkasjer - Tette filtre |
| Kategori | Beskrivelse |
|---|---|
| Årsaker | - Manglende kjølevann - Redusert kjølevannsmengde - Groing av kjøler |
| Mulige konsekvenser | - Startblokkering - Redusert kjøleeffekt - For høy lagertemperatur - Utkopling av aggregat - Havaririsiko |
| Prøvemetode for påvisning [Utsagnskraft] | - Temperaturkontroll [B] - Kjølevannsmengde [B] |
| Påvisning | - Manglende eller sterkt redusert
kjølevannsmengde - Avvik i temperaturstigning kaldt/varmt kjølevann |
3.3.6 Svikt i oljetilførselen
| Kategori | Beskrivelse |
|---|---|
| Årsaker | - Lav oljestand - Slitte tetninger i samlekammer - Pumpefeil - Tette filtre - Oljepropp pga lav oljetemperatur - Smøreringer henger (horisontallager) - Lekkasje i rørledninger |
| Mulige konsekvenser | - Startblokkering - Overtemperatur - Utkopling |
| Prøvemetode for påvisning [Utsagnskraft] | - Temperaturkontroll [B] - Oljesirkulasjonsmelder [A] - Visuell inspeksjon [A] - Oljeprøve [B] |
| Påvisning | - Manglende eller redusert
oljesirkulasjon gjennom kjøler - Unormalt høy oljetemperatur - Feil i pumper etc - Synlige lekkasjer - Slitasjemerker/spor på tetningsflatene - Slitasjepartikler i oljen |
Slitte tetninger i samlekammeret på selvpumpende lagre vil resultere i at for stor del av oljen sirkulerer kun i lagerhuset og ikke gjennom kjølerne. Dette resulterer i for dårlig kjøleeffekt og derav følgende overtemperatur.
Oljepropp pga lav oljetemperatur er et fenomen som kan opptre ved start av generatorer med selvpumpende lagre.
| Kategori | Beskrivelse |
|---|---|
| Årsaker | - Slitte ringer - Ovale ringer - Slitte smøreringsføringer |
| Mulige konsekvenser | - Overtemperatur - Lagerhavari |
| Prøvemetode for påvisning [Utsagnskraft] | - Temperaturkontroll [B] - Visuell inspeksjon [A] - Oljeprøve [B] |
| Påvisning | - Smørering står stille eller
roterer ujevnt - Slitasje eller skade på smørering - Slitasje eller skade på ringføringer - Slitasjepartikler i oljen |
3.3.7 Svikt i trykkoljeavlastningen
| Kategori | Beskrivelse |
|---|---|
| Årsaker | - Tette filtre - Pumpesvikt - Lekkasje/ brudd i rørsystemet - Lekkasje/ brudd i tilkopling til enkelte segmenter |
| Mulige konsekvenser | - Økt lagerslitasje - Startblokkering |
| Prøvemetode for påvisning [Utsagnskraft] | - Temperaturkontroll [C] - Måling av avlastningstrykk [A] - Signal kontaktmanometer [A] - Visuell inspeksjon [A] |
| Påvisning | - Manglende eller sterkt redusert
driftstrykk - Manglende eller sterkt redusert oljemengde fra pumpe - Reservepumpe starter - Stort trykkfall over filtre - Synlige lekkasjer - Øket temperatur på enkelte segmenter på grunn av rivninger |
Hvis reservepumpen starter, kan feilsøkingen i første omgang konsentreres om de deler av systemet som kun omfatter hovedpumpen. Om det ikke finnes feil i denne delen, må feilsøkingen utvides til hele systemet.
Hvis reservepumpen kun starter ved stopp av aggregatet, er sannsynligvis innkoplingstrykket på pressostaten stilt for lavt.
| Kategori | Beskrivelse |
|---|---|
| Årsaker | - Smuss - Feil i tilbakeslagsventil - Rørbrudd - Lekkasje i rørskjøt |
| Mulige konsekvenser | - Skade på manometerets
bourdonrør - Delvis sammenbrudd i oljefilm - Redusert bæreevne - Temperaturøkning - Lagerhavari |
| Prøvemetode for påvisning [Utsagnskraft] | - Temperaturkontroll [B] - Avlesning manometer [A] - Visuell inspeksjon lagerflate [B] - Trykkprøve av tilbakeslagsventiler [A] |
| Påvisning | - Pulserende trykk på
trykkoljemanometer i normal drift - Blankslitte partier eller annen skade i enkelte segmenter - Tilbakeslagsventil lekker |
3.3.8 Avvik i oljekvaliteten
| Kategori | Beskrivelse |
|---|---|
| Årsaker | - Lekkasje i kjøler/kjølespiral
eller rør/koplinger - Korrosjonsskader i kjøler/kjølespiral pga forandring av vannkvalitet - Korrosjon pga bruk av uegnede rensemidler er kjent fra litteratur. Konferer med leverandør hvis i tvil om rensemiddel/metode. |
| Mulige konsekvenser | - Kavitasjon pga dampblærer i
oljefilmen - Nedbrytning av tilsatsstoffer i oljen - Havaririsiko |
| Prøvemetode for påvisning [Utsagnskraft] | - Temperaturkontroll [C] - Nivåmelder [A] - Oljeprøve / knitreprøve [A] - Visuell inspeksjon [A] - Trykkprøve kjøler [A] |
| Påvisning | - Økning i oljestand - Kondensvann på horisontale, luftberørte flater innvendig i lagerhuset - Resultat av oljeprøven / knitreprøven - Kjøleren holder ikke trykkprøve |
| Kategori | Beskrivelse |
|---|---|
| Årsaker | - Kan skyldes passrust pga løs
lagerinnfesting, løs løpering eller lignende - Oksydasjonsprodukter ved høy temperatur. Akselereres ved partikler av Cu eller Ms i oljen. I ekstreme tilfeller utskilles et tectyllignende belegg på alle lagerdeler - Oksydasjon/misfarging pga lagerstrøm |
| Mulige konsekvenser | - Lagerskader - Lagerhavari |
| Prøvemetode for påvisning [Utsagnskraft] | - Temperaturkontroll [C] - Oljeprøve [A] - Visuell inspeksjon [A] |
| Påvisning | - Resultat av oljeprøve - Funn ved kontroll av lagerets indre deler |
3.3.9 Avvik i oljenivå
| Kategori | Beskrivelse |
|---|---|
| Årsaker | - Lekkasje i lagerhus eller
rørsystem - Endret oljesirkulasjon eller endrede trykkforhold i lagerhus i systemer med oljestandsviser avluftet til omgivelsene |
| Mulige konsekvenser | - Svikt i
oljetilførsel/sirkulasjon - Driftsforstyrrelser - Lagerskader |
| Prøvemetode for påvisning [Utsagnskraft] | - Signal oljestand min [A] - Kontroll av oljenivå [A] - Visuell inspeksjon [A] |
| Påvisning | - Avvik i oljenivå - Synlig tilgrising - Synlige lekkasjer |
| Kategori | Beskrivelse |
|---|---|
| Årsaker | - Lekkasje i kjøler, Vann
ioljen - Endret oljesirkulasjon eller endrede trykkforhold i lagerhus i systemer med oljestandsviser avluftet til omgivelsene - For mye olje påfylt |
| Mulige konsekvenser | - Redusert smøreevne - Driftsforstyrrelser - Overflom/tilgrising |
| Prøvemetode for påvisning [Utsagnskraft] | - Signal oljestand max [A] - Kontroll av oljenivå [A] - Visuell inspeksjon [A] |
| Påvisning | - Avvik i oljenivå - Synlig tilgrising |
3.3.10 Instrumentfeil
I en del tilfeller kan en alarm, utkopling eller startblokkering være forårsaket av feil i instrumenter eller overvåkningssystemet forøvrig. I dette kapitlet skal vi ikke gå inn på årsaken til at det enkelte instrument svikter, men noen av de instrumentfeil som resulterer i driftsforstyrrelser etc vil bli behandlet.
| Kategori | Beskrivelse |
|---|---|
| Årsaker | - Vibrasjon - Mekanisk skade - Isolasjonsfeil |
| Mulige konsekvenser | - Driftsforstyrrelser - Unødvendig utkopling |
| Prøvemetode for påvisning [Utsagnskraft] | - Instrumentkontroll [A] |
| Påvisning | - Instrument går utenfor
skalaområdet - Motstand i kretsen meget høy eller uendelig - Motstand i kretsen meget lav eller lik 0 |
Da overvåkningssystemer basert på motstandselementer finnes både som 2, 3 og 4-leder-systemer tilknyttet forskjellige typer målesentraler, er det ikke mulig her å gi noen generell regel for hvilke type av feil som gir hvilket symptom. Det henvises derfor til beskrivelser, instruksjoner etc utgitt av den enkelte leverandør.
| Kategori | Beskrivelse |
|---|---|
| Årsaker | - Forandring i omgivelsestemperatur
for kapillarrør - Instrumentfeil |
| Mulige konsekvenser | - Driftsforstyrrelser |
| Prøvemetode for påvisning [Utsagnskraft] | - Temperaturkontroll [C] - Instrumentkontroll [A] |
| Påvisning | - Avvik følger generatorens
lufttemperatur - Avvik mellom virkelig og angitt temperatur ved instrumentkontroll |
Avvik i avlesning mellom motstandselementer og fjerntermometrene kan skyldes forandringer i lufttemperatur som påvirker kapillarrøret. Avhengig av kompenseringsanordningen i instrumentet er fjerntermometrene mer eller mindre utsatt for dette fenomenet. Gassfylte fjerntermometre skulle ifølge leverandørene være mindre påvirkelige enn de eldre kvikksølvfylte typene. Dette har i en del tilfeller dessverre vist seg ikke å holde stikk. Man bør derfor ta dette i betraktning når det oppstår avvik i temperaturavlesningene mellom motstandselementer og fjerntermometre.
Følgende kompenseringsgrader finnes:
| Ukompensert | Reagerer på enhver temperaturforandring rundt instrumenthuset og kapillarrøret. Er normalt ikke i bruk i kraftstasjoner. |
| Delvis kompensert | Kompenseringsanordning plassert i instrumenthuset. Kompenserer for temperaturforandringer ved instrumenthuset og de nærmeste omgivelser. Bør ikke benyttes hvis kapillarrøret passerer flere "temperatursoner" eller har en lengde på over 5 m. |
| Fullstendig kompensert | Dobbelt kompenseringsanordning i instrumenthuset og dobbelt kapillarrør. Kompenserer rimelig godt for temperatursvingninger både i instrumenthuset og kapillarrøret. Om eksisterende instrumenter skal skiftes ut er denne typen å foretrekke som erstatning. |
Fjerntermometre kan forøvrig vise feil ved skarpe knekker, flatklemte partier eller brudd/lekkasje på kapillarrøret.
| Kategori | Beskrivelse |
|---|---|
| Årsaker | - Måleblende/membran tettet av partikler |
| Mulige konsekvenser | - Driftsforstyrrelser - Startblokkering - Signal kjølevann på faller ikke |
| Prøvemetode for påvisning [Utsagnskraft] | - Demontering og visuell inspeksjon av måleblende [A] |
| Påvisning | - Slam og partikler i
måleblende/kanaler - Start lykkes ved andre/tredje startforsøk - Signal "kjølevann på" faller ikke ved stopp |
Hvis start blokkeres eller avbrytes pga manglende kjølevann, men lykkes ved andre eller tredje forsøk, er årsaken sannsynligvis at måleblende/-membran i sirkulasjonsmelderen er tilgrodd eller blokkert av partikler.
Hvis sirkulasjonsmelder viser “kjølevann på” etter at dette er avstengt, er årsaken sannsynligvis at måleblende/membran i sirkulasjonsmelder er tilgrodd eller blokkert av partikler.
Instrumentskalaen er gradert fra 4 til 8, og ved normal væskemengde bør skalaverdien ligge på ca 7 for å ha tilstrekkelig nøyaktighet på signalnivået. Er skalaverdien for lav bør måleblenden skiftes da mikrobryterne har vist seg å være ustabile/upålitelige ved 4 - 4,5 skalastreker.
3.3.11 Diverse feil
I dette kapitlet behandles feil som ikke naturlig hører inn under de foregående kapitler.
| Kategori | Beskrivelse |
|---|---|
| Årsaker | - Slitte tetninger - Overtrykk i lagerhus - Luftsug fra roterende deler |
| Mulige konsekvenser | - Tilgrising av generator - Helse og miljøproblemer |
| Prøvemetode for påvisning [Utsagnskraft] | - Visuell inspeksjon [A] |
| Påvisning | - Tilgrising av lagerdeksler
etc - Oljedråper i luftkjølerne |
Med moderne smøreoljer skal man være oppmerksom på de helse- og miljøproblemer som kan oppstå på grunn av tilsetninger i smøreoljen.
| Kategori | Beskrivelse |
|---|---|
| Årsaker | - Overtrykk i lagerhus - For stor luftgjennomstrømning i lagerhus |
| Mulige konsekvenser | - Tilgrising av generator - Tilgrising av omgivelser - Helse- og miljøproblemer |
| Prøvemetode for påvisning [Utsagnskraft] | - Visuell inspeksjon [A] |
| Påvisning | - Oljelukt i generatorgruve - Oljedråper i luftkjølerne - Oljelukt i kraftstasjon - Tilgrising av omgivelser - Utstrømning av grå oljetåke fra kondenspotter |
Med moderne smøreoljer skal man være oppmerksom på de helse- og miljøproblemer som kan oppstå på grunn oljetåke som måtte strømme ut i stasjonen fra kondenspotter etc. Generelt sett oppnås det beste resultatet når reguleringen er slik at trykket i lagerhuset er 0 mmVS med et trykk i de ytre kamrene på ca 5 - 10 mmVS. Trykket i lagerhuset bør forøvrig aldri overstige ca 3 mmVS. Høyere trykk her medfører som regel en relativt stor luftgjennomstrømning i lagerhuset som tar med mye oljetåke ut gjennom oljekondensatorene.
4 Målemetoder
I dette kapitlet blir de forskjellige målemetodene som kan benyttes i forbindelse med diagnose av glidelager diskutert. Det vises til et eget kapittel om Målemetoder for en nærmere forklaring til kriterier for karaktersetting.
Det er i denne håndboken tatt utgangspunkt i at diagnose skal kunne stilles ved hjelp av det overvåkningsutstyr som allerede er installert i lagrene og lagrenes sekundærsystemer. Målinger og målemetoder vil derfor for lagrenes vedkommende stort sett bestå i avlesning og registrering av måleverdiene fra motstandselementer, fjerntermometre, mengdemålere, nivåmålere, manometre, voltmetre etc.
De målemetodene som er mest aktuelle for lager er:
- Visuell inspeksjon
- Temperaturmålinger
- Sirkulasjons- og mengdemålinger
- Trykkmålinger
- Nivåmåling
- Elektriske målinger
- Vibrasjonsmålinger
- Instrumentkontroll
- Funksjonstester
- Mekaniske kontroller
- Oljeprøver
- Trykk i luftkammer og lagerhus
Det gis også en tabell med karakterer over kriterier for tilstandsvurdering.
4.1 Kriterier for tilstandsfastlegging
| Skadetyper | Karakter 2 | Karakter 3 | Karakter 4 | Karakter 5 | Kommentarer |
|---|---|---|---|---|---|
| S1 Feil oppretting / setninger | Sesongbetont temperaturstigning, eller pga fallhøydevariasjon (reversible setninger) | Temperatur 5-10 K over normal driftstemp for årstiden (ikke reversible setninger) | Temperatur 10-15 K over normal driftstemp og fortsatt stigende | Klining | Sjekker oljekvaliteten hvis
temperaturøkning Vil ikke finne sot, vann, mikroorganismer i oljen -> vil da sjekke oppretting |
| S2 Dårlig kjøling | Temperaturstigning på kjølevann avviker mer enn 20% | Temperatur på lagersegmenter 5-10 K over normal driftstemp. | Temperatur 10-15 K over normal driftstemp. | Klining | Sjekker oljekvaliteten hvis temperaturøkning -> normal oljekvalitet |
| S3 Dårlig oljekvalitet | Temperatur 5-10 K over normal
driftstemp. Tvilsom oljeprøve (visuell kontroll -> til lab.) -> Forurenset olje i beskjedent omfang (bly, tinn, stål, sot, vann, mikroorganismer) |
Temperatur 10-15 K over normal
driftstemp. Synlig forurenset olje -> til lab -> Forurenset olje (bly, tinn, stål, sot, vann, mikroorganismer) |
Klining | ||
| S4 Pitting (elektroerosjon) | Isolasjon bedre enn 0,1 MΩ | Lagerstrømsvern slår ut mellom 0,1 og 0,01 MΩ, eller akselspenning = 0 og lagerstrøm < 2 A | Temperatur 10-15 K over normal
driftstemp. Lavt isolasjonsnivå, under 0,01 MΩ Hvis normal akselspenning er over ant. MVA pr pol (i Volt) og måles til 0, dvs de generatorer som har polpartall som er delelig med antall statordeleskjøter |
Klining | Sjekker oljekvaliteten hvis
temperaturøkning Vil finne sot i oljeprøven Kar. 3: Hvis normal akselspenning < 2 V kan man vente opptil 1000 Ah med tiltak. |
| S5 Hvittmetallet slipper | Temperatur 5-10 K over normal
driftstemp. Med trykkoljeavlastning: Rotor lar seg ikke rotere for hånd |
Temperatur 10-15 K over normal
driftstemp. Lagermetall i olje |
Klining | Sjekker oljekvaliteten hvis temperaturøkning -> kan finne lagermetall (kar. 4) | |
| S6 Sviktende segmentunderlag | Gjelder svært få maskiner i Norge | ||||
| S7 Oljesøl | Oljedamp | Oljelekkasje | Alvorlig HMS-problem | Dette er ikke skadelig for maskinen, men HMS-probl. |
| Skadetyper | Karakter 2 | Karakter 3 | Karakter 4 | Karakter 5 | Kommentarer |
|---|---|---|---|---|---|
| S1 Skjevtrekk pga rotorjord | R1 > 1 MΩ M1: Megging |
R1 > 0,1 MΩ | R1 < 0,1 MΩ Jordfeilvern må være aktivt for videre drift |
Klining | Se polspole S4 |
| Nedsatt isolasjons-motstand pga tilsmussing | R1 > 1 MΩ M1: Megging |
Jordfeil | |||
| S2 Vibrasjoner | 100-200 my | 200-400 my | > 400 my Styrelager løsnet i bakkant |
Klining | Referert lagerklaring på 400-600
my Mulighet for kritisk turtall dersom krysset ikke er avstivet radielt mot fundament |
| S3 Deformerte dubber i bakkant av lagersegment | Stor orbit (avdekkes ved vibrasjonsovervåking) | Uakseptabel stor orbit (avdekkes ved
vibrasjonsovervåking) Orbit > normal lagerklaring |
Deformerte dubber gir klining ved skjevtrekk eller tilsvarende | ||
| S4 Feil oppretting / setninger | Se bærelager | ||||
| S5 Dårlig kjøling | Se bærelager | ||||
| S6 Dårlig oljekvalitet | Se bærelager | ||||
| S7 Hvittmetallet slipper | Se bærelager | ||||
| S8 Oljesøl | Oljedamp | Oljelekkasje | Alvorlig HMS- problem | Dette er ikke skadelig for maskinen, men HMS-probl. |
4.2 Temperaturmålinger
Temperaturkontrollen av lagre er normalt basert på motstandselementer og fjern- eller visertermometre med signalkontakter. På enkelte mindre kritiske punkter kan det også forekomme stav- eller visertermometre uten signalkontakter.
Nøyaktigheten til termometrene kan ofte være noe dårligere enn for motstandselementene. Avhengig av instrumenttype, kompenseringsanordning, lengde på kapillarrør etc vil fjerntermometrene påvirkes mer eller mindre av lufttemperaturen i generatoren. Det er derfor ikke uvanlig at disse instrumentene viser noe forskjellig.
Når måleresultatene skal vurderes, er det viktig at resultatene av målingene alltid sammenlignes med målinger gjort under tilsvarende forhold på samme målested. Da lagertemperaturen kan variere med generatorens belastning, er det av betydning at denne også noteres ved temperaturavlesningene. Av samme grunn er det viktig at man registrerer de normale lagertemperaturene ved forskjellige lastforhold. Helst skal temperaturene registreres ved stabile driftsforhold. Dette betyr som oftest at aggregatet bør ha gått med konstant last og kjølevannstemperatur i over 4 timer.
Det er likeledes av betydning å være klar over viktigheten av den enkelte måling, og dermed eventuelle avvik i disse. Den overordnede måleverdien i et hvert lager er temperaturen i selve segmentet eller skålen, dernest oljetemperaturen, og som den minst kritiske verdien har man temperaturen på kjølevannet. Avvik i olje- og kjølevannstemperaturer indikerer at en feilutvikling kan være på gang, men det er først når dette gir seg utslag i større temperaturøkninger i segment/skål at situasjonen er kritisk.
4.2.1 Absolutte temperaturer
Ved bruk av de etterfølgende tabellene er det viktig å huske at de angitte verdiene er avvik/forandring fra normalverdien for det aktuelle lageret. Karakter 2 er ment å ivareta de normale temperaturvariasjoner i lageret som skyldes lastforandringer etc. Disse tallverdiene er å betrakte som veiledende, og må derfor tilpasses det som er normalt for den enkelte generator. Vanligvis innstilles signal for høy temperatur 5 °C, og utkopling 10 °C, over lagerets normale driftstemperatur.
| Karakter | Kriterier for karaktersetting |
|---|---|
| 1 | Ingen avvik/forandringer (≤ 1 °C) |
| 2 | Temperaturforandring 1 - 3 °C |
| 3 | Signal høy temperatur eller temperaturforandring 3 - 10 °C |
| 4 | Utkopling pga overtemperatur eller
temperaturforandring ≥ 10 °C Lagerets garantitemperatur overskredet |
| Karakter | Kriterier for karaktersetting |
|---|---|
| 1 | Ingen avvik/forandringer (≤ 1 °C) |
| 2 | Temperaturforandring 1 - 2 °C |
| 3 | Signal høy temperatur eller temperaturforandring 2 - 5 °C |
| 4 | Utkopling pga overtemperatur eller temperaturforandring 5 - 10 °C |
4.2.2 Temperaturdifferanser
Ved bruk av de etterfølgende tabellene er det viktig å huske at de angitte verdiene er avvik/forandring fra normalverdien for det aktuelle lageret. Karakter 2 er ment å ivareta de normale temperaturvariasjoner i lageret som skyldes lastforandringer etc. Disse tallverdiene er å betrakte som veiledende, og må derfor tilpasses det som er normalt for den enkelte generator.
| Karakter | Kriterier for karaktersetting |
|---|---|
| 1 | Ingen avvik/forandringer (≤ 1 °C) |
| 2 | Forandring av temperaturdifferanse 1 - 2 °C |
| 3 | Forandring av temperaturdifferanse 2 - 5 °C |
| 4 | Forandring av temperaturdifferanse > 5 °C |
| Karakter | Kriterier for karaktersetting |
|---|---|
| 1 | Ingen avvik/forandringer (≤ 1 °C) |
| 2 | Forandring av temperaturdifferanse 1 - 3 °C |
| 3 | Forandring av temperaturdifferanse 3 - 5 °C |
| 4 | Forandring av temperaturdifferanse > 5 °C |
4.3 Sirkulasjons- og mengdemålinger
Ved bruk av de etterfølgende tabellene er det viktig å huske at de angitte verdiene er avvik/forandring fra normalverdien for det aktuelle lageret. Ved fastleggelse av grenseverdier for sirkulasjon/mengde kjølevann er det tatt hensyn til at repeterbarheten for det enkelte instrument er langt bedre enn den oppgitte målenøyaktighet på ± 10 %.
| Karakter | Kriterier for karaktersetting |
|---|---|
| 1 | Ingen avvik/forandringer |
| 2 | Avvik mindre enn 10 % |
| 3 | Avvik mindre enn 20 % Reservepumpe starter |
| 4 | Avvik større enn 20 % Utkopling/startblokkering pga manglende oljesirkulasjon |
| Karakter | Kriterier for karaktersetting |
|---|---|
| 1 | Ingen avvik/forandringer |
| 2 | Avvik mindre enn 20 % |
| 3 | Avvik mindre enn 50 % |
| 4 | Avvik større enn 50 % Utkopling/startblokkering pga manglende kjølevann |
4.4 Trykkmålinger
Bortsett fra trykkoljeavlastningsutstyret, har lageret sjelden instrumentering for måling av oljetrykk. Unntak finnes i eldre anlegg hvor manometre kan være benyttet i smøreoljesystemer for innkopling av reservepumpe i stedet for pressostater.
| Karakter | Kriterier for karaktersetting |
|---|---|
| 1 | Ingen avvik/forandringer |
| 2 | Avvik mindre enn 10 % |
| 3 | Avvik mindre enn 20 % Reservepumpe starter ved start/stopp av aggregat |
| 4 | Avvik større enn 20 % Startblokkering pga manglende oljetrykk |
| Karakter | Kriterier for karaktersetting |
|---|---|
| 1 | Ingen avvik/forandringer |
| 2 | Avvik mindre enn 5 % |
| 3 | Avvik mindre enn 10 % Reservepumpe starter |
| 4 | Avvik større enn 10 % Utkopling/startblokkering pga manglende oljesirkulasjon |
4.5 Nivåmåling
Systematisk måling av oljenivå er viktig da dette kan avsløre lekkasjer av olje og vann. Oljenivå er avhengig av temperatur og driftstilstand. Dette må derfor noteres ved en slik måling. Nivå i eventuelle overflomstanker og oppsamlingsinnretninger bør også registreres.
| Karakter | Kriterier for karaktersetting |
|---|---|
| 1 | Ingen avvik/forandringer |
| 2 | Mindre avvik/ubetydelige forandringer |
| 3 | Etterfylling av olje nødvendig Signal lav oljestand, nivåreduksjon ≥ 10 mm |
| 4 | Hyppige eller store etterfyllinger
av olje Utkopling på grunn av lav oljestand, nivåreduksjon ≥ 20 mm Signal eller utkopling på grunn av høy oljestand, nivåøkning ≥ 10 mm |
| Karakter | Kriterier for karaktersetting |
|---|---|
| 1 | Ingen avvik/forandringer |
| 2 | Mindre avvik/ubetydelige forandringer |
| 3 | Signal høy eller lav oljestand, nivåforandring ≥ 10 mm |
| 4 | Utkopling på grunn av høy eller lav oljestand, nivåforandring ≥ 20 mm |
| Karakter | Kriterier for karaktersetting |
|---|---|
| 1 | Ingen avvik/forandringer |
| 2 | Mindre avvik/ubetydelige forandringer |
| 3 | Etterfylling av olje nødvendig Signal lav oljestand, nivåreduksjon ≥ 10 mm |
| 4 | Hyppige eller store etterfyllinger
av olje Utkopling på grunn av lav oljestand, nivåreduksjon ≥ 20 mm Signal eller utkopling på grunn av høy oljestand, nivåøkning ≥ 10 mm |
4.6 Elektriske målinger
For lagrenes vedkommende er dette begrenset til kontroll av aksel-/lagerspenningen og motstanden over lagerisolasjonen.
Aksel- og lagerspenning leses av ved den instrumentering som er levert med generatoren. Da denne varierer sterkt fra generator til generator, og for den enkelte generator med belastningen, er det ikke mulig å angi konkrete måleverdier. Målinger som sammenlignes må referere seg til identiske driftstilstander.
Lagerets isolasjonsnivå skal være innenfor de toleranser leverandøren krever. Generelt kan en verdi bedre enn 1 MΩ anses som tilfredsstillende. Meggingen foretas med 500/650 volts megger i minimum 1 minutt.
| Karakter | Kriterier for karaktersetting |
|---|---|
| 1 | Ingen avvik/forandringer |
| 2 | Mindre avvik/ubetydelige forandringer |
| 3 | Større spenning over oljefilm enn
isolasjon Redusert akselspenning |
| 4 | Akselstrømsvernet løser ut Ingen spenning over isolasjon Ingen eller sterkt redusert akselspenning |
Ved alarm/utkopling fra akselstrømsvernet eller registrering av lav akselspenning må supplerende måling i form av megging av lagerisolasjonen foretas.
| Karakter | Kriterier for karaktersetting |
|---|---|
| 1 | Ingen avvik/forandringer |
| 2 | Isolasjon bedre enn 1 MΩ |
| 3 | - |
| 4 | Lavt isolasjonsnivå, under 1 MΩ |
4.7 Vibrasjonsmålinger
Dette kapitlet dekker vern basert på hastighetsgivere/akselerometere for overvåkning av vibrasjonsnivå i stasjonære deler som kryss og |lagerbukker. Vern basert på berøringsfrie avstandsgivere er beskrevet i Akselvibrasjoner, og blir derfor ikke nærmere behandlet her.
| Karakter | Kriterier for karaktersetting |
|---|---|
| 1 | Ingen avvik/forandringer |
| 2 | Avvik fra normalnivå < 0,5 mm/s
RMS Absolutt vibrasjonsnivå < 1,8 mm/s RMS |
| 3 | Signal høyt vibrasjonsnivå Avvik fra normalnivå 0,5 - 1,5 mm/s RMS Absolutt vibrasjonsnivå 1,8 - 4,5 mm/s RMS |
| 4 | Aggregat koples ut av
vibrasjonsvern Avvik fra normalnivå > 1,5 mm/s RMS Absolutt vibrasjonsnivå > 4,5 mm/s RMS |
Hvilket vibrasjonsnivå vernet innstilles på vil variere avhengig av generatortype, størrelse og nominelt turtall. De oppførte verdiene er å betrakte som veiledende, og må derfor tilpasses det som er normalt for den enkelte generator under hensyntagen til lastvariasjoner etc. Målinger som sammenlignes må alltid referere seg til identiske driftstilstander.
En fullstendig frekvensanalyse og måling med og uten spenning og ved ulike lastforhold gir ofte god informasjon om årsaken til endringer i vibrasjonsnivået.
4.8 Visuell inspeksjon
For å kunne utføre en skikkelig inspeksjon kreves det at aggregatet står stille, og til dels at nødvendig demontasje er foretatt. Grovt sett kan visuell inspeksjon deles i tre separate områder.
For dokumentasjon av resultatene, og som en sjekkliste over definerte kontrollpunkter, benyttes måleskjemaer hver gang den visuelle inspeksjonen gjennomføres. På denne måten blir det mulig å studere hvordan tilstanden utvikler seg over tid.
4.8.1 Visuell inspeksjon av lagerhus/lagerbukk og tilkoplinger til disse
Dette vil under normale omstendigheter begrense seg til akseltetningene, lagerhusenes utside med tilkoplede rørledninger, kabelgjennomføringer etc. Gjennom denne inspeksjonen kan man oppdage unormal slitasje, oljelekkasjer, unormale deformasjoner og elementer som har forskjøvet seg eller løsnet. Det er spesielt viktig å legge merke til eventuelle endringer i tilstanden.
Følgende kontrollpunkt inngår i den visuelle inspeksjonen:
Tegn til oljelekkasje
Tegn til vannlekkasje
Tegn til ytre skader
Løse lagerinnfesting
Skade på eventuell lagerisolasjon
Tabell 53: Lagerhus/lagerbukk - Visuell inspeksjon Karakter Kriterier for karaktersetting 1 Ingen avvik/forandringer 2 Ubetydelig oljedamp, svetting etc 3 Olje- og vannlekkasjer 4 Defekt lagerisolasjon
Skader eller avvik i lagerinnfesting
Karakterene 2 og 3 er vanskelige å skille fra hverandre. Hvis det må etterfylles olje, eller det drypper olje eller vann ned på andre deler av generatoren, bør normalt karakter 3 benyttes.
4.8.2 Visuell inspeksjon av oljekjøler- og trykkoljearrangement
Gjennom denne inspeksjonen kan man oppdage lekkasjer i rør, ventiler og kjølere. Videre om det er unormal støy fra pumper, skader på instrumenter etc. Det er viktig at eventuelle endringer i tilstanden noteres.
Følgende kontrollpunkt inngår i den visuelle inspeksjonen:
Synlige lekkasjer
Synlige ytre skader
Unormal støy fra pumper
Filterindikatorer/filtre kontrolleres
Isolerte koplinger og rørforbindelser
Instrumentering undersøkes for skader
Tabell 54: Oljekjøler- og trykkoljearrangement - Visuell inspeksjon Karakter Kriterier for karaktersetting 1 Ingen avvik/forandringer 2 Oljesvetting etc 3 Olje- og vannlekkasjer
Instrumenter ute av funksjon, men reserve eller alternativ overvåkning er tilgjengelig eller innkoplet
Synlige skader på isolerte forbindelser
Øket støynivå fra pumper
Betydelig øking av nivå i overflomstank4 Store olje- eller vannlekkasjer
Vesentlig instrumentering ute av funksjon
Defekt isolasjon i isolerte forbindelser
Kraftig øket støynivå fra pumper
Defekte ventiler
Tette filtre
Karakterene 2, 3, og til dels 4, kan være vanskelige å skille fra hverandre. Hvis det må etterfylles olje, eller det drypper olje eller vann ned på andre deler av anlegget, bør normalt karakter 3 benyttes. Er man i tvil om karakter 3 eller 4 skal benyttes, bør man normalt velge karakter 4. Det vil som regel være langt rimeligere, og ha langt mindre driftsmessige konsekvenser, å foreta en øyeblikkelig utbedring fremfor å kjøre til en utkopling eller et lagerhavari inntreffer.
4.8.3 Visuell inspeksjon av indre deler i lageret
Inspeksjon av lagerets indre deler som løpering, segmenter, opplagringspunkter etc krever demontasje av lageret, noe som kun gjøres når det er klare indikasjoner på at det er alvorlige feil med lageret, eller fordi annen revisjon krever det. Gjennom en visuell inspeksjon oppdages passrust, slitasje, oljelekkasjer, eventuelle deformasjoner og løse deler kunne observeres. Denne inspeksjonen bør alltid utføres av en person med grundig kjennskap til hvordan komponenten skal se ut. Karakteristisk for denne situasjonen er forøvrig at når lageret først er åpnet, anbefales det på det sterkeste å rette opp de avvik som oppdages før aggregatet igjen settes i drift. Derfor bør karakteren være 1 når arbeidet er ferdig.
Følgende kontrollpunkt inngår i den visuelle inspeksjonen:
Skader på lagerflater
Skader på tetninger
Skader på lagerisolasjon
Tegn til korrosjon
Skader på indre kjøler
Tegn til passrust
Mengden av avsetninger, bunnfall etc
Synlige skader på instrumenter og instrumentkabler
Skader på trykkoljeavlastningens rør/slanger etc
Synlige skader på andre deler
Tabell 55: Indre deler i lageret - Visuell inspeksjon Karakter Kriterier for karaktersetting 1 Ingen avvik/forandringer 2 - 3 - 4 Ethvert avvik er å betrakte som en kritisk tilstand som må utbedres før lageret igjen monteres og driften gjenopptas.
Kontroll av lagerets indre deler som løpering, segmenter, opplagringspunkter etc krever demontasje av lageret. Ved denne kontrollen kan man oppdage passrust, slitasje, eventuelle deformasjoner og løse deler. Det er derfor viktig at dette arbeidet utføres av en person med grundig kjennskap til hvordan de enkelte komponenter i lageret skal se ut. Når lageret først er åpnet, anbefales det på det sterkeste å rette opp de avvik som oppdages før aggregatet igjen settes i drift. Derfor bør karakteren være 1 når arbeidet er ferdig.
4.9 Instrumentkontroll
Kontroll av instrumentering og vern tilkoplet denne kontrolleres årlig eller ved mistanke om feil.
| Karakter | Kriterier for karaktersetting |
|---|---|
| 1 | Ingen avvik/forandringer |
| 2 | Avvik < 2,5 % Avvik mellom motstandselementer og termometre < 3 °C |
| 3 | Avvik < 5 % Avvik mellom motstandselementer og termometre < 6 °C |
| 4 | Avvik > 5 % Signalkontakter virker ikke Vern tilkoplet instrument virker ikke Avvik mellom motstandselementer og termometre > 6 °C |
Ved mistanke om feil på enkeltinstrumenter for temperaturkontrollen kan følgende kontrollmålinger være aktuelle:
- Termometre: Demonter føleren fra instrumentlommen. Stikk føleren og et kontrolltermometer ned i en passende beholder fylt med olje eller vann, og kontroller termometerets visning mot kontrolltermometeret.
- Motstandselementer: Feil i motstandselementene vil som regel registreres ved at instrumentutslaget går til max. eller min.verdi på skalaen, eventuelt helt utenfor skalaverdiene.
Kontroll av selve elementet utføres ved å demonter dette fra instrumentlommen. Stikk elementet og et kontrolltermometer ned i en passende beholder fylt med olje eller vann, og kontroller elementets motstandsverdi. Korresponderende temperatur finnes i Tabell 57, og sammenlignes med kontrolltermometeret.
| Temp. C | 0 | 1 | 2 | 3 | 4 | 5 | 6 | 7 | 8 | 9 |
|---|---|---|---|---|---|---|---|---|---|---|
| 0 | 100,00 | 100,39 | 100,78 | 101,17 | 101,56 | 101,95 | 102,34 | 102,73 | 103,12 | 103,51 |
| 10 | 103,90 | 104,29 | 104,68 | 105,07 | 105,46 | 105,85 | 106,24 | 106,63 | 107,02 | 107,40 |
| 20 | 107,79 | 108,18 | 108,57 | 108,96 | 109,35 | 109,73 | 110,12 | 110,51 | 110,90 | 111,28 |
| 30 | 111,67 | 112,06 | 112,45 | 112,83 | 113,22 | 113,61 | 113,99 | 114,38 | 114,77 | 115,15 |
| 40 | 115,54 | 115,93 | 116,31 | 116,70 | 117,08 | 117,47 | 117,85 | 118,24 | 118,62 | 119,01 |
| 50 | 119,40 | 119,78 | 120,16 | 120,55 | 120,93 | 121,32 | 121,70 | 122,09 | 122,47 | 122,86 |
| 60 | 123,24 | 123,62 | 124,01 | 124,39 | 124,77 | 125,16 | 125,54 | 125,92 | 126,31 | 126,70 |
| 70 | 127,07 | 127,45 | 127,84 | 128,22 | 128,60 | 128,98 | 129,37 | 129,75 | 130,13 | 130,51 |
| 80 | 130,89 | 131,27 | 131,66 | 132,04 | 132,42 | 132,80 | 133,18 | 133,56 | 133,94 | 134,32 |
| 90 | 134,70 | 135,08 | 135,46 | 135,84 | 136,22 | 136,60 | 136,98 | 137,36 | 137,41 | 138,12 |
| 100 | 138,50 |
Verdier i henhold til DIN 43760.
Tillatt avvik: 0,1 Ω / 0,3 C ved 100,0 Ω / 0 C.
0,2 Ω / 0,5 C ved 138,5 Ω /100 C.
4.10 Funksjonstester
For å sikre at reserveutstyr som f.eks. pumper og deres innkoplingsautomatikk alltid er tilgjengelig, bør disse funksjonsprøves minst en gang pr år.
Ved funksjonstest er det viktig at man ikke bare tester reservepumpen ved å starte denne ved hjelp av auto/manuell-venderen, men fremprovoserer en test av hele startautomatikken. Dette kan f.eks. gjøres ved å utløse hovedpumpens motorvern under drift.
| Karakter | Kriterier for karaktersetting. |
|---|---|
| 1 | Ingen avvik/forandringer |
| 2 | Hovedpumpe trykk/mengde avviker < 5 % |
| 3 | Reservepumpe starter, trykk/mengde avviker < 5 % |
| 4 | Reservepumpe starter, men
trykk/mengde avviker > 5% Reservepumpe starter ikke |
| Karakter | Kriterier for karaktersetting. |
|---|---|
| 1 | Ingen avvik/forandringer |
| 2 | Hovedpumpe trykk avviker < 10 % |
| 3 | Reservepumpe starter, trykk avviker < 10 % |
| 4 | Reservepumpe starter, men trykk
avviker > 10% Reservepumpe starter ikke |
4.11 Mekaniske kontroller
For at et lager skal fungere, må klaringer og opprettinger være tilfredsstillende. Målingene utføres ved stillstand, Måleresultatene skal alltid sammenlignes med tidligere målinger og de opprinnelige klaringer. Fabrikanten har som regel oppgitt toleranseområde.
4.11.1 Kontroll av klaring mellom aksel og labyrintring
Det eneste som kan kontrolleres uten demontering er klaringene i de ytre labyrintringene i lagrenes tetninger. Ut over dette foretas derfor disse kontrollene kun ved klare indikasjoner på at en feil foreligger.
| Karakter | Kriterier for karaktersetting |
|---|---|
| 1 | Ingen avvik/forandringer |
| 2 | Klaring lik lagerklaringen |
| 3 | Økning av oljesøl |
| 4 | Klaring overskrider lagerklaringen |
For vertikalakslede aggregater er det normalt at akselen legger seg over mot en side ved stopp. Dette må det tas hensyn til ved målingene.
Ovenstående er basert på berøringsløse, metalliske tetninger. Ved leppetetninger, filtringer etc vil kritisk verdi inntreffe når det kan registreres klaring mellom aksel og tetningsring.
4.11.2 Kontroll av lagerklaring
Måling av klaringer mellom aksel og styrelagerskåler, og måling av klaringer mellom thrustflatene i horisontallagre, krever demontering, og foretas derfor kun om klare indikasjoner på feil foreligger.
For vertikalakslede aggregater er det normalt at akselen legger seg over mot en side ved stopp. Dette må det tas hensyn til ved målingene.
Alt annet enn ubetydelige avvik bør korrigeres før driften gjenopptas.
| Karakter | Kriterier for karaktersetting |
|---|---|
| 1 | Ingen avvik/forandringer |
| 2 | Lagerklaring innenfor fabrikantens spesifikasjoner |
| 3 | - |
| 4 | Lagerklaring utenfor fabrikantens spesifikasjoner |
4.11.3 Kontroll av akselstrengens oppretting
Dette foretas normalt i forbindelse med større revisjonsarbeider eller om klare indikasjoner på feil foreligger. Det kontrolleres at akselstrengens retthet og vatring er innenfor leverandørens toleranser. Til opprettingskontroll hører også måling og kontroll av segmentbelastningen i bærelagre som hviler på pivoter eller kompresjonsspindler. Disse kontrollene bør ubetinget utføres av personell med grundig kjennskap til hvordan arbeidet utføres og eventuelle avvik kan korrigeres. Ofte kan det være nødvendig med personell også fra turbinleverandøren. Karakteristisk for denne situasjonen er forøvrig at når kontroll-målingene først foretas anbefales det på det sterkeste å rette opp de avvik som oppdages før aggregatet igjen settes i drift. Derfor bør karakteren være 1 når arbeidet er ferdig.
Dette arbeidet bør ubetinget utføres av personell med grundig kunnskap om hvordan arbeidet utføres og hvordan eventuelle avvik skal korrigeres. Ofte kan det være nødvendig med personell også fra turbinleverandøren.
| Karakter | Kriterier for karaktersetting |
|---|---|
| 1 | Ingen avvik/forandringer |
| 2 | Akselstrengens retthet og vatring er
tilfredsstillende (< 1/100 mm pr meter) Alle verdier ligger innenfor leverandørens spesifikasjoner Segmentbelastning er innenfor leverandørens spesifikasjoner |
| 3 | - |
| 4 | Akselstrengens retthet og vatring er
ikke tilfredsstillende En eller flere av måleverdiene avviker fra leverandørens spesifikasjoner Segmentbelastning avviker fra leverandørens spesifikasjoner |
Det kontrolleres at akselstrengens retthet og vatring er innenfor leverandørens toleranser. Til opprettingskontroll hører også måling og kontroll av segmentbelastningen i bærelagre som hviler på pivoter eller kompresjonsspindler.
Karakteristisk for denne situasjonen er at når kontrollmålingene først foretas, anbefales det på det sterkeste å rette opp de avvik som oppdages før aggregatet igjen settes i drift.
4.12 Andre målinger og kontroller
Dette kapitlet behandler målinger og kontroller som ikke naturlig hører inn under de tidligere kapitlene.
4.12.1 Oljeprøve
Oljeprøver bør tas rutinemessig minst en gang pr år. Forøvrig tas prøver ved fargeforandring på oljen, unormal skumming, vond lukt (NB: Bakterieangrep!) eller ved mistanke om at en skade er under utvikling. Dette er nærmere spesifisert i de enkelte tabellene i kapitlet om skader.
| Karakter | Kriterier for karaktersetting |
|---|---|
| 1 | Ingen avvik/forandringer |
| 2 | Mindre avvik/ubetydelige forandringer |
| 3 | Oljeprøven inneholder mindre mengder
vann eller fremmede partikler Ingen spesielle tegn til kjemisk eller termisk nedbrytning Ingen tegn angrep fra mikrorganismer (bakterier og sopp) Forandring i farge |
| 4 | Oljeprøven inneholder større mengder
vann eller fremmede partikler Oljeprøven inneholder partikler av lagermetall Klare tegn til kjemisk eller termisk nedbrytning Klare tegn på angrep av mikrorganismer Forandring i viskositet |
4.12.2 Trykk i luftkammer og lagerhus
Målingene er aktuelle på generatorer med sperreluftsystemer tilkoplet luftkamrene. Slike generatorer har målestusser på kamrene for tilkopling av tynne gummislanger, og målingene utføres med et U-rørs manometer. Det er viktig at måling og innregulering utføres i normal driftstillstand, da åpne luker, dører etc kan forandre trykkforholdene kraftig.
| Karakter | Kriterier for karaktersetting |
|---|---|
| 1 | Ingen avvik/forandringer |
| 2 | Trykk i lagerhus ≤ 3 mmVS Oljekondensatorer fete på utsiden |
| 3 | Trykk i lagerhus 3 - 6 mmVS Svak oljelukt i området ved oljekondensatorene Tendenser til tilgrising av kalde steder Noe oljetåke kan observeres fra kondensatorene |
| 4 | Trykk i lagerhus ≥ 6 mmVS Kraftig oljelukt i stasjonen Tilgrising av utstyr og stasjon Kraftig utstrømning av oljetåke fra kondensatorene |
Det har variert en del hvordan luft ut/inn har vært tilknyttet luftkamre og lagerhus. Systemet som er beskrevet i Kapittel 2.6 har vist seg å være det som fungerer best på et flertall generatorer.
Det er meget vanskelig å sette noen eksakte grenseverdier for trykket i luftkamrene. Erfaring har vist at verdier som gir meget godt resultat i en generator overhodet ikke fungerer i en annen. De angitte verdier må derfor betraktes som veiledende.
Generelt sett oppnås det beste resultatet når reguleringen er slik at trykket i lagerhuset er 0 mmVS med et trykk i de ytre kamrene på ca 5 - 10 mmVS. Trykket i lagerhuset bør forøvrig aldri overstige ca 3 mmVS. Høyere trykk her medfører som regel en relativt stor luftgjennomstrømning i lagerhuset som tar med mye oljetåke ut gjennom oljekondensatorene. Som referansepunkt for målingene benyttes området rett utenfor de respektive luftkamrene.
I tilstandskontrollskjema Luftkammer trykkmålinger er disse punktene merket “X” og “Y” for kombinert bære-/styrelager, og “Z” og “W” for separat styrelager. Lagerhusene refereres alltid til samme målepunkt som kamrene over lageret, dvs henholdsvis punktene “X” og “Z”.
4.12.2.1 Kontroll av lagermetallet
Har man mistanke om alvorlige bindefeil, kan en kontroll av segmentene/lagerskålen være aktuelt. Visuell inspeksjon vil avsløre porer i overflaten og eventuelle større sprekker i randsonene. Ultralydkontroll vil avsløre porer i metallet og bindefeil mellom lagermetallet og segmentet/lagerskålen.
Ultralyd brukt for å påvise porer og bindefeil er en metode som gir umiddelbar registrering av forekommende feil, og feilens størrelse og posisjon kan fastlegges med stor nøyaktighet. Men man skal være klar over at metoden er krevende. Det må benyttes riktig lydhode, utstyret må være riktig kalibrert, og kontrollen må utføres av operatør med nødvendig opplæring og erfaring for at resultatene skal bli pålitelige.
I eldre lagerutførelser var bindingen ofte i stor grad basert på maskinerte svalehalespor i segment/skål. Ukritisk bruk av ultralyd og dagens kriterier for tillatte bindefeil på disse lagrene vil kunne resultere i unødvendig vraking og omstøpinger. Typiske eksempler på dette er eldre lagerskåler i støpejern.
Porer i lagermetallet og bindefeil mellom lagermetall og segment/skål vil i noen grad alltid forekomme. Alle leverandører har sine kriterier for størrelsen av enkeltfeil, hvor i segmentet feilen finnes, totalt antall/størrelse av feil etc. Disse kriteriene vil variere noe fra leverandør til leverandør, de vil være avhengig av lagertype, hvor hardt belastet lageret er etc. Normalt vil også leverandørenes kriterier for godkjennelse av et nytt segment/skål være strengere enn det som er nødvendig for sikker drift av vedkommende lagertype.
Av ovennevnte årsaker er det meget vanskelig å gi noen entydige kriterier for hva som er tillatelige bindefeil, og hva som ikke er det. Det anbefales derfor å ta kontakt med leverandøren av det enkelte lager når ultralydkontroll er aktuelt. På den måten sikrer man seg at godkjennelseskriteriene man benytter er de korrekte for det aktuelle lager.
5 Måleprogram
For lager er det valgt å definere to måleprogrammer:
Tabell 65 viser et veiledende måleprogram som skal utføres rutinemessig ved start og stopp av aggregatet, og er således hendelsesbestemt.
Tabell 66 viser et veiledende måleprogram som skal utføres med bestemte intervaller, og er således tidsbestemt.
Tabell 65: Lager - Måleprogram for start/stopp Intervall Måling/kontroll Handling ved karakter 2, 3, 4 Anm. Ved start Automatisk løft
Trykkoljeavlastning
Oljesirkulasjon
Kjølevann på
Temperaturutviklingen i alle lagreFinn årsak, rett feil
Finn årsak, rett feil
Finn årsak, rett feil
Finn årsak, rett feil
1
2
3,7Ved stopp Bremsetid
Trykkoljeavlastning
Kjølevann av
KrypingFinn årsak, rett feil
Finn årsak, rett feil
Finn årsak, rett feil
Finn årsak, rett feil4
5
6
Anm. 1: Hvis kun hovedpumpe kan utbedring eventuelt utsettes til neste stopp.
Anm. 2: Kontroller kjølevannstrykk inn og eventuelle automatiske stenge- og reguleringsventiler. Hvis start avbrytes pga manglende kjølevann, men lykkes ved andre/tredje forsøk er årsaken sannsynligvis at måleblende/-membran i sirkulasjonsmelder er tilgrodd eller blokkert av partikler.
Anm. 3: Temperaturutviklingen i lagrene skal alltid overvåkes etter start, da det er i denne fasen de fleste lagerhavarier pga skjæring finner sted. Rivninger som måtte ha oppstått ved stopp vil i mange tilfeller ikke kunne registreres før ved neste start.
Anm. 4: Lang bremsetid medfører unødig stor lagerslitasje og økt risiko for lagerhavari. Spesielt gjelder dette lagre uten trykkoljeavlastning. En forlengelse av bremsetiden betyr forlenget drift med turtall under lagerets overgangsturtall, noe som medfører økning i lagerslitasjen og økt avaririsiko.
Anm. 5: Kontroller eventuelle automatiske stenge- og reguleringsventiler. Hvis sirkulasjonsmelder viser “kjølevann på” etter at dette er avstengt, er årsaken sannsynligvis at måleblende/membran i sirkulasjonsmelder er tilgrodd eller blokkert av partikler.
Anm. 6: Av hensyn til lagrene er det meget viktig at generatoren ikke kryper ved stillstand, for eksempel på grunn av lekkasje i ledeapparat eller kuleventil. Kryping vil alltid foregå med så lav hastighet at lagerflatene vil ha ren metallisk kontakt, og derav meget høy risiko for rivninger og påfølgende lagerhavari.
| Intervall | Måling/kontroll | Handling ved karakter 2, 3, 4 | Anm. |
|---|---|---|---|
| Ukentlig / månedlig drifts-inspeksjon | Temperatur bærelager Temperatur styrelagere Generatorbelastning Temperatur varm/kald smøreolje Temperatur varmt/kaldt kjølevann Oljenivå Oljesirkulasjon/mengde Vannsirkulasjon/mengde Lagerspenning/akselstrøm Vibrasjonsnivå |
Ingen dersom forandring i lager
temperatur mindre enn 3 grader ved samtidig forandring i
generatorens belastning Ved avvik i disse temperaturer gjennomføres program for fastleggelse av konkret årsak Hvis årsak til avvik ikke funnet etter gjennomføring av program må vurderes om lageret skal åpnes for visuell inspeksjon |
7,8 9 9,10 11 12 13 14 15 |
| Årlig | Avles alle instrumenter Funksjonstest reservepumpe for oljesirkulasjon Funksjonstest reservepumpe for trykkoljeavlastning Kontroller indikatorer på alle filtre Oljeprøve/analyse Instrumentkontroll Funksjonstest alt utstyr Kontroller lagerhus, gjennom- føringer, rørledninger, sirk.- meldere, pumper etc for lekkasjer. |
Finn årsak, rett feil Finn årsak, rett feil Rengjør/skift filterinnsats Rens/skift oljen. Finn årsak til avvik Defekte instrumenter byttes. Finn årsak, alle feil rettes før driften gjenopptas. Eventuelle lekkasjer utbedres før driften gjenopptas. |
16 17 17 |
| Ca 15 år | Hovedinspeksjon | Lagre bør vurderes åpnet uavhengig av feilindikasjoner | 18 |
Anm. 7: Generelt bør plutselige temperaturforandringer, selv så små som 2-3 grader, følges nøye med gjentatte målinger de første timene. Dette fordi plutselige temperaturforandringer kan indikere rivninger i lagerflaten som raskt kan utvikle seg til et totalhavari.
Anm. 8: Forandring i lagertemperatur ved lastforandringer vil variere fra generator til generator avhengig av turbintype, spalter etc. Enkelte turbiner kan ha høyere tilleggslast ved delbelastning enn ved full last.
Anm. 9: Kontroller både absolutte temperaturer og temperaturdifferanser. Kontroller temperatur og mengde kjølevann.
Anm. 10: Kontroller både absolutte temperaturer og temperaturdifferanser. Reduser, eventuelt øk, vannmengde hvis lagertemperatur forandret med mer enn 3 °C på grunn av forandring i kjølevannstemperatur.
Anm. 11: Etterfyll eventuelt manglende olje. Lekkasje lokaliseres og utbedres. Ved stigende oljenivå kontrolleres om vann i oljen. Ta oljeprøve. Kjøler må om nødvendig trykkprøves.
Anm. 12: Kontroller temperaturstigning kald/varm smøreolje. Kontroller eventuelle pumper og filtre. Kontroller sirkulasjonsmelder. Kontroller temperatur og mengde kjølevann. Rengjør kjøler hvis nødvendig. Bruk rensemiddel og prosedyre som anbefalt av leverandør.
Anm. 13: Kontroller temperaturstigning kaldt/varmt kjølevann. Kontroller kjølevannstrykk og eventuelt kjølevannsfilter. Sirkulasjonsmelder kontrolleres. Rengjør eventuelt måleblende og membran i sirkulasjonsmelder. Rengjør kjøler hvis nødvendig. Bruk rensemiddel og prosedyre som anbefalt av leverandør.
Anm. 14: Stopp generatoren. Årsak finnes og feil rettes før generatoren igjen settes i normal drift. Rengjør all utvendig tilgjengelig isolasjon. Lagerisolasjon kontrolleres eventuelt med megger.
Anm. 15: Stopp generatoren. Årsak finnes og feil rettes før generatoren igjen settes i normal drift. Om nødvendig må generatoren stoppes inntil komplett vibrasjonsanalyse kan foretas.
Anm. 16: Hvis unormale avvik mellom viserinstrumenter og motstandselementer kontrolleres begge typer for feil. Defekte instrumenter skiftes ved passende anledning.
Anm. 17: Kontroller pressostater, kontaktmanometre, releer, kontaktorer, motorvern etc. Årsak finnes og feil rettes før generatoren igjen settes i normal drift.
Anm. 18: Ofte blir lagre åpnet og helt eller delvis demontert i tilknytning til annet arbeid på aggregatet. Det er da viktig at dette utnyttes til å foreta en grundig inspeksjon av lagerets enkelte komponenter. Eventuelle feil eller avvik fra “ny” tilstand bør da utbedres før aggregatet igjen settes i drift. Om slik åpning ikke har funnet sted innen angitt tid, bør åpning for inspeksjon vurderes.
6 Litteraturreferanser
| [1] | IEC 60034 Rotating electrical machines |
| [2] | IEC 60034 -7 Rotating electrical machines Classification of types of construction, mounting arrangements and terminal box position (IM Code) |
| [3] | IEC 60751 (DIN 43760) Industrial platinum resistance thermometer sensors |
| [4] | DIN 42950 |
| Innledning | |
| Skademekanismer | |
| Målemetoder |
7 Vedlegg
7.1 Flytdiagrammer med tolkningskriterier
Et generelt flytdiagram for vedlikeholdsprosessen er gitt i Flytdiagrammer med tolkningskriterier i Innledning.
7.1.1 V1.1 Generell filosofi for lagerdiagnose
Overordnet rutine for trendovervåking og feilsøking.


7.1.2 V1.3 Avvik mellom målepunkter

7.1.3 V1.4 Avvik i vibrasjonsnivå

7.1.4 V1.5 Avvik i akselspenning

7.1.5 V1.6 Akselstrøm

7.1.6 V1.7 Avvik i oljenivå


7.1.7 V1.8 Avvik i oljetemperatur

7.1.8 V1.9 Avvik i oljesirkulasjon

7.1.9 V1.10 Avvik i kjølevannssirkulasjon

7.1.10 V1.11 Funksjonstest

7.2 Tilstandskontrollskjemaer
Det er laget et eget Excel regneark for elektroniske registrering av Visuell inspeksjon