3 Skadetyper
3.2 Påkjenninger på statorviklingen
3.2.1 Eldre isolasjonssystemer 3.2.2 Termisk påkjenning 3.2.3 Elektrisk påkjenning, glimming 3.2.4 Mekanisk påkjenning 3.2.5 Fuktighet og tilsmussing3.3 Vikling
3.3.1 Svakheter i spolehodeisolasjonen 3.3.2 Svekket vindingsisolasjon 3.3.3 Svekket hovedisolasjon 3.3.4 Innvendig glimming (partielle utladninger) 3.3.5 Følgeskader på statorvikling forårsaket av løse deler og skader på statorblikk3.5 Potensialstyring
3.5.1 Glimming i faseskillene 3.5.2 Manglende elektrisk kontakt mellom hovedisolasjon og blikkpakke 3.5.3 Ødelagt eller skadet sporlakk 3.5.4 Ødelagt potensialstyring i overgang mellom spor og spolehode4 Målemetoder
4.2 Visuell inspeksjon
4.2.1 Visuell inspeksjon - Løse viklingselementer 4.2.2 Visuell inspeksjon - Glimming i faseskillene 4.2.3 Visuell inspeksjon - Svakheter i spolehodeisolasjonen 4.2.4 Visuell inspeksjon - Manglende elektrisk kontakt mellom hovedisolasjon og blikkpakke 4.2.5 Visuell inspeksjon - Dårlige viklingsforbindelser 4.2.6 Visuell inspeksjon - Ødelagt eller skadet sporlakk 4.2.7 Visuell inspeksjon - Ødelagt potensialstyring i overgang mellom spor og spolehode 4.2.8 Visuell inspeksjon - Tilsmussing og fuktighet 4.2.9 Visuell inspeksjon - Skader på statorblikk7 Vedlegg
7.1 Flytdiagrammer med tolkningskriterier
7.1.1 V1.1 Visuell inspeksjon 7.1.2 V1.2 Osonmåling 7.1.3 V1.3 Lavspent likespenningsmåling 7.1.4 V1.4 Tanδ-måling 7.1.5 V1.5 Første gangs PDA-måling 7.1.6 V1.6 Standard PDA-måling7.2 Tilstandskontrollskjemaer
7.2.1 VISUELL INSPEKSJON 7.2.2 KILEKONTROLL 7.2.3 OSONMÅLING 7.2.4 MEGGING 7.2.5 MÅLING AV LADE- OG UTLADESTRØMMER (1/2) 7.2.6 MÅLING AV LADE- OG UTLADESTRØMMER (2/2) 7.2.7 HØYSPENT LIKESPENNINGSMÅLING (1/3) 7.2.8 HØYSPENT LIKESPENNINGSMÅLING (2/3) 7.2.9 HØYSPENT LIKESPENNINGSMÅLING (3/3) 7.2.10 SPENNINGSPRØVING 7.2.11 VINDINGSPRØVE 7.2.12 DELLEDERKONTROLL – MEGGING 7.2.13 DELLEDERKONTROLL – MOTSTANDSMÅLING 7.2.14 MÅLING AV TAPSFAKTOR (1/2) 7.2.15 MÅLING AV TAPSFAKTOR (2/2) 7.2.16 DLA-MÅLING (1/2) 7.2.17 DLA-MÅLING (2/2) 7.2.18 PDA-MÅLINGHÅNDBOK - STATORVIKLING

1 Innledning
Tilstandskontroll av vannkraftverk - Statorvikling er delt inn i følgende kapitler:
Kapitlet gir en kort beskrivelse av den aktuelle enhetens oppbygging og virkemåte. Betraktninger og retningslinjer omkring statorviklinger gitt i denne håndboken gjelder i første rekke for moderne isolasjonssystemer. De er ikke uten videre gyldige for isolasjonssystemer som asfalt og schellack micafilm, men vil også her være til god nytte.
De skadetypene som er mest aktuelle for statorvikling er:
- svakheter i spolehodeisolasjonen
- svekket vindingsisolasjon
- svekket hovedisolasjon
- innvendig glimming (partielle utladninger)
- følgeskader på statorvikling forårsaket av skader på statorblikk
- løse viklingselementer
- løse sporkiler
- glimming i faseskillene
- manglende elektrisk kontakt mellom hovedisolasjon og blikkpakke
- ødelagt eller skadet sporlakk
- ødelagt potensialstyring i overgang mellom spor og spolehode
- dårlige viklingsforbindelser
- tilsmussing og fuktighet
En generell forklaring til innholdet i tabellene som beskriver de enkelte skadetypene (f.eks. Utsagnskraft) er gitt i kapitlet Skadetyper i Innledning.
De målemetodene som er mest aktuelle for statorvikling er:
- visuell inspeksjon av feltvikling
- visuell inspeksjon - løse viklingselementer
- visuell inspeksjon - glimming i faseskillene
- visuell inspeksjon - svakheter i spolehodeisolasjonen
- visuell inspeksjon - manglende elektrisk kontakt mellom hovedisolasjon og blikkpakke
- visuell inspeksjon - dårlige viklingsforbindelser
- visuell inspeksjon - ødelagt eller skadet sporlakk
- visuell inspeksjon - ødelagt potensialstyring i overgang mellom spor og spolehode
- visuell inspeksjon - tilsmussing og fuktighet
- visuell inspeksjon - skader på statorblikk
- kilekontroll
- osonmåling
- lavspent likespenningsmåling (megging, måling av lade-/utlade-strøm)
- høyspent likespenningsmåling
- spenningsprøve med vekselspenning
- spenningsprøve med likespenning
- vindingsprøve
- termografering
- kontroll av gjennomgående delledere
- uttak av prøvestaver
- måling av dielektrisk tapsfaktor, tanδ
- DLA (Dielectric Loss Analysis)-metoden
- PDA (Partial Discharge Analysis)-metoden
- måling av kontaktmotstand
En generell forklaring til innholdet i tabellene som beskriver de enkelte målemetodene (f.eks. Kriterier for karaktersetting) er gitt i kapitlet Målemetoder i Innledning.
Kapitlet inneholder et veiledende måleprogram for den aktuelle enheten.
En generell forklaring til måleprogram er gitt i kapitlet Måleprogram i Innledning.
Kapittel 7.1 inneholder flytdiagrammer som skal være en hjelp til å stille diagnose for tilstanden til den aktuelle enheten ved at et sett med regler (tolkningskriterier) anvendes på måleresultatene. Diagnosen leder fram til de tiltak som bør iverksettes ved avvikende verdier.
Et generelt flytdiagram for vedlikeholdsprosessen er gitt i Flytdiagrammer med tolkningskriterier i Innledning.
Kapittel 7.2 inneholder skjemaer for registrering av de enkelte målingene.
Det er utstrakt bruk av linker i tilstandskontrollhåndbøkene. Disse vil normalt være blå og understreket i den elektroniske versjonen. I en eventuell sort/hvit papirutskrift vil de kun fremstå som understreket. Det presiseres derfor at samtlige understrekninger i en papirversjon representerer linker til andre kapitler i samme dokument, eller til andre dokumenter.
I kapitlene om Målemetoder kan overskrifter inneholde linker til dokumentet Målemetoder, mens tabelloverskrifter kan inneholde linker til det aktuelle tilstandskontrollskjemaet. Dokumenter som ofte er linket opp er Innledning, Skademekanismer og Målemetoder.
2 Komponentbeskrivelse
I dette kapitlet blir oppbygningen av statorviklingen og dens isolasjonssystem beskrevet. For å anskueliggjøre problemstillingen er det vist 5 figurer av de forskjellige delene som statorviklingen bestårav. Figur 1 viser et snitt av hele generatoren, Figur 2 viser Round-pack, Figur 3 viser flereviklingselementer, Figur 4 viser en skisse overstatorviklingen og omliggende komponenter, og Figur 5 viser et sporsnitt. De betegnelser som er benyttet i disse figurene blir kort forklart nedenfor. Beskrivelsen av skademekanismer som følger i neste kapittel vil referere til betegnelser som er angitt på disse skissene.
2.1 Vikling (421.DDD.130)
Hoved konstruksjonsløsninger for statorviklinger er vist i tabell Tabell 1.
| 1. Stav-/ spoletype | 2. Strøm- kretser | 3. Kjølemedium | 4. Hovedisol. | 5. Leder- isolasjon (flervindingsspoler) | 6. Delleder- isolasjon | 7. Sporfylling | 8. Kilesystem | 9. Kile- materiale | 10. Glimbesk. Spolehoder | 11. Glimbesk. Spoleside | 12. Loddeforb. | 13. Avstøtning |
|---|---|---|---|---|---|---|---|---|---|---|---|---|
| 1.1 Roebelstaver |
2.1 Seriekoblet |
3.1 Luftkjølt |
4.1 Epoxy/mica vacuumtrykk- impregnert (VPI) |
5.1 Egen lederisolasjon |
6.1 Ettlags glassbånd |
7.1 Filt | 8.1 Flate kiler uten bølgefjær |
9.1 Treverk |
10.1 Uten |
11.1 Uten |
12.1 Sølv |
13.1 Snøre med distanse- klosser |
| 1.2 Roebelspoler |
2.2 Flere i parallell |
3.2 Direkte vann- kjølt med hul- ledere i kobber |
4.2 Epoxy/mica våte bånd, (Resin Rich - RR) |
5.2 Kombinert med delleder- isolasjon |
6.2 Tolags glassbånd |
7.2 Hardside filler |
8.2 Koniske kiler uten bølgefjær |
9.2 Glassfiber- armert |
10.2 Halvledende lakk |
11.2 Med |
12.2 Tinn |
13.2 Impregnert kordell |
| 1.3Envindings- spoler | 3.3 Direkte vannkjølt med hulledere i stål |
4.3 Asfalt/papir |
7.3 Silikon/ roundpack |
8.3 Flate kiler med bølgefjær |
10.3 Halvledende bånd |
13.3 Glassfiber- tape med distanseklosser |
||||||
| 1.4 Flervindings- spoler med transponering i spolehodet |
3.4 Gasskjølt (H2) (gjelder fasekomp. Og turbo-generatoter) |
7.4 Ingen/ andre |
8.4 Koniske kiler med bølgefjær |
|||||||||
| 1.5 Flervindings- spoler med transponering I forbindelsen |
En statorvikling består av spoler jevnt fordelt rundt hele omkretsen av statorblikkpakken. Disse statorspolene kalles også med et samlebegrep for viklingselementer. Et viklingselement kan enten være en sammenhengende spole, eller den kan bestå av to “halvspoler”, hver kalt statorstaver, som er koblet sammen. Viklingselementene kan også være flervindingsspoler, dvs spoler som består av flere vindinger. Den delen av de enkelte spolene som ligger utenfor statorblikkpakken kalles spolehode, og den delen som ligger inne i blikkpakken kalles spordelen. I hvert spor i blikkpakken ligger det som regel en over- og en understav. De to spordelene i viklingselementet vil da være overstav i ett spor og understav i et annet spor.
For å redusere induserte tilleggstap består hvert viklingselement av flere delledere. Dellederne kan være revolvert i spordelen og kortsluttet i begge ender av spolen, og de kalles da roebelstaver. Det finnes andre transponeringsmetoder der dellederne transponeres i spolehodet eller i forbindelsene mellom spolene. I flervindingsspolen vindes dellederne flere ganger slik at det dannes en multiturn-vinding. De forskjellige viklingselementene kobles sammen med hverandre på den ønskede måten gjennom viklingsforbindelser. Med viklingsforbindelser menes alle utvendige elektriske kontaktpunkter og overkoblinger i statorviklingen. I viklingsforbindelsene inngår også tilkoblingen med de tre utgående fasene.
Statorspolene er koblet sammen i grupper, og for hver fase er det like mange grupper som rotorpoler. Gruppene blir koblet sammen via overkoblingene. Hver fase har en eller flere parallelle kretser.
Viklingen blir holdt på plass i sporet i blikkpakken ved hjelp av kiler og sporfyllinger. Over- og understavene holdes fra hverandre ved hjelp av et mellomlegg. Utenfor blikkpakken holdes spolene på plass med surringer (eller bandasjer) og avstøtningsringer. Surringene kan være enten glassgarn eller terylensnøre.
2.2 Isolasjonssystem
Stav- og spoleisolasjonen er bygget opp av dellederisolasjon, hovedisolasjon og ytre glassbånd. Ved flervindingsspoler har vi dessuten vindingsisolasjon. Stavene blir i tillegg påført ledende og potensialstyrende (eller spenningsstyrende) lakker. Den ledende lakken kalles også for sporlakk, og den potensialstyrende lakken kalles ofte spolehodelakk. Dellederen består av en kobberleder omspunnet med glassgarn som er impregnert med en epoksylakk. Etter at dellederne er formet til riktige mål, etterherdes epoksyharpiksen.
Hovedisolasjonen og vindingsisolasjonen består i hovedsak av glimmerbånd. Isolasjonen er ofte mekanisk beskyttet av et ytre glassbånd. Isolasjonen er i prinsippet utført på to måter:
- Vakuumimpregnering (Vacuum Pressure Impregnated - VPI). Hovedisolasjonen og vindingsisolasjonen består av uimpregnert glimmerbånd som blir viklet rundt stavene. Etter fortørking blir stavene impregnert med epoksy under vakuum og deretter ofte under overtrykk for til slutt å bli utherdet i tilpassede pressformer.
- “Våte” bånd (Resin rich - RR). Hovedisolasjonen består av et forimpregnert glimmerbånd der epoksyen ikke er utherdet. Isolasjonen formes til riktig dimensjon og herdes i varmepresser.
Etter at hovedisolasjonen er påført og den er presset og herdet til riktige mål, påføres stavene et ledende belegg (ledende lakk, sporlakk). Hensikten med dette belegget er å overføre blikkpakkens jordpotensial til stavens isolasjonsoverflate slik at en unngår glimming mellom stav og statorblikk. For å oppnå god elektrisk kontakt er stavene i tillegg kilt fast sideveis med et halvledende materiale (f.eks. hardtekstil, halvledende filt eller round-pack), såkalt sporfylling. I overgangen mellom spordelen og spolehodet blir spolene påført en potensialstyrende lakk. Denne lakken skal sørge for en jevn potensialovergang mellom blikkpakken og isolasjonen ytterst på spolehodet som ligger på samme potensial som kobberet i viklingen. Derved unngås utvendig glimming og eventuelt overslag.
Moderne statorstaver blir vanligvis isolert i én operasjon før impregnering. Disse stavene får da en kontinuerlig isolasjon. For sammenhengende spoler samt enkelte typer staver kan det imidlertid av produksjons- og montasjemessige årsaker være hensiktsmessig å isolere spolehodene i flere trinn. Dette betegnes som diskontinuerlig isolasjon.
Statorviklingen blir hele tiden utsatt for vekslende mekaniske påkjenninger. Dersom stavene løsner, er det fare for at sporlakken slites bort. Dette vil kunne føre til glimming i spordelen mellom staven og statorblikket som igjen fører til elektrisk erosjon av isolasjonen. I tillegg til at sporfyllingen holder viklingen på plass sideveis, er viklingen presset ned i sporet av sporkiler som ligger i et spor i blikkpakken ut mot luftgapet. Moderne sporkiler er ofte koniske med kontrakile. Dette letter en eventuell etterkiling dersom kilene løsner. Det kan også benyttes et elastisk kileelement, bølgefjær eller tilsvarende, som beholder en vesentlig del av trykkraften selv om det blir setninger i viklingen. I mellomlegget som ligger mellom de to stavene i hvert spor i blikkpakken, er det i enkelte spor støpt inn temperaturfølere i form av motstandselementer.
3 Skadetyper
3.1 Skadetyper - tabeller
Denne seksjonen gir tabeller med oversikt over skatedytper for komponenter.
3.1.1 Vikling - Skadetyper
| Skadetyper | Aktuelt for følgende konstruksjonsløsninger | Påvirket av intermitterende drift | Mest utsatt fabrikat, årgang, osv. | |
|---|---|---|---|---|
| S1 | Løse sporkiler | 8.1, 8.2, 9.1 | Mye | NI (alle), NEBB (fram til 1975), |
| S2 | Glimming i faseskillene | 10.1, 10.2 | Ikke | Ikke på viklinger < 6 kV Risikoen for glimming øker med spenningen Typisk for generatorer med moderne vakuumimpregnert isolasjon før 1975 (trangt) |
| S3 | Innvendig glimming (Partielle utladninger) | 4.3 | Lite | Fram til 1965 |
| S4 | Glimming i sporutgangen | Alle | Ikke | Ikke på viklinger < 6 kV Risikoen for glimming øker med spenningen NI > 12 kV. |
| S5 | Dårlige loddinger | 12.2 | Mye | NEBB 1965-1970 med over ca 2 kA pr krets |
| S6 | Glimming på spolesidene i sporet | Alle | Mye | Ikke på viklinger < 6 kV Risikoen for glimming øker med spenningen |
| S7 | Løse avstøtningselementer | 13.1, 13.3 | Mye | t.o.m. 1967 (surringer uten epoxy). |
| S8 | Kortslutninger mellom delledere i flervindingsspoler | 1.3, 1.5 | Lite | ASEA fram til 1980 (i praksis alle i Norge) |
| S9 | Brudd i dellederlodding i spoleviklingen | 1.3, 1.5 | Noe | Svenske (ASEA) og britiske generatorer |
| S10 | Svekket hovedisolasjon | 4.3 (mest kritisk) | Ikke | - |
I dette kapitlet blir de mest forekommende skadetypene omtalt. Det vises til kapitlet Skadetyper i Innledning for en nærmere forklaring til innholdet i de etterfølgende tabellene. Målemetodene/inspeksjonene som blir nevnt i disse tabellene vil bli nærmere omtalt i neste kapittel.
Det er mange forskjellige skader som kan oppstå, og det kan være vanskelig å definere klare skiller mellom disse. De skadetypene som i denne sammenhengen vil bli omtalt, er listet opp nedenfor inndelt etter de forskjellige delene av statorviklingen:
3.2 Påkjenninger på statorviklingen
En statorvikling vil bli utsatt for ulike påkjenninger under drift. Disse påkjenningene vil i hovedsak være termiske, elektriske, mekaniske og miljømessige. I det følgende blir det diskutert hvilke skademekanismer disse påkjenningene kan påføre statorviklingen.
3.2.1 Eldre isolasjonssystemer
Utvikling av høyspent generatorisolasjon skjedde gradvis. Materialene som ble benyttet var naturstoffer som cellulose, silke, bomull, asbest, olje, skjellakk og asfalt. Glimmer ble benyttet som spaltglimmer.
De fleste av disse materialene er lite temperatur- og glimbestandige. Det finnes imidlertid fortsatt generatorer i drift bygget i 1920-årene. Årsaken til dette er at de er bygget for små belastninger spenningsmessig, temperaturmessig og driftsmessig. Av større generatorer med høy spenning er de aller fleste i dag omviklet.
Disse isolasjonssystemene viser et annet utviklingsbilde aldringsmessig enn generatorer med kunstharpiksisolasjon.
Noen av problemene var:
- Innvendig glimming forårsaket at kobberpakken løsnet og vibrerte med den følge at hovedisolasjonen ble spist opp fra innsiden. Delvis som følge av erosjon fra glimmingen, delvis som mekanisk slitasje fra vibrerende delledere. Vindings- dellederisolasjonen ble ødelagt av samme grunn.
- Bindemidlene oksyderte eller fordampet slik at spolehodene ble sprøe og oppsprukket. Oljedamp fra lagre løste opp bindemidlene. Den mekaniske fasthet forsvant. Isolasjonen ble ømtålig for fuktighet og tilsmussing.
- Skjøten mellom isolasjonen i sporet og spolehodeisolasjonen var kritisk.
Tidligere brukte isolasjonssystemer er vel egnet for diagnostiske prøvemetoder og standardiserte prøver vil være av stor verdi for vurdering av generatorens driftsdugelighet. Uttak av prøvestaver fra høyspentsiden og nullpunkt har vært vanlig. Det er utført mange undersøkelser opp gjennom årene. Vanskeligheten er å sette opp enkle og utsagngivende analysekriterier i håndboks form. De er mer individuelle enn dagens isolasjonssystemer. Man må i større grad vurdere hvilket utviklingstrinn de befant seg på ved fremstillingen, hvilke materialer som ble benyttet, hvilket livsløp de har hatt, og hvilken driftsform de er utsatt for.
3.2.2 Termisk påkjenning
Under drift blir generatoren utsatt for høye temperaturer. Driftstemperaturen i statorviklingen ligger vanligvis i området 80-100 °C, men høyere temperaturer kan også inntreffe. Høy temperatur er en viktig nedbrytningsmekanisme. Høy temperatur alene eller sammen med mekaniske og dielektriske påkjenninger, bryter ned epoksyen i isolasjonen. Materialene blir sprøe og mister sin mekaniske styrke. Sprøhet i kombinasjon med mekaniske påkjenninger gir øket sprekkdannelse. Sprekker i isolasjonen gir redusert isolasjonsevne og gjør isolasjonen mindre motstandsdyktig mot fuktighet og tilsmussing.
Viklingens levetid halveres for hver 10 °C økning. Dette gjelder for eldre generatorer, og det ser ut til at det også gjelder for nyere.
3.2.3 Elektrisk påkjenning, glimming
Den normale feltstyrken i viklingens isolasjon er meget moderat, og den ligger godt under det isolasjonen tåler før det blir gjennomslag. Ved transiente forløp som inn- og utkoblinger, lynnedslag og overspenninger av andre årsaker, kan det oppstå forhøyede påkjenninger av kortere varighet. Et havari av en statorvikling oppstår vanligvis ved en kombinasjon av en slik forhøyet elektrisk påkjenning og svekket isolasjon.
I høyspente elektriske maskiner forekommer det i noen grad glimming under normal drift. Med glimming forstås en partiell elektrisk utladning inne i eller utenpå isolasjonen. Slike utladninger forårsaker en langsom nedbryting av isolasjonen.
I isolasjonen vil det være små hulrom av luft, og dersom det skjer utladninger, innvendig glimming, inne i disse hulrommene, blir hulrommenes overflate forkullet. De forkullede hulrommene blir et ledende element som vil ha en utjevnende effekt i viklingsisolasjonen. Isolasjonen virker da tilsynelatende bedre. Når glimmingen har fått et betydelig omfang, blir isolasjonens holdfasthet så svekket at det vil være fare for sammenbrudd dersom en annen tilfeldig elektrisk påkjenning inntreffer. Når denne risikoen er tilstrekkelig stor, bør viklingen skiftes ut.
Partielle utladninger på viklingens overflate, utvendig glimming, forårsaker lokal nedbryting av isolasjonen i form av gnisterosjon på overflaten. Utvendig glimming opptrer når den dielektriske feltstyrken lokalt overstiger luftens holdfasthet. Glimming kan bare utvikle seg til overslag hvis det dannes en glimbro mellom ledende materialer med tilstrekkelig effekt til å underholde en lysbue. Det er to typer av utvendig glimming. Den ene finner sted på tvers av isolasjonen, og den andre går langs overflaten. Der hvor luftavstandene mellom spenningsførende deler er små, kan glimming oppstå. Det mest vanlige er nær faseuttaket der spenningen er høy og der hvor avstanden mellom faser viser seg å være liten. Glimming langs overflaten finner hyppigst sted i overgangen mellom viklingens spordel og litt utover spolehodet. Dette skyldes som regel mangler ved den potensialstyrende lakken. Glimming fører til at det dannes oson, O3. Det vil som oftest bli et HMS-problem før det blir et teknisk problem. Under en spenningsprøve vil man kunne høre utladningene som knitring, og i mørke vil man dessuten kunne se utladningene. I tillegg vil man kunne lukte oson (skarp, stikkende).
3.2.4 Mekanisk påkjenning
Under drift vil det påtrykte elektriske feltet resultere i kontinuerlige mekaniske krefter på statorviklingen med en frekvens lik det dobbelte av nettfrekvensen (100 Hz). Ved feilkobling eller andre transiente elektriske påkjenninger vil det oppstå ekstra store krefter. Spesielt er spolehoder og viklingsforbindelser utsatt. For å unngå mekaniske vibrasjoner og varige deformasjoner fra transiente påkjenninger er derfor alle delene av viklingen spent fast gjennom kiling i statorspor og surringer og støtteringer i spolehoder og overkoblinger. I en ny generator er alle delene av statorviklingen godt festet, men disse kan løsne pga de mekaniske påkjenningene. Dette kan føre til at deler av isolasjonen slites mekanisk.
Moderne epoksyisolasjon vil ikke svelle slik som de gamle isolasjonstypene. Dersom oppstøttingen av viklingen ikke er tilstrekkelig fast, kan dette medføre at viklingen løsner.
De ulike materialene i statorviklingen har ulike termiske utvidelseskoeffisienter. Ved oppvarming og nedkjøling av viklingen vil dermed en kombinasjon av mekaniske spenninger, plastiske deformasjoner og setninger av selve viklingen finne sted. Hyppige start og stopp vil akselerere dette. Dette fenomenet er en av de største skademekanismene i statorviklingen. Konsekvensen av at viklingselementene løsner er at glimbeskyttelse og annen isolasjonsoverflate slites, sprekker oppstår osv.
Når innfestingen i sporet begynner å bli slakk, vil viklingen i vertikalakslede generatorer begynne å sige. Det blir mekaniske spenninger i spolehodet, og isolasjonen kan sprekke.
3.2.5 Fuktighet og tilsmussing
Miljøet rundt statorviklingen påvirker generatorens driftsikkerhet. Dette gjelder spesielt fuktighet og tilsmussing. Fuktighet nedsetter isolasjonsevnen, og i tillegg kan den over tid sette i gang en irreversibel materialforandring, hydrolyse. Tilsmussingsgraden er i stor grad bestemt av ventilasjonsforholdene. Varmeavledningen blir nedsatt når luftslissene i blikkpakken og mellom spolehodene tettes igjen. Ved friskluftventilasjon er tilsmussingsgraden bestemt av miljøet utenfor stasjonen. Ved omluft kan kullstøv fra børstene være et problem.
Vaskemidler og løsemidler som blir benyttet ved rengjøring av generatoren kan være med på å bryte ned isolasjonen. I stedet for tradisjonelle vaskemidler kan tørrisrengjøring benyttes. Det presiseres at dette må utføres av kvalifisert personell.
En helt ny isolasjon blir lite påvirket av fuktighet. Etter hvert som isolasjonen aldres blir den imidlertid porøs. En porøs isolasjon er svært følsom for fuktighet og forurensning. Særlig vil disse faktorene kunne påvirke spenningsforholdene utover i spolehodene.
Den resulterende påkjenningen på statorviklingen vil være en kombinasjon av de overnevnte faktorene. I mange tilfeller vil faktorene kunne forsterke hverandre, dvs at den totale påkjenningen er større enn summen av de forskjellige delpåkjenningene. Mer om dette følger i neste kapittel.
3.3 Vikling
3.3.1 Svakheter i spolehodeisolasjonen
Mekanisk slitasje som følge av løse viklingselementer kan i ekstreme tilfeller føre til at isolasjonen slites vekk helt inn til kobberet. Svakheter i overgang mellom sporisolasjonen og spolehodeisolasjonen i en ikke-kontinuerlig isolasjon er vanskelig å avdekke ved en visuell inspeksjon. De kan avdekkes med motstandsmålinger, lekkstrømsmålinger eller en spenningsprøve.
| Årsaker |
|
| Mulige konsekvenser |
|
| Prøvemetode for påvisning [Utsagnskraft] |
|
| Påvisning |
|
3.3.2 Svekket vindingsisolasjon
Denne skadetypen er bare aktuell for flervindingsspoler. Svekket vindingsisolasjon innebærer at isolasjonens spenningsfasthet er redusert i forhold til de fastlagte krav, og at viklingens evne til å tåle overspenninger er redusert.
Dersom det inntreffer en vindingskortslutning, vil dette medføre umiddelbart havari av viklingen. Innvendig glimming er en prosess som bryter ned isolasjonen mellom lederne og viklingens overflate, og det kan i den sammenheng svekke vindingsisolasjonen. En kombinasjon av mekanisk vibrasjon og partielle utladninger vil over tid kunne redusere isolasjonsevnen så mye at den vil kunne bryte sammen dersom det inntreffer transiente overspenninger.
En vindingsprøve vil gi entydig svar på om isolasjonen tåler transiente overspenninger av samme størrelse som prøvespenningen. Dersom den ikke består prøven, vil dette føre til gjennomslag i isolasjonen.
| Årsaker |
|
| Mulige konsekvenser |
|
| Prøvemetode for påvisning [Utsagnskraft] |
|
| Påvisning |
|
3.3.3 Svekket hovedisolasjon
Innvendig glimming er en selvforsterkende nedbrytningsprosess som vil føre til økt utladningsmengde over tid. Dersom hovedisolasjonen er tilstrekkelig svekket, vil tanδ- og DLA-målingene vise at tennspenningen ligger under fasespenningen.
Spenningsprøvene er, på samme måte som vindingsprøven, en potensielt destruktiv prøvemetode. Prøvene gir svar på om hovedisolasjonen har tilstrekkelig holdfasthet for videre drift av generatoren. Dersom dette ikke er tilfelle, vil prøvene kunne føre til gjennomslag i isolasjonen.
| Årsaker |
|
| Mulige konsekvenser |
|
| Prøvemetode for påvisning [Utsagnskraft] |
|
| Påvisning |
|
3.3.4 Innvendig glimming (partielle utladninger)
Når isolasjonen er ny, inneholder den en del små hulrom hvor glimming kan finne sted. Etter noen tids drift blir disse forkullet på overflaten, og utladningsnivået reduseres. Nedbrytningen er imidlertid en kontinuerlig prosess. Nye hulrom og sprekker/lamineringer dannes og forkulles på overflaten. Etter hvert blir den effektive isolasjonen tynnere og påkjenningene øker moderat inntil en viss grense. Over denne grensen øker glimmingen betydelig, og isolasjonen blir betydelig svekket. Sprekker og delamineringer kan være et resultat av en kombinasjon av dielektriske, termiske og mekaniske påkjenninger.
| Årsaker |
|
| Mulige konsekvenser |
|
| Prøvemetode for påvisning [Utsagnskraft] |
|
| Påvisning |
|
3.3.5 Følgeskader på statorvikling forårsaket av løse deler og skader på statorblikk
Kontinuerlig termisk og mekanisk påkjenning av statorblikkpakken vil kunne føre til nedbrytning av isolasjonslaget mellom de enkelte blikkene, noe som kan resultere i lokal varmgang, jernbrann. Dette vil igjen føre til lokal aldring av isolasjonen. I en løs blikkpakke vil tannvibrasjonen føre til mekanisk slitasje på viklingens hovedisolasjon. Løse blikk kan brekke av og gi mekaniske skader på isolasjonen.
Hensikten med den visuelle inspeksjonen er å fastslå om det er inntruffet skader på statorblikkpakken. Det er bare visuell inspeksjon som er egnet for dette formålet. (Man kan også foreta en såkalt ringprøve, som er behandlet under Stator).
| Årsaker |
|
| Mulige konsekvenser |
|
| Prøvemetode for påvisning [Utsagnskraft] |
|
| Påvisning |
|
3.4 Innfesting
3.4.1 Løse viklingselementer
Alle viklingselementene på statoren må være godt festet for å kunne tåle de mekaniske påkjenninger de vil bli utsatt for under drift. Påkjenningene er både kontinuerlige og transiente. Dersom deler av statorviklingen løsner, er det fare for at det oppstår sekundærskader som mekanisk slitasje av potensialstyringen, glimming og svakheter i spolehodeisolasjonen.
Mekaniske skader kan hurtig føre til gjennomslag. Skadene bør utbedres snarest. Den beste måten å påvise skaden på er visuell inspeksjon. Man ser etter tegn på mekanisk slitasje, vibrasjonsstøv, siging av viklingsstavene, løse surringer, utglidde mellomlegg, spor etter glimming, skader på spolehodeisolasjonen o.l.
| Årsaker |
|
| Mulige konsekvenser |
|
| Prøvemetode for påvisning [Utsagnskraft] |
|
| Påvisning |
|
3.4.2 Løse sporkiler
De mekaniske og termiske kreftene som virker på spolen gjør at sporkilene blir belastet og kan løsne. Dersom noen kiler først har begynt å løsne, kan dette føre til at stadig flere kiler løsner og at prosessen dermed akselereres.
Løse kiler kan føre til at viklingselementene løsner og begynner å vibrere. En mulig følgeskade av dette vil være at sporlakken blir ødelagt. Dette kan igjen føre til glimskader (utvendig glimming) og erosjon av hovedisolasjonen. En kilekontroll vil gi entydig svar på om kilene er løse.
Hvis sporlakken er skadd, vil utvendig glimming finne sted. Dette kan oppdages ved økt osonkonsentrasjon.
| Årsaker |
|
| Mulige konsekvenser |
|
| Prøvemetode for påvisning [Utsagnskraft] |
|
| Påvisning |
|
3.4.3 Siging
| Årsaker |
|
| Mulige konsekvenser |
|
| Prøvemetode for påvisning [Utsagnskraft] |
|
| Påvisning |
|
3.5 Potensialstyring
3.5.1 Glimming i faseskillene
Med faseskillene menes her alle grenseområder mellom de forskjellige fasene innbyrdes.
Glimming oppstår når feltstyrken i luften blir større enn luftens holdfasthet. Glimmingen medfører erosjon som ødelegger spor- og potensialstyrende lakker. Disse lakkene har som oppgave å hindre utvendig glimming. Dersom viklingselementene løsner kan lakkene lett bli slitt bort og ødelagt.
Dersom glimming har funnet sted, vil man kunne oppdage et hvitt pulver og etter en tid synlig erosjon og destruksjon av viklingen.
Dersom man måler en økning i tapsvinkelen (tanδ), utladninger og utladningsenergi over tid, vil en visuell inspeksjon kunne bekrefte dette.
Glimming vil man kunne oppdage med osonmålinger og spenningsprøver i mørke. Under spenningsprøven vil det dessuten være mulig å høre glimutladningene.
Målinger vil ikke kunne avdekke lokale forekomster. Dette kan imidlertid avdekkes ved visuell inspeksjon. Første krysspunkt mellom over- og understaver etter faseuttak.
| Årsaker |
|
| Mulige konsekvenser |
|
| Prøvemetode for påvisning [Utsagnskraft] |
|
| Påvisning |
|
3.5.2 Manglende elektrisk kontakt mellom hovedisolasjon og blikkpakke
For å kunne montere stavene i sporene i statorblikkpakken, må det være en viss klaring mellom sporet og selve viklingen. For at viklingen skal sitte fast er stavene derfor kilt opp sideveis i sporet ved hjelp av sporfylling. Stavene er forsynt med et ledende belegg på overflaten (sporlakk). Dette belegget blir elektrisk forbundet med statorblikket ved at sporfyllingen også er laget av et halvledende materiale.
Den sikreste måten å undersøke den elektriske kontakten mellom viklingsisolasjonen og blikkpakken på, er å måle kontaktforløpet. Den målte motstand vil være avhengig av sporfyllingsmetode og materiale. Målingen kan gjøres med spesielle måleelektroder som presses inn mot spolens høykantside.
Dersom kontakten er dårlig, vil dette kunne føre til utvendig glimming. Glimmingen vil på samme måte som tidligere kunne oppdages med tanδ-, DLA- eller PDA-målinger. En visuell inspeksjon vil kunne oppdage spor av glimming. Dette er imidlertid bare mulig dersom kilene fjernes.
| Årsaker |
|
| Mulige konsekvenser |
|
| Prøvemetode for påvisning [Utsagnskraft] |
|
| Påvisning |
|
3.5.3 Ødelagt eller skadet sporlakk
Dersom viklingselementet ikke er tilstrekkelig godt festet i statorsporet, vil den kunne vibrere og slite vekk sporlakken. Dette vil igjen kunne føre til glimming.
Detektering av denne skadetypen gjøres stort sett på samme måte som for tilfellet var med dårlig elektrisk kontakt mellom hovedisolasjon og blikkpakke, da disse to skadetypene ofte framprovoseres av de samme ytre faktorene.
| Årsaker |
|
| Mulige konsekvenser |
|
| Prøvemetode for påvisning [Utsagnskraft] |
|
| Påvisning |
|
3.5.4 Ødelagt potensialstyring i overgang mellom spor og spolehode
Overgangssonen mellom sporlakk og spolehodelakk ligger i området fra utløpet av sporet til et stykke ut på spolehodet. Denne overgangen er utsatt for feltpåkjenninger og oppvarming som følge av de kapasitive strømmene som ledes til jord. Påkjenningen er avhengig av spenningen, og eventuelle skader begrenses derfor til den delen av viklingen som ligger nærmest faseuttaket der det er høyest potensial.
Moderate skader behøver ikke ha umiddelbare følger. Ved større skader kan også hovedisolasjonen utsettes for nedbrytning som igjen kan føre til gjennomslag.
På grunn av liten utstrekning er feilen vanskelig å påvise med dielektriske målemetoder. Visuell inspeksjon vil i dette tilfellet være den beste metoden.
| Årsaker |
|
| Mulige konsekvenser |
|
| Prøvemetode for påvisning [Utsagnskraft] |
|
| Påvisning |
|
3.6 Elektriske forbindelser
3.6.1 Dårlige viklingsforbindelser
Med viklingsforbindelser menes alle utvendige elektriske kontaktpunkter og overkoblinger i statorviklingen. Særlig tinnloddinger kan med tiden bli svekket. Vibrasjoner kan føre til tretthetsbrudd i loddinger, delledere og ledere. Dette fører til en økning i overgangs-motstandene og varmgang. Man kan oppdage dette ved å sammenligne temperaturer fra forskjellige steder. Temperaturindikerende lapper kan plasseres på utsatte steder.
Visuell inspeksjon vil kunne avdekke misfarging på grunn av varmgang. Dette kan også observeres gjennom svelling av isolasjonen over loddepunktene. Termografering er en mulig påvisningsmetode, men den er som oftest vanskelig å gjennomføre da generatoren må være i drift under gjennomføringen.
| Årsaker |
|
| Mulige konsekvenser |
|
| Prøvemetode for påvisning [Utsagnskraft] |
|
| Påvisning |
|
3.7 Alle komponenter
3.7.1 Tilsmussing og fuktighet
Etter noen tid blir viklingen mer eller mindre tilsmusset. Tilsmussingen skjer gjerne i kombinasjon med oljedamp fra lagrene som binder støv til overflaten.
Direkte friskluftkjølte generatorer kan bli tilsmusset av insekter, blomsterstøv o.l. Ved lengre stans i fuktig atmosfære vil gammel porøs isolasjon absorbere fuktighet og isolasjonsmotstanden blir redusert. Spesielt gjelder dette spolehodeisolasjonen.
Likespenningsmålinger med estimering av polarisasjonsindeksen vil gi indikasjoner på fuktighetstilstanden i isolasjonen. Dersom det er liten variasjon mellom fasene ved likespenningsmålinger, vil en eventuell lav isolasjonsmotstand sannsynligvis skyldes tilsmussing eller fuktighet.
| Årsaker |
|
| Mulige konsekvenser |
|
| Prøvemetode for påvisning [Utsagnskraft] |
|
| Påvisning |
|
3.8 Oppsummering av skadetyper og målemetoder
| Skadetyper | Visuell inspeksjon | Kilekontroll | Osonmåling | Måling av lade-/utladestrøm | Lekkstrømsmåling | Måling av tapsfaktor, tanδ | DLA-måling | PDA-måling | Vekselspenningsprøve | Likespenningsprøve | Vindingsprøve | Spesialmetoder |
|---|---|---|---|---|---|---|---|---|---|---|---|---|
| Svakheter i spolehodeisolasjonen | A | C | C | |||||||||
| Svekket vindingsisolasjon | A | |||||||||||
| Svekket hovedisolasjon | B | B | B | A | A | A1 | ||||||
| Skader på statorvikling pga statorblikk | A | |||||||||||
| Innvendig glimming (partielle utladninger) |
C | C | B | A1 | ||||||||
| Løse viklingselementer | C | B | C | B | ||||||||
| Løse sporkiler | B | A | C | |||||||||
| Glimming i faseskillene | A | C | B | B | B | A | B2 | |||||
| Manglende elektrisk kontakt mellom hovedisolasjon og blikkpakke | B | C | B | B | B | A | A3 | |||||
| Ødelagt eller skadet sporlakk | A | C | B | B | B | A | ||||||
| Ødelagt potensialstyring i overgang mellom spor og spolehode | A | C | C | C | C | A | ||||||
| Dårlige viklingsforbindelser | B | A4 | ||||||||||
| Tilsmussing og fuktighet | A | A | A |
1 Uttak av prøvestaver
2 Akustiske målinger
3 Motstandsmåling mellom viklingsoverflate og blikkpakke
4 Termografering
4 Målemetoder
I dette kapitlet blir de forskjellige målemetodene som kan benyttes i forbindelse med diagnose av statorviklinger diskutert. Det vises til et eget kapittel om Målemetoder for en nærmere forklaring til kriterier for karaktersetting.
De målemetodene som benyttes i forbindelse med statorviklinger kan deles opp i 5 hovedgrupper:
Ikke-elektriske målemetoder, der Kapittel 4.2 den viktigste, tjener i første rekke til å vurdere tilstanden til statorviklingens ytre deler. Blant de ikke-elektriske målemetodene inngår også Kapittel 4.3 og Kapittel 4.4. Kilekontroll utføres for å undersøke om kilene gir viklingen den nødvendige støtte. Osonmålinger benyttes for å påvise ytre glimutladninger.
Likespenningsmålinger benyttes først og fremst for å bestemme viklingens dielektriske holdfasthet. Kapittel 4.5 med tradisjonell megging samt måling av lade-/utlade-strøm, er relativt enkle metoder. Kapittel 4.7 med måling av lekkstrøm er en sikrere metode for å påvise svakheter i isolasjonen, men er noe mer krevende og kostbar.
Vekselspenningsmålinger er et verktøy for å bedømme viklingens tilstand ved å måle partielle utladninger. De er også egnet til å avdekke utvendig glimming. Kapittel 4.12.2 og Kapittel 4.12.3 er målemetoder som krever at generatoren er tatt ut av drift. Disse metodene er egnet for å tallfeste de partielle utladningene, men de skiller ikke mellom innvendige og utvendige utladninger. Det er vanlig å benytte DLA-målinger på generatorer mindre enn 10 MVA, mens tanδ-målinger er best egnet for større generatorer.
Kapittel 4.12.4 er en lite sikker metode for kontinuerlig overvåking av partielle utladninger under drift. Metoden kan skille mellom innvendige og utvendige utladninger, og den er egnet for generatorer med en nominell spenning større enn 10 kV. Typisk for alle disse dielektriske målingene er at verdiene varierer mye fra måleobjekt til måleobjekt, men det er liten spredning for målinger som gjentas på samme objekt. Derfor er sammenligninger av målinger med tidligere målte verdier på samme generator viktig for å kunne bedømme isolasjonstilstanden.
Potensielt destruktive metoder kan, i motsetning til de overnevnte prøvene (som er ikke-destruktive, dvs at de ikke vil påvirke generatorens tilstand), gjøre at svakheter som ligger latente i generatoren blir provosert fram. Målemetodene som inngår i denne kategorien er Kapittel 4.8 og Kapittel 4.9 (spenningsprøve av hovedisolasjon) samt Kapittel 4.10 (av flervindingsspoler). Prøvene gir ingen parametre for tilstandsvurdering av isolasjonen, men de er egnet til å kontrollere at spenningsfastheten tilfredsstiller bestemte krav. Dersom prøvene ikke blir bestått, er utbedringer eller utskiftinger nødvendig.
Spesialmetoder benyttes ved spesielle forhold, og dersom det er ønskelig med en inngående undersøkelse av viklingen. Inn under denne gruppen hører bl.a. akustiske målinger, Kapittel 4.12.5 og Kapittel 4.11.
4.1 Kriterier for tilstandsfastlegging
4.1.1 Vikling - Kriterier for tilstandsfastlegging
| Skadetyper | Karakter 2 | Karakter 3 | Karakter 4 | Karakter 5 | Kommentarer | |
|---|---|---|---|---|---|---|
| S1 | Løse sporkiler | Antydning til passrust og pulver fra
sporkilene. 1-2 mm brede bånd av brunlig eller grått pulver langs
kantene av enkelte sporkiler. Enkelte spor med inntil 30 % løse
kiler, men alle endekiler er faste. Viklingssig opptil 3mm M1: Bankprøve M2: Visuell inspeksjon |
Klare tegn til passrust og slitasjepulver fra sporkilene. Mange spor har mange løse kiler, og enkelte løse endekiler. Viklingssig 3 – 30 mm | Mange spor har sammenhengende løse
kiler, og mange løse endekiler. Passrust og slitasjepulver fra
sporkilene Viklingssig over 30 mm |
Gjennomslag | Store temperaturvariasjoner
(start-stopp) Kan skje I kombinasjon med løs sideveis sporutfylling (kan bidra til at det blir viklingssig) Mest utbredt for store ytelser (pga store spor) |
| S2 | Glimming i faseskillene | Moderate lokale antyder til
glimming, der glimfeltene har en utstrekning på inntil 2 cm², og
opptrer i et begrenset antall. Osonkonsentrasjon < 0,1 ppm |
0,1 ppm < osonkonsentrasjon <
1 ppm (HMS-tiltak må planlegges). Utbredt glimming, der mindre glimfelt forekommer i et stort antall, eller store glimfelt opptrer i begrenset antall. |
Kraftig og utbredt glimming, med
erosjon. Osonkonsentrasjon > 1 ppm (HMS-tiltak må gjennomføres) |
Kortslutning | Gjelder primært spenningsnivå > 10 kV, kombinert med liten avstand mellom spolehodene. |
| S3 | Innvendig glimming (Partielle utladninger) | Hul lyd ved banking enkelte steder
ved uttak. A < 0,25. Avvikende oscilloskopbilder. Faseulikhet <5%, Tennspenning > 1,1 ·Ufase, WE < 20 µJ/pF/periode, WE < 4 µJ/pF/periode, Δtanδ/0,1·UN < 4,0 ‰ |
Hul lyd ved banking ved alle
uttak. A < 0,5. Avvikende oscilloskopbilder. Faselikhet < 10%, Tennspenning > 1,1·Ufase, WE < 30 µJ/pF/periode, WE < 6 µJ/pF/periode, Δtanδ/0,1·UN < 10,0 ‰ |
Hul lyd ved banking 1/3 fra
uttal. A > 0,5 Faselikhet > 10%. Gjennomslag. 1,1 · Ufase, WE > 30 µJ/pF/periode, WE > 6 µJ/pF/periode, Δtanδ/0,1·UN > 10,0 ‰ |
Jordfeil | Gjelder primært spenningsnivå > 10 kV |
| S4 | Glimming i sporutgangen | Svake tegn til misfarging. Uttørket spolehodelakk. | Gråhvite bånd og felt med bredde
inntil 2-4 mm. Nedbrutt lakk og mis- fargede felt inntil 20-30 mm utover på spolehodet. |
Bredere bånd med nedbrutt lakk, hvitt pulver. Misfarging og erosjon | Gjennomslag. (Blir gjerne et HMS-problem grunnet ozonlengde før) | Gjelder overgang mellom spolehode og spoleside |
| S5 | Dårlige viklingsforbindelser | Tegn til overoppheting ved
termografi eller ved temperaturlapper M1: Temperaturlapper M2: Termografi |
Indikasjoner på overoppheting ved
misfarging og svelling. Sprøhet I kontaktpunktene og loddingene.
Varmgang i kontaktpunkt. M1: Viduelt M2: Termografi |
Sterk misfarging og/eller svelling,
eventuelt forkulling (Håndbok: Helt klare og tydelige tegn til overoppheting) M1: Visuelt M2: Termpgrafi |
Stående serielysbue, evt. Brann
(Håndbok: Brudd i kontaktpunkt) M1: Vern M2: Motsandsmåling |
Ref. tidligere ekspertvurdering fra
Statkraft (Dårlige viklingsloddinger) og Alstom (Brudd og
lysbue). (Husk: Sjekk kriteriene I ekspertvurderingene). |
| S6 | Glimming på spolesidene | Ingen tydelige tegn til glimming, men enkelte skader på stavenes høykantside. Osonkonsentr. < 0,1 ppm | 0,1 ppm < osonkonsentrasjon < 1 ppm. (HMS-tiltak må planlegges). Tegn til glimming på stavenes høykantside. | Osonkonsentrasjon > 1 ppm (HMS-tiltak må gjennomføres). Tydelige tegn til glimming på spolesidene (kan verifieseres ved spenningsprøve i mørke) | Gjennomslag | For dårlig jording i sporet |
| S7 | Løse avstøtningselementer (spolehodet) | Lite omfang av løse
viklingsdetaljer, spesielt distanseklosser. M1: Visuell kontroll |
Støv fra løse avstøtningselementer.
Distanseklosser og mellomlegg falt ut. Surringer og bandasjer løsnet eller falt av. Utbredt omfang av løse viklingsdetaljer |
Brist i isolasjonshylsen. M1: Visuell kontroll | Gjennomslag M1: Vern M2: Isolasjonsmåling |
Ref. tidligere ekspertvurdering fra
Statkraft (Løse viklingselementer) og Alstom (Løse staver i spor
og løse spolehoder). Gir enten jordfeil eller kortslutning Gjelder primært surringer uten epoxy. Medfører at treklosser som krymper kan falle ut. |
| S8 | Kortslutning mellom delledere i flervindingsspoler | 1 dellederkortslutning M1: isolasjonsmåling |
2 –4 dellederkortslutninger M1: isolasjonsmåling |
> 4 dellederkortslutninger og
evt. Lederkortslutning M1: isolasjons- og motstandsmåling |
Jordfeil M1: Vern M2: isolasjonsmåling |
Ikke beskrevet i TK-håndboka! Ikke vindingskortslutning for konstruksjon 1.2 |
| S9 | Brudd i dellederlodding i spoleviklingen | Tegn til overoppheting ved
termografi eller ved temperaturlapper M1: Temperaturlapper M2: Termografi |
Indikasjoner på over- oppheting ved
misfarging og svelling. Sprøhet i kontaktpunktene og loddingene.
Varmgang I kontaktpunt. M1: Visuelt M2: Termografi |
Sterk misfarging og/eller svelling,
eventuelt forkulling M1: Visuelt M2: Termografi |
Stående serielysbue, evt.
Brann M1: Vern M2: Motstandsmåling |
Flervindingsspoler med gjennomgående
delledere Vanskelig å avdekke. Lysbue kan stå lenge, når den
slukker pga brudd “roer” det seg. Gjelder ofte gamle (og svarte) viklinger, dvs. vanskelig å se overopphetinh |
| S10 | Svekket hovedisolasjon | 3 < R1 < 10 •
UN MΩ M1: Megging |
1 < R1 < 3 UN MΩ | R1 < 1 UN MΩ | Gjennomslag | R1 er motstand etter 1 min. |
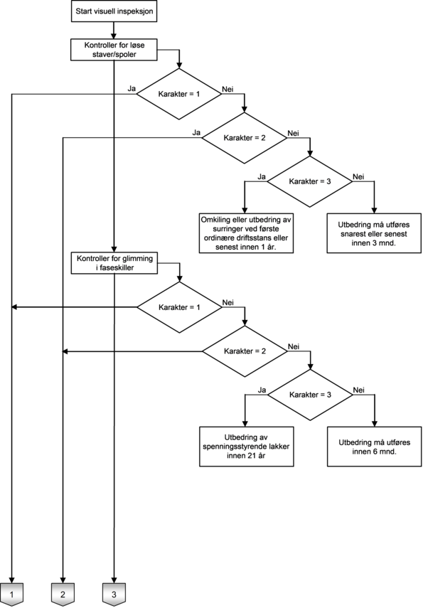
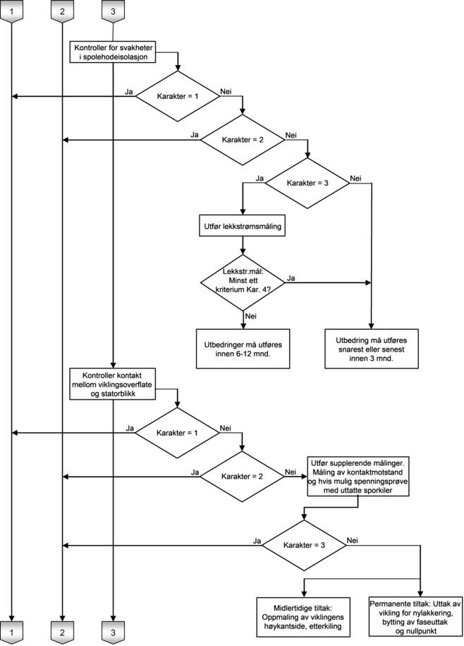
4.2 Visuell inspeksjon
Visuell inspeksjon er bygd på faste kriterier for bedømmelse. Dermed sikres en mest mulig objektiv og ensartet bedømming.
Metoden krever at de delene som skal kontrolleres er tilgjengelige. Dette krever som regel at generatoren er stoppet, og at nødvendige dekkplater og konussegmenter er fjernet. Det er dessuten en fordel dersom en eller flere rotorpoler er fjernet. Hjelpemidler som lyskilder, speil, hammer, fiberoptisk utstyr og fotoapparat benyttes.
Av de skadetyper som ble diskutert i Kapittel 3, kan de fleste oppdages gjennom en visuell inspeksjon. I det følgende vil det bli diskutert hvordan den visuelle inspeksjonen skal gjennomføres med tanke på å oppdage de forskjellige skadetypene. For hver av skadetypene vil det bli satt opp kriterier for vurdering av tilstanden. Punktene 3.1.1 til 3.1.9 følger ikke tilstandskontrollskjemaet i detalj, men gir noe mer utfyllende informasjon om en del av inspeksjonspunktene.
4.2.1 Visuell inspeksjon - Løse viklingselementer
| Karakter | Kriterier for karaktersetting |
|---|---|
| 1 | Ingen tegn til løse viklingselementer |
| 2 | Lite omfang av løse viklingsdetaljer |
| 3 | Utbredt omfang av løse viklingsdetaljer. |
| Distanseklosser og mellomlegg falt ut. | |
| Surringer og bandasjer løsnet eller falt av. | |
| 4 | Støv fra løse staver og/eller siging |
4.2.2 Visuell inspeksjon - Glimming i faseskillene
Glimmingen fører til nedbrytning av isolasjonen. Glimangrepene utbedres vanligvis ved rengjøring og utbedring av spolehodelakken. Det kan også være aktuelt å fylle ut luftspaltene med isolerende eller høyohmig materiale.
| Karakter | Kriterier for karaktersetting |
|---|---|
| 1 | Ingen tegn til glimming |
| 2 | Moderate lokale antydninger til glimming. |
| Glimfeltene har en utstrekning på inntil 2 cm2, og opptrer i et begrenset antall. | |
| 3 | Utbredte glimangrep. Mindre glimfelt forekommer i et stort antall. |
| Store glimfelt med en utstrekning på inntil 10 cm2 opptrer i begrenset antall. | |
| 4 | Kraftige og utbredte angrep av glimming, eventuelt med erosjon. |
| HMS-problem pga oson. |
4.2.3 Visuell inspeksjon - Svakheter i spolehodeisolasjonen
Spolehodeisolasjonen brytes ned som følge av vedvarende mekaniske, dielektriske og termiske påkjenninger. Dersom det oppdages tydelige og alvorlige skader bør disse utbedres så snart som mulig.
| Karakter | Kriterier for karaktersetting |
|---|---|
| 1 | Ingen synlige tegn til svakheter |
| 2 | Mindre tilfeldige overflateskader slik som ødelagt lakk og overfladiske sår i dekkbånd |
| 3 | Sår, hakk og riss uten påvisbar sammenheng med løse staver eller spoler |
| 4 | Større og alvorlige skader og slitasje |
4.2.4 Visuell inspeksjon - Manglende elektrisk kontakt mellom hovedisolasjon og blikkpakke
For at en visuell inspeksjon av dette forholdet skal være mulig, må sporkilene fjernes. Dersom det er dårlig kontakt mellom hovedisolasjonen og blikkpakken, vil dette kunne resultere i glimming. Dette vil observeres i form av et hvitt pulver samt erosjon.
For å kunne fastslå om det foregår glimming på spolesidene kan man foreta en spenningsprøve i mørket med en prøvespenning lik 0,6 • UN. Man vil da kunne observere eventuell glimming.
Utbedring av eventuelle skader gjøres ved å stryke høykantsidene til stavene med ny sporlakk. I tillegg kan man skyve halvledende materiale (sporfylling) inn langs spolesidene. En 100 % utbedring er imidlertid bare mulig dersom man tar ut staver og spoler og preparerer dem på nytt.
| Karakter | Kriterier for karaktersetting |
|---|---|
| 1 | Ingen synlige tegn til glimming |
| 2 | Enkelte skader på stavenes høykantside. Ingen tegn til glimangrep. |
| 3 | Tegn på glimangrep på stavenes høykantside |
| 4 | Synlige tegn til glimming på spolesidene. |
| Kan verifiseres ved spenningsprøve i mørke. | |
| HMS-problem pga oson. |
4.2.5 Visuell inspeksjon - Dårlige viklingsforbindelser
Dårlig elektrisk kontakt i viklingsforbindelsene gir seg utslag i overoppheting i kontaktpunktene. Slik overoppheting fører til misfarging og eventuell svelling i isolasjonen. Hvis det er mistanke om overoppheting, kan dette enklest bekreftes ved å klistre på temperaturlapper, kjøre generatoren varm, og foreta avlesning.
Dersom overoppheting er registrert, bør loddestedene avisoleres, og skaden utbedres ved å lodde om. Det må utvises forsiktighet ved tinnlodding dersom loddesteder i samme viklingsgren ligger nær hverandre, da oppvarming av det ene stedet kan føre til en utilsiktet opplodding av det andre.
| Karakter | Kriterier for karaktersetting |
|---|---|
| 1 | Ingen tegn til overoppheting |
| 2 | Tegn til overoppheting registrert ved termografering eller ved temperaturlapper |
| 3 | Indikasjoner på overoppheting ved misfarging og svelling |
| 4 | Helt klare og tydelige tegn på overoppheting |
4.2.6 Visuell inspeksjon - Ødelagt eller skadet sporlakk
Visuell inspeksjon for denne skadetypen er den samme som for Kapittel 4.2.4.
4.2.7 Visuell inspeksjon - Ødelagt potensialstyring i overgang mellom spor og spolehode
For denne feiltypen er visuell inspeksjon den beste påvisningsmetoden. Som med alle andre feiltyper med utladninger og glimming, er osonmåling en brukbar indikator. Spenningsprøver i mørke kan også benyttes.
| Karakter | Kriterier for karaktersetting |
|---|---|
| 1 | Ingen tegn til svekkelse |
| 2 | Uttørket spolehodelakk. Svake tegn til misfarging. |
| 3 | Gråhvite bånd og felt med bredde
inntil 2-4 mm. Nedbrutt lakk og misfargede felt inntil 20-30 mm utover på spolehodet. |
| 4 | Bredere bånd med nedbrutt lakk. Hvitt pulver. Misfarging og erosjon. |
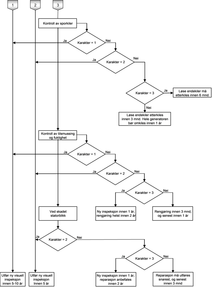
4.2.8 Visuell inspeksjon - Tilsmussing og fuktighet
Visuell inspeksjon er den enkleste metoden for å finne ut om generatoren er tilsmusset. Stor tilsmussing på spolehodene kan føre til overslag dersom spolehodeisolasjonen er svekket. Det er vanlig å foreta en rengjøring og lakkering av spolehodene i forbindelse med andre revisjonsarbeider.
| Karakter | Kriterier for karaktersetting |
|---|---|
| 1 | Ren og tørr vikling |
| 2 | Noe tilsmussing. Ingen tegn til kullstøv og oljesøl. |
| 3 | Noe tilsmussing med samtidige spor av kullstøv og/eller oljesøl |
| 4 | Kraftig tilsmussing. Tykke lag med kullstøv og oljesøl. |
4.2.9 Visuell inspeksjon - Skader på statorblikk
Løse blikk i blikkpakken fastslås ved visuell inspeksjon. Kjennetegnene er passrust og slitasjepulver fra sporkilene. Løse blikk kan kiles fast ved å splitte blikkene fra hverandre og presse og lime inn tynne isolasjonsplater. Dersom det oppdages vibrerende endeblikk, bør utbedrende tiltak iverksettes straks. Statorblikket er ikke en del av viklingen, men kontrollen av den foretas samtidig som visuell inspeksjon av viklingen. Feil i statorblikkpakken vil ofte føre til følgeskader i viklingen.
| Karakter | Kriterier for karaktersetting |
|---|---|
| 1 | Ingen tegn til løse blikk |
| 2 | Antydning til passrust og pulver fra sporkilene. 1-2 mm brede bånd av brunlig eller grått pulver langs kantene av enkelte sporkiler. |
| 3 | Løse blikk. Klare tegn til passrust og slitasjepulver fra sporkilene. |
| 4 | Løs blikkpakke. Passrust og slitasjepulver fra sporkilene. Vibrerende endeblikk. |
4.3 Kilekontroll
Hensikten med kilekontrollen er å vurdere om kilene gir tilstrekkelig press mot viklingen.
Metoden kan gjennomføres uten at rotor tas ut ved å ta stikkprøver på noen tilgjengelige kiler. Ved å slå en hammer eller tilsvarende mot kilene, vil lyden angi om det er press mellom kile og vikling. Dersom rotor av andre grunner likevel er tatt ut, kan man gjennomføre en fullstendig kilekontroll.
Ved å foreta et representativt utvalg av spor og kiler, kan man danne seg et godt bilde av tilstanden. Man må da være nøye med å merke av de kiler som er blitt kontrollert, slik at man ved neste kontroll kan se om det har funnet sted endringer.
Alle kiler skal i prinsippet være faste, men det er normalt at enkelte kiler er noe løse. Ingen endekiler skal imidlertid være løse.
| Karakter | Kriterier for karaktersetting |
|---|---|
| 1 | Alle kiler i alle spor er faste |
| 2 | Enkelte spor med inntil 30 % løse kiler. Alle endekiler er faste. |
| 3 | Mange spor har mange løse kiler. Enkelte løse endekiler. |
| 4 | Mange spor har sammenhengende løse
kiler. Mange løse endekiler. Siging og slitasjespor. |
4.4 Osonmåling
Ved glimming på statorviklingens overflate produseres det osongass. Et positivt utslag på en osonmåling i generatorgruven er derfor en sikker indikasjon på at utvendig glimming finner sted. Måleverdiene kan variere sterkt med de lokale forhold. Måleutstyret er imidlertid så rimelig og enkelt å bruke at det sterkt anbefales.
Hvis det foregår glimutladninger, vil osonkonsentrasjonen øke inntil det er oppnådd likevekt mellom osonproduksjon og rekombinering til oksygen. Osonproduksjonen er avhengig av luftfuktighet og spenning. Ved utskifting av luft i generatorgruven vil også osonen forsvinne. Derfor bør følgende forhold være oppfylt for at målingen skal være god:
- Metoden anvendes kun for omluftskjølte generatorer
- Målingen foretas etter sammenhengende drift i noen døgn
Osonkonsentrasjonen kan måles med en spesiell håndpumpe med tilhørende glassampuller (Drägerpumpe). Nøyaktigheten avtar ved små konsentrasjoner, og minste praktisk måleverdi er 0,05 ppm.
Hvis konsentrasjonen er høy og stigende, er dette en klar indikasjon på skadelig glimutladning. Dersom osonkonsentrasjonen har steget mer enn 50 % på 6 måneder, bør det foretas en ny måling etter 3 dager for å verifisere dette.
Høy osonkonsentrasjon kan også merkes gjennom en karakteristisk lukt. Det anbefales å foreta en visuell inspeksjon av spolehoder og sporkiling.
Oson blir oftest et HMS-problem før det blir et teknisk problem.
Administrativ norm er 0,1 ppm, mens luktegrensen er 0,015 ppm.
| Karakter | Kriterier for karaktersetting |
|---|---|
| 1 | Ikke merkbar osonkonsentrasjon |
| 2 | Osonkonsentrasjonen < 0,1 ppm |
| 3 | 0,1 ppm < osonkonsentrasjon < 1 ppm. HMS-tiltak må planlegges. |
| 4 | Osonkonsentrasjon > 1 ppm. HMS-tiltak må gjennomføres. |
4.5 Lavspent likespenningsmåling
En lavspent likespenningsmåling blir utført for å se om generatoren har tilstrekkelig isolasjonsmotstand til at den kan spenningssettes. Målingen kan utføres på to forskjellige måter:
Megging. Megging innebærer måling av isolasjonsmotstanden mot jord ved å måle ladestrømmen etter 1 og 10 minutter. Målingen utføres med en megger på 1000 - 5000 V av instrumentklasse bedre enn 2,5. Motstanden kan avleses direkte av instrumentet.
Måling av lade-/utladestrøm. Denne prøven innebærer en måling av både ladestrømmen og utladestrømmen. Verdiene registreres med hurtige intervall opp til 60 minutter. Metoden krever et finere instrument enn meggeren. Man må ha en stabil spenningskilde med spenningsvariasjoner mindre enn 2 %, og et instrument for måling av små strømmer (μA).
For at prøvene skal gjennomføres, må generatoren være stoppet og galvanisk skilt fra andre komponenter.
4.5.1 Megging
Dette er den enkleste og mest vanlige målingen av isolasjonsmotstanden. Målingen gjøres med fasene samlet og for hver enkelt fase mot jord og øvrige faser.
Man måler først motstanden mot jord med alle tre fasene samlet. Verdien etter ett minutt registreres. Denne verdien benevnes R1. Dersom R1 > 4 • UN MΩ (der UN er linjespenningen gitt i kV) tilsier dette alene at generatoren er klar til videre drift, og prøven kan da avsluttes. Dersom R1 < 4 • U~N MΩ fortsettes målingen, og motstanden avleses etter 10 minutter. Denne verdien benevnes R10. Polarisasjonsindeksen PI er definert som R10/R1, og er en parameter som har betydning for isolasjonstilstanden. Dersom 1 < PI < 1,5 og R1 < 1 UN MΩ må generatoren tørkekjøres før den settes i drift. PI blir uten mening hvis R1 = ∞.
For nyere viklinger er polarisasjonsindeksen tilnærmet lik 1. For en tørr kontinuerlig isolasjon er normalt R10 > 25000 MΩ. Ofte nås denne verdien allerede etter 1 minutt.
Dersom målingene med fasene samlet ikke er tilfredsstillende, bør man gjennomføre de samme målingene for hver enkelt fase mot jord og mot øvrige faser. Nullpunktet må da åpnes og de fasene som ikke måles må jordes. Dersom alle fasene viser lave nivåer, og variasjonen mellom fasene er liten (< 50 %), er det mest sannsynlig at viklingen er fuktig og tilsmusset. Dette kan verifiseres gjennom en visuell inspeksjon. Dersom det er store variasjoner mellom fasene, er det et tegn på krypstrømmer og svekket isolasjon. En visuell inspeksjon vil kunne verifisere dette. Kriterier for karaktersetting er gitt i Tabell 29.
Det er viktig å være klar over at fuktighet og tilsmussing påvirker måleresultatene ved likespenningsmålinger. Gjentatte målinger bør derfor foretas ved så like forhold som mulig.
| Karakter | Kriterier for karaktersetting |
|---|---|
| Isolasjonsmotstand med alle faser samlet | |
| 1 | R1 > 4 • UN MΩ |
| 2 | 2 < R1 < 4 • UN MΩ |
| 3 | 1 < R1 < 2 • UN MΩ |
| 4 | R1 < 1 UN MΩ |
| Hver enkelt fase mot jord og øvrige faser | |
| 1 | R1 > 12 • UN MΩ |
| 2 | 6 < R1 < 12 • UN MΩ |
| 3 | 3 < R1 < 6 • UN MΩ |
| 4 | R1 < 3 • UN MΩ |
| Polarisasjonsindeks | |
| 1 | PI > 3 |
| 2 | 2 < PI < 3 |
| 3 | 1 < PI < 2 |
| 4 | PI < 1 |
UN gitt i kV
4.5.2 Måling av lade- og utladestrømmer
Denne metoden krever at nullpunktet er åpnet, og at det benyttes et spesielt måleinstrument. Alle faser måles mot jord hver for seg, mens fasene som ikke måles forbindes med jord. Ladestrømmen avleses etter 10, 20, 30, 40, 50, 60 og 90 sekunder, og så etter 2, 3, 5, 10, 15, 30, 45 og 60 minutter. Deretter jordes den aktuelle fasen gjennom instrumentet, og man leser av utladestrømmen etter de samme tidsintervallene. I tillegg til de samme verdiene som man fikk ved meggingen, har man nå muligheten til å sammenligne lade- og utladestrømmene. Dette gjøres lettest grafisk ved at verdiene plottes inn på et dobbelt logaritmepapir. Man registrerer også parametre som tidskonstant og spesifikk utladestrømfaktor. Disse vil kunne benyttes ved en eventuell nærmere undersøkelse.
NB! Hvis prøven avbrytes, må viklingen jordes helt til utladestrømmen er lik null, minimum 30 minutter.
4.6 Glimprøve
Glimprøven utføres i forbindelse med spenningsprøven, om mulig i mørke og stille, hver fase mot de to andre og jord.
Spenningen skal først overstige Un med 15 %, så reduseres til Un.
For faseskiller tillates ubetydelige glimpunkter, men ikke faste glimbroer.
Deretter reduseres spenningen til fasespenning, hvor hver fase mot de to andre og mot jord skal være fullstendig glimfrie.
4.7 Høyspent likespenningsmåling
En høyspent likespenningsmåling er bedre egnet til å oppdage svakheter i isolasjonssystemet enn en lavspent prøve. Dette gjelder spesielt svakheter i overgangen mellom spor- og spolehodeisolasjon med hensyn på krypstrømsfastheten.
Prøven krever en likespenningskilde på minimum 2,4 • UN, og en nøyaktighet på minimum 2 %. Instrumentene for strømmåling må være bedre enn klasse 2,5.
De samme forutsetninger gjelder som for den lavspente prøven. I tillegg bør nærliggende område sikres for høyspenningsprøver. Prøven utføres i prinsipp som den utvidede lavspente prøvevarianten. Det måles mot jord for én fase av gangen. De to andre fasene legges til jord via et strømmålingsinstrument.
Prøvespenningen økes i trinn på 1 kV fra en startverdi på 5 kV mens ladestrømmen avleses. Dersom strømmen stiger vesentlig raskere enn spenningen, bør prøven avsluttes før man når maksimal prøvespenning. På den måten unngår man et eventuelt gjennomslag. Den maksimale prøvespenningen er vanligvis 2,4 • UN. Isolasjonsmotstanden beregnes ut fra påtrykt spenning og avlest ladestrøm. I tillegg til ladestrømmen måles også lekkasjestrømmen til jord i de to andre fasene. På første spenningsnivå avleses verdiene for lade- og lekkstrøm etter 10, 20, 30, 40 og 50 sekunder, og så etter 1, 1,5, 3,1, 5, 8 og 10 minutter. Spenningen økes så i trinn med et tidsintervall som er gitt av en tabell der absorbsjonskoeffisienten N inngår. Absorbsjonskoeffisienten blir beregnet ut fra ladestrømsverdiene på første spenningstrinn.
Etter hvert spenningstrinn beregnes ladestrømskurvens relative stigning e. Denne er definert som økningen i ladestrømmen fra ett spenningstrinn til det neste i forhold til strømøkningen fra 1. til 2. spenningstrinn. e beregnes altså ved å multiplisere økningen i ladestrømmen (Δi/Δu) med isolasjonsmotstanden etter 10 minutter (R10 = 5 kV / i10). Dersom e > 5 er det fare for gjennomslag og prøven avsluttes dersom dette inntreffer før maksimal spenning oppnås. Dersom ikke strømkurven indikerer svakheter i isolasjonen, fortsetter imidlertid prøven opp til maksimal prøvespenning.
| Karakter | Kriterier for karaktersetting |
|---|---|
| 1 | e < 3 |
| 2 | e < 5 |
| 3 | e < 8 |
| 4 | e > 8 |
Ved vurdering av isolasjonsmotstanden, polarisasjonsindeksen og faseulikhet gjelder den samme klassifiseringen som for den lavspente spenningsprøven.
NB! Hvis prøven avbrytes må viklingen jordes helt til utladestrømmen er lik null, minimum 30 minutter.
NB! Denne prøven er potensielt destruktiv! Den bør derfor gjennomføres på et tidspunkt der det er muligheter for å gjennomføre en eventuell reparasjon.
4.8 Spenningsprøve med vekselspenning
En bestått spenningsprøve tilsier at generatoren sannsynligvis har et akseptabelt isolasjonsnivå mellom fasene innbyrdes og mot jord for videre drift. Prøven krever en regulerbar transformator med tilstrekkelig spenning og ytelse. Ved store generatorer brukes i tillegg en reaktor.
For å gjennomføre prøven må generatoren stoppes og nullpunktet åpnes. Galvaniske forbindelser til viklingen fjernes og alle nærliggende viklingsdetaljer skal jordes. Området må sikres for høyspenningsprøver. Isolasjonsmåling med megging utføres både før og etter spenningsprøven.
Under prøven legges fasene enkeltvis eller samlet i 1 minutt med en foreskreven spenning. Det er ønskelig med en høy prøvespenning for å unngå å akseptere en dårlig vikling, men samtidig vil man ikke risikere å ødelegge en brukbar vikling. En prøvespenning på 1,5 • UN er vanlig. Det anbefales å utføre prøven i mørke for å kunne observere eventuell glimming i spolehodene.
Prøven anses for bestått dersom spenningen holder seg stabil i et minutt. Kriterier for karaktersetting er gitt i Tabell 31 og Tabell 32.
| Karakter | Kriterier for karaktersetting |
|---|---|
| 1 | Ingen glimbroer og utladninger |
| 2 | Tegn til glimbroer |
| 3 | Tegn til glimbroer og løpegnister |
| 4 | Gjennomslag eller overslag |
Prøven regnes som bestått ved karakter 3, men årsaken(e) bør da klarlegges og tiltak vurderes. Ved karakter 4 må feilen utbedres før generatoren settes i drift.
| Karakter | Kriterier for karaktersetting |
|---|---|
| 1 | Stabil prøvespenning |
| 2 | Små, men ubetydelige variasjoner i prøvespenningen |
| 3 | Tydelige variasjoner i prøvespenningen |
| 4 | Store variasjoner i prøvespenningen og/eller sammenbrudd |
NB! Denne prøven er potensielt destruktiv! Den bør derfor gjennomføres på et tidspunkt der det er muligheter for å gjennomføre en eventuell reparasjon.
4.9 Spenningsprøve med likespenning
Denne metoden er et alternativ til vekselspenningsprøven når utstyret som denne krever ikke er tilgjengelig. Prøven gir ikke den samme feltfordeling i spolehodene som vekselspenningsprøven. Den belaster isolasjonen i spolehodene mer enn ved normal drift eller ved en vekselspenningsprøve.
Prøven krever en likespenningskilde som kan gi den ønskede spenning. En prøvespenning på 2,4 • UN er vanlig. Ellers gjelder de samme forutsetninger som ved vekselspennings-prøven. Gjennomføringen foregår også på samme måte som ved vekselspenningsprøven. Isolasjonsmotstanden måles ved megging både før og etter spenningsprøven.
| Karakter | Kriterier for karaktersetting |
|---|---|
| 1 | Ingen utladninger |
| 2 | Noe tegn til utladninger |
| 3 | Utladninger forekommer i større grad |
| 4 | Gjennomslag |
En stor økning av ladestrømmen under oppregulering av spenningen kan indikere svakheter i spolehodeisolasjonen eller i overgangen mellom spor- og spolehodeisolasjonen.
4.10 Vindingsprøve
Denne metoden brukes bare på flervindingsspoler, og hensikten er å kontrollere vindingsisolasjonen.
Prøveutstyret består av en støtspenningsgenerator og et oscilloskop. Spolene må være gjort elektrisk tilgjengelige. Dette gjøres enklest ved å bore et hull i isolasjonen ved viklings-forbindelsen. Dette hullet kan lett tettes igjen etter prøven. Generatoren må være stanset, og området må sikres mot høyspenningsprøver. Prøvespenningen avtales i hvert tilfelle.
Metoden går ut på at to og to spoler blir testet med støtpulser av motsatt polaritet. Svingemønstrene som da oppstår blir sammenlignet på oscilloskopet. Dersom differansen mellom pulsene er null er spolene i orden. Vesentlige avvik indikerer en vindingskortslutning.
| Karakter | Kriterier for karaktersetting |
|---|---|
| 1 | Ingen uregelmessigheter i oscilloskopbildene |
| 2 | Avvikende oscilloskopbilder |
| 3 | |
| 4 | Gjennomslag |
Dersom det gis Karakter 2 eller 3 må årsakene kartlegges. Ved Karakter 4 må feilen utbedres. En bestått prøve vil være en god indikasjon på at viklingen vil tåle transiente påkjenninger som følge av lynnedslag og koblingsoverspenninger.
4.11 Termografering
Termografering er en visuell inspeksjon med infrarødt kamera for å måle temperaturer og temperaturvariasjoner under drift. Metoden er egnet for å påvise varme punkter (“hot spots”). Dette kan f.eks. skyldes dårlig kontakt i uttak og viklingsforbindelser. Metodens svakhet er at det kan være vanskelig å komme til de utsatte delene under drift. Termografering bør gjennomføres av personell med spesiell kompetanse.
De etterfølgende bildene viser eksempler fra termografering, der samme område er fotografert både med et infrarødt kamera og med et vanlig fotoapparat.

4.12 Spesialmetoder
Spesialmetodene er metoder som bare benyttes dersom det er ønskelig med en svært nøyaktig og grundig vurdering av viklingens tilstand.
4.12.1 Kontroll av gjennomgående delledere
Eldre generatorer er ofte konstruert med gjennomgående delledere og transponering i overkoblinger eller spoleuttak. Kortslutninger mellom delledere kan føre til brann. Brudd i dellederne fører til overoppheting av de øvrige dellederne.
Dellederkortslutning måles med en 100 - 250 V spenningskilde, og dellederbrudd måles med en motstandsbro eller ved å sende konstant strøm gjennom dellederen og måle spenningen. For at målingene skal kunne gjennomføres, må dellederne gjøres tilgjengelige slik at de kan kontrolleres hver for seg. Dette gjøres ved at loddestedene loddes opp ved uttaket og nullpunktet.
Hver delleder måles med 250 V mot de andre dellederne i gruppen. Verdiene føres inn i Dellederkontroll - Megging. Deretter måles motstanden i hver delleder, og disse føres inn i Dellederkontroll - Motstandsmåling.
Normalt aksepteres ikke dellederkortslutning. Delledermotstanden innen hver gruppe skal ikke avvike mer enn 5 % for maksimalt 30 % av dellederne i gruppen. Eventuelle dellederbrudd godtas ikke, og må utbedres.
| Karakter | Kriterier for karaktersetting |
|---|---|
| Dellederkontroll – Meggermåling | |
| 1 | Ingen kontakt mellom delledere |
| 2 | - |
| 3 | - |
| 4 | Kontakt mellom to eller flere delledere |
| Dellederkontroll – Motstandsmåling | |
| 1 | Ingen delleder avviker mer enn 2 % av gjennomsnittet |
| 2 | Mindre enn 5 % av dellederne avviker 5 % eller mer fra gjennomsnittet |
| 3 | Mindre enn 30 % av dellederne avviker 5 % eller mer fra gjennomsnittet |
| 4 | Dellederbrudd eller mer enn 30 % som avviker 5 % eller mer |
4.12.2 Måling av dielektrisk tapsfaktor, tanδ
Den ideelle isolasjon kan betraktes som en tapsfri kondensator C0, der lederkobberet er den ene elektroden og sporlakken den andre. I faste isolasjonsmaterialer vil det imidlertid forekomme en tapsutvikling i form av lekkstrøm og indre partielle utladninger. Vi kan lage en forenklet modell av statorisolasjonen. Isolasjonen representerer et flersjiktet dielektrikum der det utvikles dielektriske tap. Lekkstrømmen går gjennom en resistans R0 parallelt med kondensatoren. Denne er proporsjonal med spenningen U. Utladningene betraktes som en resistans R1 i serie med et gnistgap. Jo hyppigere det forekommer utladninger, desto mer øker strømmen gjennom R1. Dette medfører at tapsvinkelen δ øker.

Dersom man påtrykker isolasjonen en spenning U, er tapsfaktoren tanδ definert som forholdet mellom aktiv og reaktiv strøm i isolasjonen. Tapsfaktoren angis i promille. Den aktive strømmen er delvis lekkstrøm. Over tennspenningen vil også de partielle utladningene gi bidrag til denne. Tennspenningen er definert som den laveste spenningen som medfører glimming i isolasjonen. Ved spenninger over tennspenningen vil tapsvinkelen øke merkbart med økende spenning ved at det glimmer over flere hulrom. Det er viktig at tennspenningen ligger over generatorens fasespenning slik at den ikke glimmer under drift. Dersom dette ikke er tilfelle, tyder det på at det eksisterer en betydelig mengde hulrom eller spalter. Spaltene er luftlag som kan ligge mellom kobber og hovedisolasjon, i delamineringer av hovedisolasjonen eller mellom hovedisolasjonen og statorblikket.
Tanδ-målingen betrakter måleobjektet som et hele. Den gir uttrykk for et gjennomsnittsnivå for hele fasen eller kretsen. Sammenbrudd av isolasjonsevnen er imidlertid et lokalt fenomen, og kan skjules av middelverdien i en ellers god vikling. Metoden skiller ikke mellom innvendige og utvendige utladninger.
Normene stiller krav til maksimumsverdien for tanδ og maksimal stigning som funksjon av spenningen (Δtanδ) for staver og spoler under produksjon. Inntil nylig har det ikke hvert vanlig å måle tanδ for hele viklingen i nye generatorer. Det er betydelig forskjell i tanδ fra generator til generator. Det er derfor riktig å sammenligne tanδ-verdien med en tidligere målt verdi på samme generator. Dette krever at prøvebetingelsene er mest mulig like. Karakteristisk for utviklingen av tanδ-verdiene er at de etter en tid stabiliserer seg på en lavere verdi enn for en helt ny generator. Når viklingen nærmer seg slutten av sin levetid, er det vanlig at verdiene får en markert økning.
Ved tanδ-målinger benyttes vanligvis en Scheringerbro der tapsvinkel og kapasitet kan avleses direkte. Det er også mulig å bruke en DLA-bro. Tanδ må da beregnes ut fra avleste verdier for motstand og kapasitet. Prøvespenningen tas fra en ekstern variabel transformator. Hvis generatoren er stor, kan det være nødvendig å benytte en reaktor for å kompensere for den store kapasitive strømmen under prøveforløpet. Generatoren må stoppes og frakobles. Nullpunktet må åpnes, og motstandselementer og sekundærviklingen til strømtransformatorer bør jordes. Viklingen bør ha romtemperatur, og målingen bør utføres kort tid etter stansen (< 24 t) for å unngå at generatoren blir fuktig.
Målingen gjennomføres ved at fasene først måles enkeltvis. De to andre fasene legges da til jord. Spenningen heves i trinn på 0,1 • UN med en startverdi på 0,1 UN, til linjespenning nås. Det er viktig å begynne med en lav spenning for å være sikker på at ingen partielle utladninger påvirker startverdien. Broen avstemmes på hvert spenningstrinn. Etter at fasene er målt enkeltvis, kan generatoren måles samlet. Ut fra de avleste verdiene beregnes også de maksimale sprang pr 10 % av UN over hele området. Disse avledede verdiene kalles for tanδ. Kriterier for karaktersetting er gitt i Tabell 36. Grenseverdiene bestemmes ut fra isolasjonstype, spenning, generatorstørrelse etc.
| Karakter | Kriterier for karaktersetting - Δtanδ/0,1 • UN |
|---|---|
| 1 | Δtanδ/0,1 • UN < 2,0 ‰ |
| 2 | Δtanδ/0,1 • UN < 4,0 ‰ |
| 3 | Δtanδ/0,1 • UN < 10,0 ‰ |
| 4 | Δtanδ/0,1 • UN > 10,0 ‰ |
Ut fra tabellen ser vi at vurderingen av måleresultatene foregår på fire nivåer:
Δtanδ ved 0,1 • UN. Ved denne spenningen er det ingen glimming, det går ingen strøm gjennom R1. Det er nå mulig å bestemme R0 i isolasjonsmodellen.
Δtanδ ved 0,2 - 0,6 • UN. Dette er normerte verdier. Overskridelse av normerte verdier betyr glimming under normal drift.
Maksimale relative sprang i Δtanδ pr 10 % av UN, Δtanδ/dU. Denne verdien gir mulighet for å sammenligne ulike generatorer.
Faselikhet. Ved å sammenligne fasene, kan eventuelle svakheter i en fase avdekkes.
I tillegg registreres tanδ ved 0,6 • UN og 1,0 • UN, dvs ved fasespenning og maksimal målespenning. Det må igjen presiseres at størst utbytte av tanδ-målinger får man ved å sammenligne resultatene med tidligere målinger fra samme generator under identiske forhold. Figur 9 viser eksempler på resultater fra tanδ-målinger.
4.12.3 DLA-måling (Dielectric Loss Analysis)
DLA-målingen er på samme måte som tanδ-målingen en metode for å tallfeste middelverdien av de partielle utladningene. DLA-metoden benyttes vanligvis på generatorer mindre enn 10 MVA.
Ved DLA-målinger benyttes en kapasitetsbro for å bestemme de dielektriske tapene. På samme måte som for tanδ-målingen heves testspenningen trinnvis fra 0,1 - 1,0 • UN. Man leser da av utladeenergien, WE, i mikrojoule/pikofarad/periode for hvert spenningsnivå. Dette er en normalisert verdi for utladningsforløpet uavhengig av generatorstørrelsen. På et innebygd oscilloskop kan utladningene fremstilles som et tapsparallellogram.
Utladningsintensiteten vurderes ut fra steilheten i parallellogrammet, mens utladningsmengden er bestemt av arealet. Dersom broen avstemmes på hvert spenningstrinn, kan instrumentet benyttes til å beregne tanδ. Ellers er utstyrsbehovet og forutsetningene de samme som for tanδ-målingen.
Fasene måles først enkeltvis, og de to andre fasene legges til jord. Først avstemmes broen ved 0,1 • UN. Deretter heves spenningen i trinn på 0,1 • UN uten at broen avstemmes på hvert spenningstrinn. Dette gir mulighet for en direkte avlesning av utladeenergien.
Figur 10 viser et eksempel på en DLA-måling.
Vurdering av måleresultatene foregår også her på fire nivåer.
Utladeenergi ved 0,6 • UN. Dette er normal driftsspenning for den delen av viklingen som ligger nærmest faseuttaket.
Utladeenergi ved 1,0 • UN. 67 % over normal driftsspenning.
Tennspenningen, som her er definert som den spenningen der utladeenergien overstiger 0,3 μJ/pF/periode.
Faselikhet for de overnevnte tilfellene.
| Karakter | Kriterier for karaktersetting |
|---|---|
| DLA-måling nivå 1 - Utladeenergi ved 0,6 • UNΔtanδ | |
| 1 | WE < 2 μJ/pF/periode |
| 2 | WE < 4 μJ/pF/periode |
| 3 | WE < 6 μJ/pF/periode |
| 4 | WE > 6 μJ/pF/periode |
| DLA-måling nivå 2 - Utladeenergi ved 1,0 • UN | |
| 1 | WE < 14 μJ/pF/periode |
| 2 | WE < 20 μJ/pF/periode |
| 3 | WE < 30 μJ/pF/periode |
| 4 | WE > 30 μJ/pF/periode |
| DLA-måling nivå 3 - Tennspenning | |
| 1 | Tennspenning > 1,2 • UN |
| 2 | Tennspenning > 1,1 • UN |
| 3 | Tennspenning > 1,1 • UN |
| 4 | Tennspenning < 1,1 • UN |
| DLA-måling nivå 4 - Faseulikhet | |
| 1 | Faseulikhet < 2 % |
| 2 | Faseulikhet < 5 % |
| 3 | Faseulikhet < 10 % |
| 4 | Faseulikhet > 10 % |
4.12.4 PDA-måling (Partial Discharge Analysis)
PDA-metoden er en metode som måler partielle utladninger mens generatoren er i drift. Den skiller seg fra tanδ og DLA ved at den er i stand til å avdekke lokale svakheter under normal drift. Dette medfører imidlertid at potensielle svakheter i de deler av viklingen som er mindre dielektrisk påkjent under normal drift ikke blir avdekket.
Metoden benytter permanente kapasitive koblere som er montert nær faseuttaket på statorviklingen. For generatorer med flere kretser monteres en kobler i hver av de parallelle kretsene. På generatorer med enkel krets monteres ett sett koblere ved faseuttaket og ett sett på skinneføringen minst 3 m fra faseuttaket. Et spesielt PDA-instrument registrerer antall positive og negative utladningspulser samt pulshøyden på disse. I tillegg behøves en PC med program for betjening av instrumentet og lagring av måledata. Muligheten til å skille mellom hulroms- og overflateutladninger er god.
Selve målingen er i stor grad automatisk. De aktuelle startverdier som instrument-forsterkning, driftstilstand og faste generatordata tastes inn på PCen. Deretter er det bare nødvendig å flytte målekablene på klemmeboksen fra kobler til kobler.
Måledataene fra PDA blir presentert enten i tabellform eller grafisk hvor antallet positive og negative pulser i en koblerkrets blir vist som funksjon av pulshøyden. Instrument-forsterkningen bør velges slik at pulsantallet er null for største amplitude for alle faser.
En karakteristisk verdi, NQN (Normalized Quantity Number), blir beregnet. Denne er basert på arealet under hver kurve med korreksjon for instrumentforsterkningen. PC-programmet beregner denne verdien automatisk. NQN-verdien gir en indikasjon på totalnivået av utladninger, og brukes til å vurdere forskjellen mellom kurvene. Det er viktig at gjentatte målinger blir utført med samme instrumenttype og forsterkning.
Vurderingen av målingen baserer seg i hovedsak på forholdet mellom NQN-verdiene for de forskjellige kurvene. Tilstanden bedømmes for hver enkelt fase og parallellkrets. Utladenivået er forskjellig fra generator til generator. Tolkningen av målingene er derfor basert på å studere trenden for de ulike parametrene målingene fremskaffer. Det må derfor foretas en omfattende måling under kontrollerte betingelser første gang, såkalte “fingeravtrykk”. Parametrene måles da ved
- kald generator i tomgang
- kald generator med last (kan være en vanskelig måling)
- varm generator i tomgang
- varm generator med last
Temperaturene for varm og kald generator må være definert innen et intervall på 5 °C. Lasten er definert med et gitt MVA og cosφ. Det bør alltid utføres en visuell inspeksjon i sammenheng med installasjonen av PDA-koblerne. Senere målinger blir utført for å overvåke endringer i utladningsnivået. Det er da vanlig å måle i varm tilstand med last.
Ved førstegangsmåling settes det ikke karakterer ut fra måleresultatene, men en vurdering kan likevel gjøres. Følgende verdier vil være aktuelle å vurdere (tallene i parentes representerer konfidensen, dvs sannsynligheten for at denne tolkningen er riktig):
- Forholdet mellom kurvene for positive og negative pulser,
uansett lasttilstand.
Dette indikerer om utladningene opptrer på overflaten, i hulrom eller nær kobberlederne.
> 1,3: Overflateladninger dominerer (70 %)
0,8 - 1,2: Ingen fremtredende utladningsmekanismer (70 %)
< 0,7: Utladninger nær eller mellom kobberledere dominerer (50 %)
- Forholdet mellom kurvene for positive pulser ved full last og
tomgang.
Dette indikerer om overflateutladningene opptrer i spordelen eller spolehodedelen.
> 1,2: Glimming i spordel dominerer overflateutladningene (60 %)
0,9 - 1,1: Glimming i sporutgang og spolehoder dominerer (50 %)
- Forholdet mellom kurvene for negative pulser ved varm og kald
generator.
Dette indikerer om utladningene opptrer i hulrom eller nær kobberledere.
> 1,3: Utladninger nær eller mellom kobberlederne dominerer (60 %)
< 0,7: Utladninger i hulrom dominerer (50 %)
Senere målinger blir utført først og fremst for å overvåke endringer i utladenivået. Det er da vanlig å måle ved varm generator og full last. Følgende to verdier inngår da i vurderingen:
Forholdet mellom ny og gammel kurve for positive pulser.
Dette indikerer endringer i overflateutladningene.Forholdet mellom ny og gammel kurve for negative pulser.
Dette indikerer endringer i de indre utladningene.
Intervallet mellom målingene bestemmes av det totale utladningsnivå og relativ endring mellom målingene. Som et utgangspunkt kan Tabell 38 benyttes.
| NQN | |||||
|---|---|---|---|---|---|
| > 4000 | * | * | * | * | |
| 4000 | * | * | (*) 3 mnd. |
(3 mnd.) 6 mnd. |
|
| 2000 | * | 3 mnd. | (3 mnd.) 6 mnd. |
(6 mnd.) 1 år |
|
| 1000 | 3 mnd. | 6 mnd. | (6 mnd.) 1 år |
(6 mnd.) 1 år |
|
| 500 | 6 mnd. | 1 år | 1 år | (1 år) 2 år |
|
| 250 | 1 år | 2 år | 2 år | 2 år | |
| 125 | 2 år | 2 år | 2 år | 2 år | |
| < 125 | 11 | 14 | 17 | > 18 | Epoksy |
| 12 | 15 | 18 | > 19 | Asfalt |
Generatorens linjespenning UN [kV]
Verdiene i parentesene er gyldig når stigningen i NQN > 30 - 40 % pr år.
(*) - Spesielle tiltak er påkrevet (tanδ-målinger, inspeksjoner osv)
Basert på NQN-verdiene og tiden mellom målingene beregnes
følgende:
A = (1-NQNgammel / NQNny) / tid mellom målingene i år (ekvivalent
driftstid ≥ 0,5 år)
| Karakter | Kriterier for karaktersetting |
|---|---|
| 1 | A < 0,1 |
| 2 | A < 0,25 |
| 3 | A < 0,5 |
| 4 | A > 0,5 |
I tillegg til dette vil vurderingen av kurveformene gi ytterligere informasjon. Målingene vil erfaringsmessig variere sterkt fra generator til generator, og metoden egner seg derfor i første rekke best til trendanalyse, dvs vurdere utviklingen over tid.
4.12.5 Uttak av prøvestaver
Uttak av prøvestaver er en mye benyttet metode. Vanligvis tas det ut en eller flere staver eller spoler fra hver fase nær faseuttaket og ved nullpunktet for nærmere prøver. Blant disse prøvene er tapsmåling, spenningsprøve, visuell inspeksjon og dissekering de vanligste. Metoden påviser svakheter i de stavene som blir prøvet.
4.12.6 Måling av kontaktmotstand
For å måle den elektriske kontakten mellom viklingens sporlakk og statorblikk kan en spesiell motstandsmåling anvendes. Overstavens kontakt kontrolleres lettest hvis sporkilene er fjernet. Understaven kan til en viss grad undersøkes fra baksiden av åket gjennom ventilasjonsslissene.
4.12.7 Andre metoder
Det finnes mange mer eller mindre egnede metoder for å påvise og stadfeste partielle utladninger. Akustisk påvisning og bruk av induktiv utladningsføler er to eksempler. En spesiell PD-målebro for partielle utladninger kan brukes på samme måte som en Scheringbro brukes ved tanδ-måling. Denne prøvemetoden er IEC-normert og måler tilsynelatende ladning, midlere ladestrøm og en karakteristisk størrelse, Quadratic rate.
5 Måleprogram
Tabell 39 viser et veiledende måleprogram for statorvikling.
| Intervall | Måling | Handling ved karakter 2, 3 eller 4 | |
|---|---|---|---|
| 5 – 10 år | Visuell inspeksjon | ||
| - Løse staver eller spoler | Karakter 2 Karakter 3 |
Ny visuell inspeksjon innen 5
år. Omkiling eller utbedringer av surringer og fester ved første ordinære driftstans og senest innen 1 år. Utbedringer må utføres straks, senest innen 3 mnd. |
|
| - Glimming i faseskiller | Karakter 2 Karakter 3 Karakter 4 |
Ny visuell inspeksjon innen 5 år. | |
| Utbedring innen 6 mnd. | |||
| - Svakheter i spoleh ode-isolasjonen | Karakter 2 Karakter 3 Karakter 4 |
Ny visuell inspeksjon innen 5
år. Skadene bør utbedres innen 2 år. Utfør lekkstrømsmåling for å
klarlegge skadeomfanget. Utbedringer må utføres snarest og senest innen 3 mnd. |
|
| - Manglende kontakt mellom vi klingsoverflate og statorblikk | Karakter 2 Karakter 3 Karakter 4 |
Supplerende prøver: Måling av kontaktmotstand og spenningsprøve med uttatte sporkiler. | |
| Skade må utbedres midlertidig ved oppmaling av stavenes høykantside eller permanent ved ombytting av fase og nullpunkt eller uttak av stavene for nylakkering innen 1 år. | |||
| - Dårlige vikli ngsforbindelser | Karakter 2-4 |
Supplerende prøver: Termografering. Loddestedet må avisoleres og inspiseres umiddelbart. Deretter må eventuelle skader utbedres før generatoren settes i drift. | |
| - Ødelagt eller skadet sporlakk | Samme som for ved manglende kontakt mellom viklingssoverflate og statorblikk. | ||
| - Ødelagt p otensialstyring i overgang mellom spolehode og spordel | Karakter 2 Karakter 3 Karakter 4 |
Ny visuell inspeksjon innen 2-3 år. Ny visuell inspeksjon innen 1 år. Skade må utbedres ved opplakkering av sporutgang innen 1 år. | |
| - Tilsmussing og fuktighet | Karakter 2 Karakter 3 Karakter 4 |
Ny visuell inspeksjon innen 2 år. Ny visuell inspeksjon innen 1 år. Rengjøring anbefales innen 2 år. Rengjøring bør utføres innen 3 mnd, senest innen 1 år. | |
| - Skadet statorblikk | Karakter 2 Karakter 3 Karakter 4 |
Ny visuell inspeksjon innen 2 år. Ny visuell inspeksjon innen 1 år. Reparasjon anbefales innen 2 år. Reparasjon må utføres snarest, og senest etter 3 mnd. | |
| 2 år | Megging | - | - Hvis etter stillstand: Utfør tørking og ny forenklet måling - Hvis etter drift: Utfør full lavspent DC-måling |
| 3-5 år | Kilekontroll | Karakter 2 Karakter 3 Karakter 4 |
Ny kilekontroll innen 5 år. Løse endekiler må etterkiles innen 1 år. Ny kontroll innen 3 år. Løse endekiler må etterkiles innen 3 mnd. Omkiling av hele generatoren anbefales innen 1 år. |
| 5 – 10 år eller ved lukt | Osonmåling | - | - Ved moderate og store avvik: Utfør ny måling etter 3 dager for kontroll - Ved vedvarende moderat nivåøkning: Følg opp med ny måling etter 6 mnd. - Ved vedvarende stor nivåøkning: Årsaken må finnes, i første rekke ved visuell inspeksjon. |
| 3-5 år | Tanδ (eller DLA hvis dette er brukt tidligere) | Karakter 2 Karakter 3 Karakter 4 |
Ny kontroll innen 5 år. Spenningsprøve anbefales. |
6 Litteraturreferanser
| [1] | IEC 60034 Rotating electrical machines |
| Innledning | |
| Skademekanismer | |
| Målemetoder |
7 Vedlegg
7.1 Flytdiagrammer med tolkningskriterier
Et generelt flytdiagram for vedlikeholdsprosessen er gitt i Flytdiagrammer med tolkningskriterier i Innledning.
7.1.1 V1.1 Visuell inspeksjon




7.1.2 V1.2 Osonmåling

7.1.3 V1.3 Lavspent likespenningsmåling

7.1.4 V1.4 Tanδ-måling

7.1.5 V1.5 Første gangs PDA-måling

7.1.6 V1.6 Standard PDA-måling

7.2 Tilstandskontrollskjemaer
Det er laget et eget Excel regneark for elektroniske registrering av Visuell inspeksjon.